Guten Abend ! Ich habe zu Hause hier einige Spuelen, deren Induktivitäten ich gerne messen würde. Wie kann ich denn die Induktivität schnell messen ? Meine Idee wäre mit der Spule und einem bekannten C einen Schwingkreis zu bilden und die Frequenz messen. Ich besitze kein Oszi, aber dafür ein etwas teureres Digital Multimeter das auch Frequenzen mit gar nicht mal all zu schlechter Genauigkeit messen kann. Einen Trafo mit 14V Wechselspannung habe ich auch. Oder brauche ich wirklich einen Oszi dafür bzw. andere Hardware ? MfG, Anfänger !
>Meine Idee wäre mit der Spule und einem bekannten C einen Schwingkreis >zu bilden und die Frequenz messen. Ohne Anregung schwingt der aber nicht. Besorg dir ein RLC Messgerät, oder bau was aus dem Netz nach. Gibt genug davon.
Ach sorry, ich habe das vergessen ! Als Anregung könnte ich doch ein Rechtechksignal benutzen bzw. ein Rechtecksignalgenerator mit einem NE555 realisieren oder geht das nicht ?
Das kann man natuerlich machen, aber dann muss man kurze Zeiten fuer das Erreichen eines bestimmten Levels messen koennen. Gast
Einfacher als eine externe anregung, wäre es einen Oszillator zu bauen, bei dem die LC Kombinaion die Frequenz bestimmt. Das wird bei einigen einfachen Plänen für LC Messgeräte auch so gemacht.
>Einfacher als eine externe anregung, wäre es einen Oszillator zu bauen, >bei dem die LC Kombinaion die Frequenz bestimmt. Das wird bei einigen >einfachen Plänen für LC Messgeräte auch so gemacht. Das hört sich interessant an, hast du vielleicht irgendwelche Baupläne/Schaltpläne dafür ? Danke und frohes Fest !!
Da gibt es haufenweise Schaltpläne im Netz. Z.B. hier: http://sprut.de/electronic/pic/projekte/lcmeter/lcmeter.htm Was die aber taugen? Keine Ahnung... Kai Klaas
Alles, was Schwingkreise baut und Frequenzen zählt, ist so, als ob du
gleich ein LRC-Meter baust.
Einfacher geht es, wenn du ein Sinussignal bekannter Frequenz hast (50
Hz hat man, 1kHz könnte aus einer Test-CD-stammen oder der Soundkarte).
Dann baust du dir eine Messbrücke:
Frequenz --+-----+
| |
10k Spule
| |
+-oVo-+ <- Voltmeter ~ anschliessen
| |
10k Poti
| |
Masse ----+-----+
Man stellt das Poti so ein, dass dass Messgerät 0V anzeigt, also keine
(Differenz-)spannung.
Dann entspricht der Wert des Potis (kannst du im Widerstandsmessbereich
ausmessen) der Impedanz der Spule bei der bekannten Frequenz (kannst du
in einem Diagramm abgucken, zumindest genau genug für E12).
So misst an auf die einfache Art, und Kondensatoren kann man auch so
messen.
An die Messbrücke hatte ich schon gedacht. Ich kannte nur die Maxwell-Wien Brücke und dafür braucht einen Kondensator-Poti, welches ich aber nicht besitze. Deine Schaltung ist recht simpel ! Wenn ich die Impedanz habe kann ich doch mit: Z=R + j*Xl wobei Xl hier: omega*Lx und omega=2*pi*f ist, die Induktivität messen. Das R sei hier der Kupferwiderstand, den ich mit dem Multimeter im "Kalten Zustand" vorab messen würde. Die Gleichung sollte dann folgende sein: Z=Wurzel(R^2+Xl^2) | Betrag von Z Z²=R²+Xl²=R²=(omega*Lx)² (omega*Lx)²=Z²-R² Lx²=Z²-R² / omega² Lx = Wurzel ((Z²-R²)/(2*pi*f)²) Wobei f hier die Eingangsfrequenz ist. Kann ich das so machen oder ist das totaler Unfug ? Danke !
> Das R sei hier der Kupferwiderstand
Den musst du nicht rausrechnen, wenn die Frequenz halbwegs im zur Spule
passenden sinnvollen Bereich liegt.
Ich würd' das Ergebnis in einem Diagramm nachgucken :-)
Eins zur Impedanz von Induktivitäten, steht hier in einem Buch, also son'e Dinger aus totem Baum ohne dort hinführende URL :-)
Ich würde einfach an die Messbrücke die 14V Wechselspannung anlegen mit einer Frequenz von 50Hz (Netzfrequenz ebenhalt...). Das Trafo habe ich noch von meiner alten Modeleisenbahn (Fleischmann :-) ).
MaWin MaWin MaWin... seit Tagen beobachte ich dich (Nein ich bin kein Stalker !) und muss mir ansehen, wie du dich über die heutige Jugend aufregst. Ich bin zwar Jung, bestimmt viel Jünger als du (hehe), aber auch ich finde es "doof" immer Wikipedia als Bezugsquelle zu benutzen und lese bzw. lerne auch lieber aus Büchern (Besonders alte Bücher von 1950->..). Aber so ein Diagramm habe ich bis jetzt nicht gesehen, aber das guck ich mal gleich in einem meiner Bücher (arme Bäume...) nach.
Hier kann man sie sich ausrechnen lassen: http://www.sengpielaudio.com/Rechner-XLC.htm Ich rechne lieber selber mit einem Taschenrechner, also so ein Gerät aus Plastik was kein WLAN hat.
Wenn ich schauen möchte ob der berechnete Wert ungefähr stimmt (bzw. überhaupt Real ist ;-) ) kann ich doch mit der Spule doch ein RL-Glied aufbauen und vorab die die Zeit berechnen bis der Strom fast 100% (ist ja ein exponentieller Anstieg) ist. Vorab ich würde das RL-Glied aufbauen und den Strom messen, bis er sich nicht mehr ändert. Dann habe ich ja den Strom. Dann würde ich die Schaltung erneut anschalten und gucken ob es mit der berechneten Zeit einigermaßen hinkommt. Das wäre doch eine Probe oder ist das unfug ?
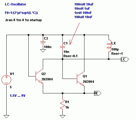
Anfänger schrieb: > Guten Abend ! > > Ich habe zu Hause hier einige Spuelen, deren Induktivitäten ich gerne > messen würde. Wie kann ich denn die Induktivität schnell messen ? Da du einen Frequenzmesser hast, könntets du es mit einem einfachen LC-Oszillator probieren. Je nach Messbereich einen anderen bekannten C nehmen. Nur mal so als Anhaltspunkt L C 100mH 10uF 10mH 1uF 1mH 100nF 100uH 10nF Transistoren: BC547 oder 2N2222 geht natürlich auch
Guten Abend Helmut S. Danke für deine Anregung, aber ich verstehe die Schaltung nicht. Ich bin zu blöd dafür, sorry.
So ein Diagramm nennt sich zum Beispiel HF-Tapete: http://www.google.de/#hl=de&source=hp&q=HF-Tapete&btnG=Google-Suche&meta=lr%3Dlang_de&aq=f&oq=HF-Tapete&fp=6e1a413bb204dd20 Arno
Anfänger schrieb: > Guten Abend Helmut S. > > Danke für deine Anregung, aber ich verstehe die Schaltung nicht. Ich bin > zu blöd dafür, sorry. Entschuldigung. Dann vergiss meinen Vorschlag. Ich ging davon aus, dass du Elektronikbastler bist und ein paar Transistoren, Widerstände und Kondensatoren in der Bastelkiste hast. OK, Lötkolben und Lötzinn bräuchte man dann auch noch.
Die Schaltung kann ich aufbauen und was ein Transistor ist weiß ich auch (kannst du bestimmt nicht glauben oder ?), aber wie die Schaltung funktionieren soll habe ich kein Plan.
Anfänger schrieb: > Die Schaltung kann ich aufbauen und was ein Transistor ist weiß ich auch > (kannst du bestimmt nicht glauben oder ?), aber wie die Schaltung > funktionieren soll habe ich kein Plan. Glaub einfach, dass die Schaltung als Oszillator arbeitet. Mit dem Taschenrechner kannst du dann aus der gemessenen Schwingfrequenz die Induktivität ausrechnen. An der Spule hast du ungefähr 1,8V Spitze-Spitze-Spannung.
@Anfänger >Danke für deine Anregung, aber ich verstehe die Schaltung nicht. Ich bin >zu blöd dafür, sorry. Warum willst du dann um Himmels willen Induktivitäten ausmessen, wenn du nichts hast und nichts kannst?? Fang doch erst mal mit einfachen LED-Blinkschaltungen an... Kai Klaas
@Kai: Scheint so, dass im Fernsehen nichts mehr Interessantes läuft oder ? Und die Langeweile packt wiedermal zu...
Anfänger schrieb: > MaWin MaWin MaWin... seit Tagen beobachte ich dich (Nein ich bin kein > Stalker !) und muss mir ansehen, wie du dich über die heutige Jugend > aufregst. Ich bin zwar Jung, bestimmt viel Jünger als du (hehe), aber > auch ich finde es "doof" immer Wikipedia als Bezugsquelle zu benutzen > und lese bzw. lerne auch lieber aus Büchern (Besonders alte Bücher von > 1950->..). Aber so ein Diagramm habe ich bis jetzt nicht gesehen, aber > das guck ich mal gleich in einem meiner Bücher (arme Bäume...) nach. Hm. Bäume in Nutzwäldern werden selten älter als 59 Jahre. Also kein Problem.
>Scheint so, dass im Fernsehen nichts mehr Interessantes läuft oder ? Und >die Langeweile packt wiedermal zu.. Wenn du aktiv in das Elektronik-Hobby einsteigen und langfristig wirklich etwas bewegen willst, solltest du dir unbedingt erst mal ein günstiges Oszi zulegen. Nur mit einem 555 und einer Hand voll Spulen kommst du nicht sehr weit. Das macht dann auch wenig Spaß. Ich mußte einmal die Induktivität einer Rogowski-Spule bestimmen. Das habe ich mit einer Schaltung wie im Anhang getan. Dabei wird die Frequenz des Sinus so lange verändert, bis die Ausgangsspannung maximal wird, wenn nämlich die Induktivität mit dem 10nF Kondensator eine Parallelresonanz bildet, bei der die Impedanz der Parallelschaltung maximal wird. Allerdings bewirken die ohmschen Verluste der Induktivität eine mehr oder weniger ausgeprägte Verschiebung der Resonanzfrequenz, sodaß du von der gemessenen Resonanzfrequenz nicht unbedingt mit der Thomson-Formel direkt auf die Induktivität schließen kannst. In wie weit sich die ohmschen Verluste auswirken, kannst du einmal direkt berechnen oder aber mit einer Simulations-Software (z.B. TINA von Texas Instruments) simulieren und davon ausgehend die exakte Induktivität der Spule bestimmen. Kai Klaas
Kleiner Nachtrag zu meinem LC-Oszillator. Man muss den Oszillator mit möglichst wenig Übersteuerung(kleinem Strom) fahren, damit er genau auf der Resonanzfrequenz schwingt. Deshalb kommt man bei dieser einfachen Schaltung um ein Poti zur Stromeinstellung nicht herum. Die in vielen Geräten verwendete Schaltung mit dem Komparator scheint die bessere Lösung zu sein.
Bitte melde dich an um einen Beitrag zu schreiben. Anmeldung ist kostenlos und dauert nur eine Minute.
Bestehender Account
Schon ein Account bei Google/GoogleMail? Keine Anmeldung erforderlich!
Mit Google-Account einloggen
Mit Google-Account einloggen
Noch kein Account? Hier anmelden.


