Hallo zusammen, ich bin ein wenig am Verzweifeln. Ich möchte mithilfe meines Atmegas und eines L293D Motortreibers einen kleinen DC-Motor steuern. Angeschlossen ist alles wie im Datenblatt beschrieben. Als Spannungsquelle verwende ich ein 5V-Netzteil, dass den Motortreiber und den AtMega betreibt. Da die Richtungssterung des Motors für mich egal ist, ich ihn eigentlich nur mal rudimentär zum Laufen bekommen will, reicht es ja im Prinzip wenn ich einen der Eingänge auf GND ziehe. Wenn ich das manuell mache, einen Eingang mit GND verbinde, dann läuft der Motor auch. So, jetzt dachte ich mir, verbind ich diesen Eingang mit einem Pin des AtMegas und schalten den Pin mit 1HZ, so das nach meiner Auffassung dann der Motor in einer Sekunde 500ms lang laufen und 500ms lang aus sein müsste. Zur Kontrolle hängt an dem Pin auch noch eine LED. So, jetzt das für mich komische: Alle halbe Sekunde geht der Motor für einen sehr kurzen Moment an, die LED erlischt. Das bleibt dann jedoch nicht wie geplant für 500ms, sondern nur für ein paar gefühlte Nanosekunden, bevor dann das Licht wieder angeht und der Motor aus. Nach einer halben Sekunde wiederholt sich dann das Spiel. Entferne ich diese Verbindung des Pins zum L293D, dann blinkt die LED wie geplant mit 1HZ. Würde mich über Hilfe sehr freuen. Danke und viele Grüße, Felix
Hi >Als Spannungsquelle verwende ich ein 5V-Netzteil, dass den Motortreiber und >den AtMega betreibt. Ohne weitere Entstörmaßnahmen, keine so gute Idee. So wie es aussieht, erzeugt dein Motor einen Reset. Hast du das schon mal mit L293, aber ohne Motor probiert?. Sind Abblockkondensatoren an den Versorgungsanschlüssen? Ein Schaltplan wäre sehr hilfreich. MfG Spess
Hi, vielen Dank für deine schnelle Antwort. Ich hab mal den Motor durch ein LED ausgetauscht. Ergebnis: Die LED leuchtet genau versetzt zu der LED am AtMega, also das funktioniert dann einwandfrei. Der AtMega funktioniert dann auch immer einwandfrei. Es gibt also kein Reset mehr. Jetzt muss das nur noch so mit Motor funktionieren^^ Entstörmaßnahmen und Abblockkondensatoren hab ich keine (bin nicht so der Elektroniker). Kannst du mir beschreiben was ich da genau anbringen muss? Wäre es alternativ auch möglich, stattdessen den AtMega einfach durch einen eigenen Stromkreis zu betreiben? Ich hab das gerade mal probiert. Den L293D hab ich weiterhin über das 5V-Netzteil versorgt und den AtMega über 5V aus einem USB-Anschluss. Zwar hat dann der AtMega normal funktioniert, die LED am Motortreiber hat aber nie geleuchtet, obwohl ich sonst nichts geändert habe. Müsste doch aber eigentlich, oder? Bzw. wäre das überhaupt die Lösung? Gruß Felix
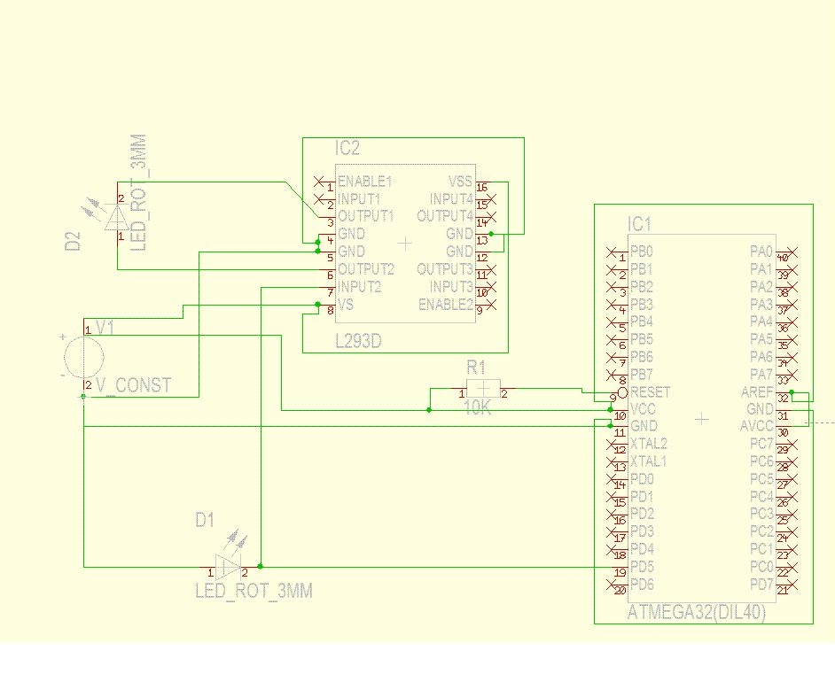
Hallo zusammen, ich habe im Anhang ein Bild meiner Schaltung beigefügt. Wenn ich nichts vergessen habe, ist das die Konfiguration mit der die LED D2 am L293D abwechselnd zur LED D1 am AtMega blinkt. Wenn ich jedoch jetzt eben LED D2 durch meinen kleinen Motor austausche, kommt es wie oben beschrieben in dem Moment, in dem an PD5 ein Low-Signal angelegt wird, zu einem Reset des AtMegas. Ich freu mich auf Ideen. Gruß Felix
Hi Die Verwendung von Kondensatoren ist bei dir sehr übersichtlich. Du benutzt keine. Am
Hi, kannst du mir beschreiben, wo ich Kondensatoren benötige und welche Kapazität die haben sollen? Gruß Felix
da ist einiges schief! Aref nicht an Spannung anschliessen!!!! der Motor ist immer unter Spannung?? die untere LED faslch rum!?
Hi Falsch gedrückt. Also noch mal Die Verwendung von Kondensatoren ist bei dir sehr übersichtlich. Du benutzt keine. Am ATMega gehören 100nF Keramikkondensatoren von VCC,AVCC und AREF nach GND. Die Verbindung von AREF nach VCC ist unnötig. Geht per Software. Ebenso 100nF an VS und VSS nach GND am L293. Alle so nah, wie möglich an den Pins. Ein Elko (470...1000µF) in der Nähe vom L293 schadet auch nicht. LEDs ohne Vorwiderstand???? Und so wie die gepolt sind, können sie nicht leuchten. Da Fehlen wohl einige Grundlagen der Elektronik. Ohne Gewähr auf Vollstängigkeit. MfG Spess
Hi, vielen Dank für die Hilfe. Werd ich später oder morgen gleich mal ausprobieren (vorausgesetzt ich finde die entsprechenden Elkos irgendwo). Na ja, hab die Schaltung halt schnell zusammengeklickt, kann sein das die LEDs dabei falsch rum sind. Für das Verständnis der Schaltung ändert es ja nicht wirklich was. Danke und Gruß Felix
>Die Verbindung von AREF nach VCC ist unnötig
sie ist nicht unnötig, sondern falsch und kann zur Zerstörung des
Controllers führen!!!
Und nicht nur irgendwo ein Elko, sondern Keramik in der unmittelbaren
Nähe der ICs
Hi >>Die Verbindung von AREF nach VCC ist unnötig >sie ist nicht unnötig, sondern falsch und kann zur Zerstörung des >Controllers führen!!! Wenn man weiss, was man macht, kann man es. Bei älteren AVRs sogar notwendig. Bei aktuellen AVRs einfach unnötig. MfG Spess
Hi, also ich hab die fünf 100nF Kondensatoren montiert und jetzt ist es so, dass mit dem Motor angeschlossen zumindest sagen wir 30% der Zeit der Motor mit 1Hz an und ausgeht. In den restlichen 70% verlängert oder verkürzt sich diese Zeit mal scheinbar wilkürlich. Ist ja schon mal ne Verbesserung. Danke dafür. Einen 470uF-Elko habe ich noch. Ich frag mich jetzt nur zwischen welchen Pins des L293D ich den anschließen soll (Vs und GND oder VSS und GND, oder ganz wo anders?). Hab wirklich nicht DIE Ahnung von Elektronik, mir liegt das Programmieren mehr. Gruß und Danke, Felix
Du solltest auch mal die Enable Pins beschalten. Siehe Datenblatt Seite 2 "FUNCTION TABLE" sowie Seite 9 Figure 4. "DC Motor Controls" Ansonsten Schaltet er nicht die Ausgänge...
spess53 schrieb: >>>Die Verbindung von AREF nach VCC ist unnötig >>sie ist nicht unnötig, sondern falsch und kann zur Zerstörung des >>Controllers führen!!! > > Wenn man weiss, was man macht, kann man es. ich glaube nicht dass Felix weiss was er macht und TFM des Atmega gelesen hat, also Felix: klemm bitte die 5V von Aref ab und mach statt dessen einen Kondensator hin
Hm Was mir auch schon mal pasiert ist, ist das meine Stromquelle zu wenig Stron für Motor und Controller hatte. Immer wenn der Motor gestartet hate bekam der atmega keinen Saft mehr und der Motor schaltete sich aus, der Controller bekam wider Srom und startete von neuem. Das ergab dann ein nerfiges ein aus des motors. Solltest du auch mal überprüfen.
Bitte melde dich an um einen Beitrag zu schreiben. Anmeldung ist kostenlos und dauert nur eine Minute.
Bestehender Account
Schon ein Account bei Google/GoogleMail? Keine Anmeldung erforderlich!
Mit Google-Account einloggen
Mit Google-Account einloggen
Noch kein Account? Hier anmelden.
