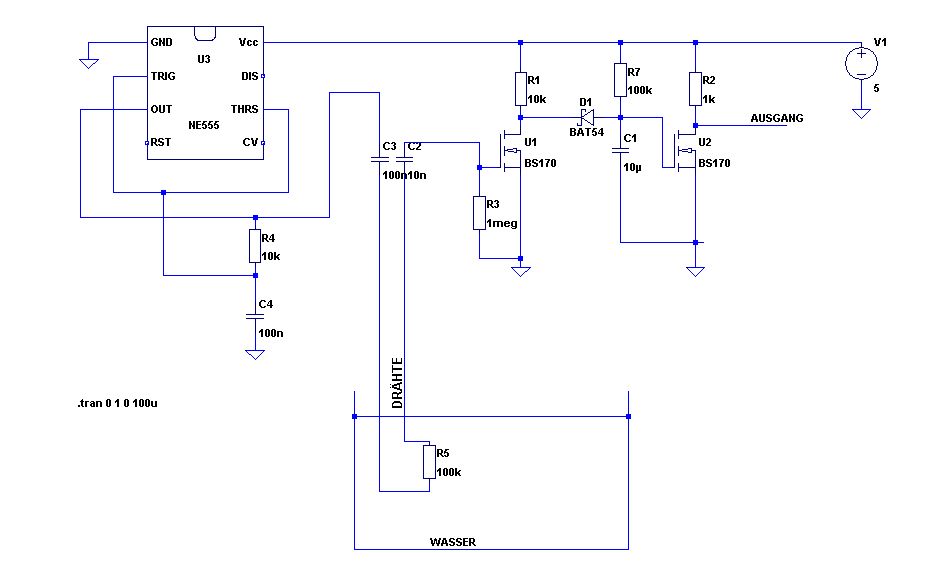
Ich möchte resisitiv erkennen, wann ein Boiler leer ist. Der Boiler ist geerdet, der vorhandene Füllstandssensor ist ein einfacher Metallstab. Elektrolyse soll vermieden werden. Eine Lösung habe ich hier im Forum gefunden (Anhang). 1. Funktioniert diese Schaltung auch, wenn der Boiler geerdet ist und Erde und GND an anderer Stelle verbunden sind? 2. C2/C3 sollen den DC-Anteil herausfiltern, um Elektrolyse zu verhindern. Das verstehe ich nicht. NE555 gibt ein Rechtecksignal zwischen GND/VCC aus, wie können zwei Kondensatoren daraus eine Wechselspannung machen?
Wenn nicht der Füllstand gemessen wird, sondern nur, ob leer oder voll, geht die Sache in Ordnung, nur ginge es dann viel einfacher. Gleichstrom an im Wasser befindlichen Metallflächen bildet an einer Elektrode Säuren, die starke Korrosion verursachen. Am Pluspol entsteht Sauerstoff, der u.U. isolierende Oxidschichten bildet. So entsteh z.B. im Elektrolytkondensator aus Aluminium eine Al-Oxidschicht, die Isolierschicht des Kondensators. Deshalb muss mit Kondensatoren, die bekanntlich Gleichstrom nicht durchlassen, der Gleichstromanteil des Rechtecksignals abgesperrt werden. 50-Hz Spannung dürfte an der Messelektrode normalerweise nicht eingestreut werden, schließlich bildet der Kessel eine Abschirmung. Nur bei Defekt des Heizstabs würde eine 50-Hz Spannung im Kessel entstehen. Die Schaltung hat aber gegen 50-Hz-Spannung keinerlei Unterdrückungseigenschaft.
Ach so, wenn ein Sensor erkennt, dass ein Boiler leer ist, ist der Heizer im Boiler schon längst hinüber. Der Sensor muss erkennen , ob der Boiler ausreichend gefüllt ist und gegebenenfalls den Strom abschalten. Der richtige Vorgang ist aber möglicherweise der folgende: In einem größeren Boiler findet eine Schichtung statt: oben das warme Wasser, unten das kalte. Wenn außen an der Boilerwand in etwa 80% Höhe ein Temperaturfühler angeklebt wird und ganz unten ein zweiter, kann man aus der Temperaturdifferenz schließen, ob der Warmwasservorrat bald aufgebraucht ist.
> Kondensatoren, die bekanntlich Gleichstrom nicht durchlassen, der Gleichstromanteil des Rechtecksignals abgesperrt werden. Ist nicht das gesamte Rechtecksignal ein Gleichstromsignal (>= 0V)? Der Strom fliesst in einer Richtung. Um Elektrolyse zu verhindern, müsste er doch mal in die andere Richtung fliessen?! > 50-Hz Spannung dürfte an der Messelektrode normalerweise nicht eingestreut werden, schließlich bildet der Kessel eine Abschirmung Ich habe andere Erdungspunkte (z.B. ISP-Kabel, USB). Wenn der Boiler auf GND liegt und das Wasser leitet - funktioniert die Schaltung dann noch? > Wenn nicht der Füllstand gemessen wird, sondern nur, ob leer oder voll Es wird gemessen, ob der Wasserstand unter den Nachfüll-Level gesunken ist.
>50-Hz-Störung Wenn der Boiler geerdet ist, kann die 50-Hz-Spannung von der Spannungsquelle, dem USB-Anschluss( PC führt wegen der Entstörkondensatoren eine Wechselspannung) oder anderen Anschlüssen der Schaltung kommen. Leider reagiert die Schaltung voll auf die 50 Hz, genauso wie auf die eigentliche Messspannung. >Wechselspannung Eine Rechteckspannung, wie sie aus Pin 3 des NE555 herauskommt, hat einen Gleichstromanteil nämlich den über längere Zeit gebildeten Mittelwert der Spannung. Wenn also an Pin3 ein Kondensator richtiger Größe angeschaltet wird, hat man an der Sekundärseite eine Rechteck-Wechselspannung die abwechselnd im neagtiven und positiven Bereich liegt, mit einem Mittelwert Null. So ist eine Wechselspannung definiert. >Sensor für bestimmte Höhe Dazu reicht eine Platte in bestimmter Höhe, die bei Kontakt mit dem Wasser den Stromkreis schließt. Als Spannungsquelle reicht ein Kleintrafo (VDE-Kleinspannungstrafo sog. Wandwarze): über Kesselwand und Platte wird der Stromkreis geschlossen und zieht ein Relais an. Siehe Schaltungsskizze im Anhang
> Dazu reicht eine Platte in bestimmter Höhe, die bei Kontakt mit dem Wasser den Stromkreis schließt. Weiss nicht, wie Du das meinst. Der Boiler ist geschlossen, es geht eine (vom Boiler isolierte) Level-Probe hinein - siehe Anhang. Das ist Standard bei Espresso-Maschinen. So was muss ich benutzen. Wenn der Wasserspiegel so weit gefallen ist, dass der Proben-Stab nicht mehr im Wasser ist, soll für eine Zeit lang die Pumpe laufen. Ich kenne die Original-Schaltungen (GICAR Autofill Contoller) nicht, deshab weiss ich nicht, ob sich überhaupt jemand Gedanken über Elektrolyse macht oder machen muss. Sind ja nur uA. Das Bild eines Original-Autofill-Controllers sieht nicht so aus, als ob das eine komplzierte Schaltung wäre. Eher ein Fall von einem Transistor und Messung mit DC: http://coffeesnobs.com.au/attachments/DSC00596sm.JPG
Bitte melde dich an um einen Beitrag zu schreiben. Anmeldung ist kostenlos und dauert nur eine Minute.
  
  Bestehender Account
  
  
  
  Schon ein Account bei Google/GoogleMail? Keine Anmeldung erforderlich!
Mit Google-Account einloggen
Mit Google-Account einloggen
  Noch kein Account? Hier anmelden.

