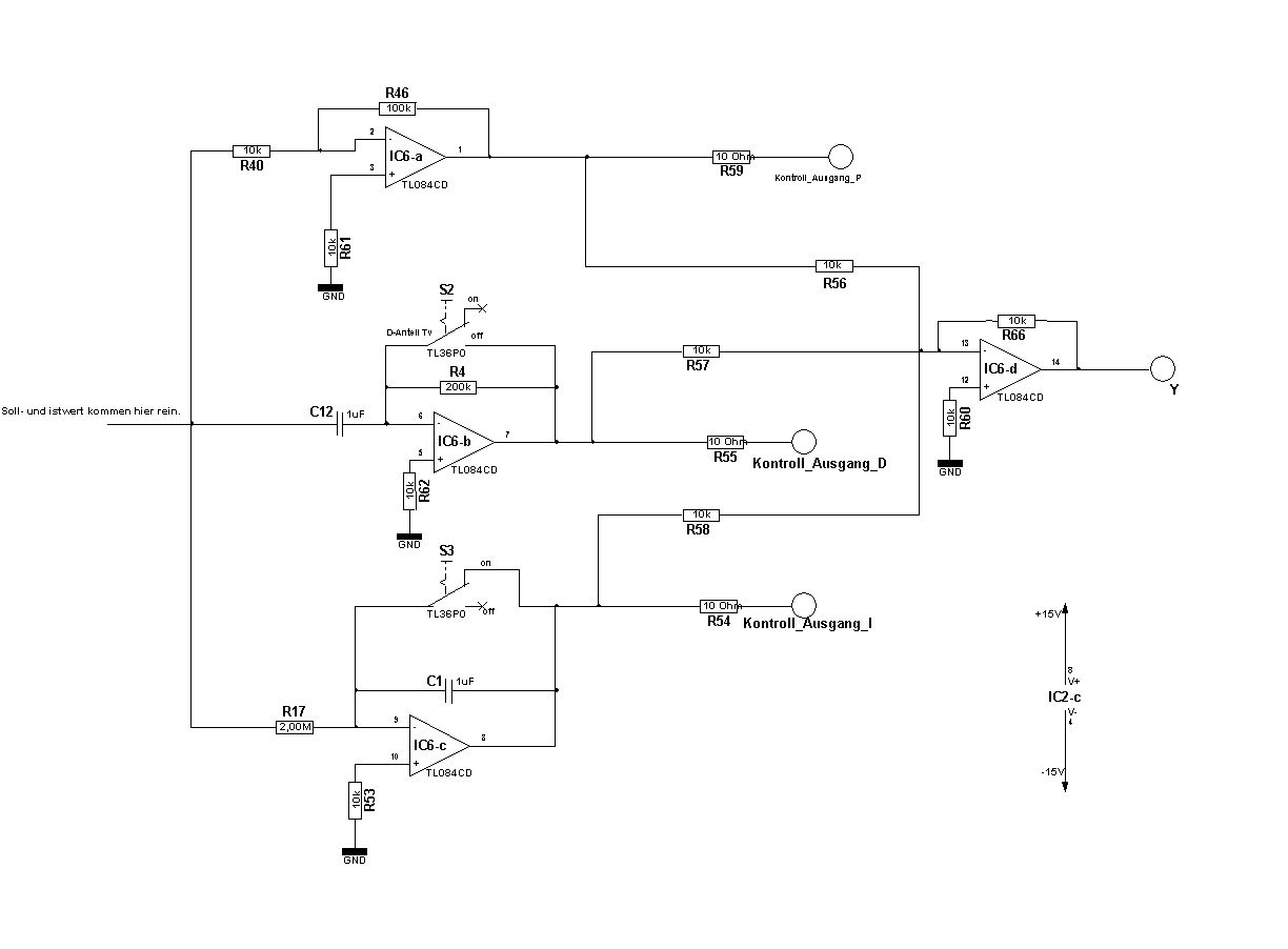
Hallo zusammen ich brauche mal eure Hilfe,ich möchte einen analogen PID Regler aufbauen. Mein Kp soll 10, Tn=2s und Tv=0,2s sein. Ich habe die Schaltung vom Prof. Wolf von der Fh Landshut mal zu orientierung genommen. http://people.fh-landshut.de/~wlf/schT/Vorlesung/ST_3.pdf ab s.45 Der P-Anteil und der I-Anteil funktionieren auch. Nur der D-Anteil macht noch Probleme. Wenn ich den Schalter S2 betätige gibt er wie erwartet 0V raus, wenn ich aber den Schalter in die andere Stellung bringe, messe ich ab Kontrollausgang_D immer -13,3 V.(Das minus ist klar). Selbst wenn ich den Sollwert auf 0V stelle. Ich denke diese 13,3V sind die Versorgungsspannug des OperationsVerstärker. Kann mir da jemand Tipps geben wie ich die Wegbekomme. Danke
Von welchem Grafikformat sind die beiden geposeteten Dateien? GIF ist es jedenfalls nicht, dazu fehlt der GIF-Header. Die erste Datei hat, als TIF interpretiert, ein gutes Ergebnis gebracht...? Hintergrund der Frage: mein Firefox weigert sich, solchen Murks (umbenannte Dateiendungen - falscher Dateityp) anzuzeigen. mfg Paul
Sorry hier nochmal die Dateien ich hoffe jetzt klappts. Danke
Gast PID schrieb: > Wenn ich den Schalter S2 betätige > gibt er wie erwartet 0V raus, wenn ich aber > den Schalter in die andere Stellung bringe, messe ich ab > Kontrollausgang_D immer -13,3 V.(Das minus ist klar). Warum ist das minus klar? Schuss ins Blaue: Du hast an der "anderen" Stellung des Schalters +15V liegen. Schuss ins Blaue2: Du benutzt für C12 einen Elektrolyt-Kondensator. Nimm Folie / Keramik dafür. M
hi danke für deine blauen schüsse. Sorry aber wie siehst du den das ich +15V an der anderen Stellung von 15V habe. Ich meine kannst du mir sagen wo der Fehler ist, warum liegen da 15V an. Zweite Sache ist okay werde ich austauschen. danke
Ohhh sorry ich habe nicht geschrieben warum das Minus ,bei den Kontrollausgängen klar ist. Der soll- und istwert kommt positiv in die IC6a,b,c und wird dort invertiert, kommt also negativ raus, Bei Addierer IC6d gehen sie negativ rein werde wieder invertiert und kommen positiv raus. Danke
Wenn der OP keine Nadelimpulse ausgibt bei Eingangssprüngen, dann klebt pin 6 dauernd an einer festen positiven Spannung. Warum ist der "Integrierer" mit S3 überbrückt?
Hallo danke für eure Antworten wie kann ich den jetzt erkennen ob Pin 6 an einer festen Spannung liegt oder nicht, kann es bei dieser Schaltung klappen oder nicht. S3 muss natürlich in die andere Stellung damit der Integrator arbeiten kann, der Schalter ist nur da um den I-Anteil auch ausschalten zu können. Danke
> wie kann ich den jetzt erkennen ob Pin 6 an einer festen Spannung liegt
wenn du die Schaltung selber gebaut oder gründlich untersucht hast, dann
siehst du doch, was alles an die relevanten pins geht.
Hochohmig an 5 u. 6 gemessen kann schon zeigen, wie weit weg der eine
Eingang vom anderen liegt.
Kannst auch die beiden Eingangspins 5 u. 6 kurzschließen und den Ausgang
beobachten, der kann in die entgegengesetzte Richtung kippen oder auch
schwingen.
Gast PID schrieb: > Sorry aber wie siehst du den das ich +15V an der anderen Stellung von > 15V habe. Ich meine kannst du mir sagen wo der Fehler ist, warum liegen > da 15V an. Das kann ich natürlich aufgrund Deines Schaltplanes nicht sehen, wäre aber eine möglich Erklärung. Wenn da +15V liegen, dann muß der OP am Ausgang auf -Ub gehen. Einfach mal mit dem Multimeter messen. > Zweite Sache ist okay werde ich austauschen. Elkos haben Leckströme, vor allem wenn sie falsch rum gepolt sind, das wäre eine weitere Fehlermöglichkeit. Mit Folie- oder Keramik-Cs läßt sich das vermeiden. > wie kann ich den jetzt erkennen ob Pin 6 an einer festen Spannung liegt > oder nicht Auch hier, einfach mal das Multimeter hinhalten und die Spannung an Pin 6 messen. M
Bitte melde dich an um einen Beitrag zu schreiben. Anmeldung ist kostenlos und dauert nur eine Minute.
Bestehender Account
Schon ein Account bei Google/GoogleMail? Keine Anmeldung erforderlich!
Mit Google-Account einloggen
Mit Google-Account einloggen
Noch kein Account? Hier anmelden.



