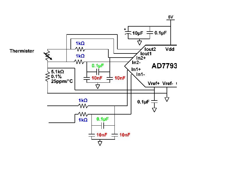
Frage zur Eingangsbeschaltung des AD7793 bzw. ähnlicher ADC: Im Bild sieht man einige Widerstände und Kondensatoren (rot, grün blau). Ich verstehe nichts von analoger Elektronik: Ist das ein Filter? Ist das teilweise (R) ein Schutz? Ist das notwendig oder erreicht man per Software den gleichen Filtereffekt? Vorgesehen hatte ich auf meiner Platine nur die roten C. Der grüne C wurde in der Schaltung des Original-Datenblattes nicht vorgeschlagen - ist der nicht so wichtig? Kann ich auf die 1K verzichten (der Thermistor selbst hat beispielsweise 2K) oder müssen die jetzt in die Zuleitung? Im Datenblatt des ADC (http://www.analog.com/static/imported-files/Data_Sheets/AD7792_7793.pdf) gibt es auf s. 24 eine Tabelle mit R,C-Werten am Eingang, die "keinen Gain-Error" erzeugen, z.B. 500pF und 1.5K. Wie sind die Werte zu unterpretieren, ist R die Summe der beiden blauen Widerstände und C die Summe der beiden roten C?
Wenn du nichts von Analogtechnik verstehst, wirst du dich einlernen müssen. Dass so ein RC-Glied ein Tiefpass bildet sollte man auch wissen, wenn man sich nur mit Digitalfiltern bschäftigt. Es gibt keine Digitalfilter ohne Eingangstiefpass, weil damit die Bandbreite bgerenzt werden muss, um Aliasingeffekte zu vermeiden, Stichwort Abtasttheorem. Ohne den R gibts keinen Filter, er darf nicht weggelassen werden. Ich sehe auf deinem Schlatplan nicht, was womit verbunden ist. Ob der C so richtig und wichtig ist, hängt von der Abtastrate und der Quelle ab. Im Moment muss mit mind. 30kHz abgetastet werden. Wie schnell kann der Thermistor seinen Wert ändern? Der rote C begrenz die Bandbreite des Gleichtaktsignals, der grüne C die Bandbreite des Differenzsignals. ansonsten, von wo hast du die Schaltung her? Ich hätte eine Brückenschaltung verwendet, da hierbei Offsets, Drifts etc. ausgeglichen werden. Viele Grüße, Tilo
> wo hast du die Schaltung her? Ich hätte eine Brückenschaltung verwendet Diese Dreileiterschaltung hat Google gefunden (entspricht mehr oder weniger der Version im Datenblatt, bis auf den zusätzlichen grünen C und die Angabe von Werten): http://processcontrol.analog.com/static/imported-files/images/microsites/ProcessControl/FT-TC-images/large_gifs/WebPLC_AD7793 > Ob der C so richtig und wichtig ist, hängt von der Abtastrate und der Quelle ab Abtastrate: 16hz. Die Werte durchlaufen einen einfachen Smoothing-Filter, gebraucht wird letzendlich nur 1 Wert/Sekunde. Quellen-Impedanz von 100 Ohm bis ein paar K, je nachdem was angeschlossen wird. > Der rote C begrenzt die Bandbreite des Gleichtaktsignals, der grüne C die Bandbreite des Differenzsignals. Ist Gleichtaktsignals = Common Mode Voltage? Muss ich mich darum bei einem differentillen Eingang überhaupt kümmern? Datenblatt: "The excellent common-mode reject-ion of the part removes common-mode noise on these inputs".
Klar muss man sich da auch bei einem Diff'Verstärker drum kümmern, da dieser auch Gleichtaktsignale verstärkt, Stichwort CMRR. Ob das ein Problem wird, hängt von deinen Anforderungen ab. Du musst dir über deine restlichen Eckdaten, z.b. die gewünschte Genauigkeit klar werden. Abhänig davon muss die Schaltung entworfen werden. Wenn du so etwas nicht berechnen willst, kannst du es in Spice simulieren. Schaltungen in Datenblättern sin doft nur Beispiele für das Verständnis. Ich habe z.b. bei dem R für den Filter an IN2- etwas Bauchschmerzen, da der R des Thermistor mit in den Filter eingeht. Reale Schaltungen müssen oft noch etwas modifiziert werden. Ich würde der Schaltung so jedenfalls keine 24Bit Auflösung zutrauen. Die Grenzfrequenz des Filters ist jedenfalls viel zu hoch. Bis dann, Tilo
Wenn BUF=0 ist, solltest du 1kOhm und 1nF Bauteile verbauen. Den 100nF würde ich weglassen. Kai Klaas
Bitte melde dich an um einen Beitrag zu schreiben. Anmeldung ist kostenlos und dauert nur eine Minute.
Bestehender Account
Schon ein Account bei Google/GoogleMail? Keine Anmeldung erforderlich!
Mit Google-Account einloggen
Mit Google-Account einloggen
Noch kein Account? Hier anmelden.
