hallo erstmal... bin seit einiger Zeit am grübeln, wie ich diese Art von System aufbauen kann... - 4MHz - 100MHz - 128kb - 16Mb RAM - IDE controller (oder grooooooßes EEPROM) - Grafik LCD in Farbe (notfalls auch schwarz/weiss) - PS2 anschluss für Tastatur (oder ein Bedienfeld) - Linux o. ä. Betriebssystem im BOOTLOADER .... Man könnte diese art von Embedded System ja kaufen (was aber zu einfach wäre) also wollte ich diese Lösung selbst "herstellen". Was ich benötigen würde (falls jemand mitmachen würde) wäre die Software, und Ideen zur Hardware (bin nicht unerfahren, bin aber leicht eigerosted....) Danke schonmal im vorraus mfg denis :-)
Hi, also bis 100 MHz :) Da wird sich ein AVR schon schwer tun... Linux ist zwar toll, aber sollte es wirklich ein 8 Bit AVR-Port für geben (schlagt mich nicht). Das ganze klingt mir ne Nummer zu groß fürn AVR, warum nicht lieber einen fetteren Controller nehmen, wenn du das schon unbedingt selber machen willst. Wie wär's mitm 486 :-P Grüße
nix 486..der is ned gut genug ;) www.uclinux.org das möcht ich mir irgendwann mal genauer anschaun.... 73 de oe6jwf
Hallo Denis, Du willst also ein Fahrzeug kaufen, bist Dir aber noch nicht sicher, ob Du einen Trabbi, einen Porsche oder einen LKW möchtest. Um Dir weiterhelfen zu können sollten wir schon wissen, was Du damit eigentlich machen möchtest und wieviel Du dafür ausgeben möchtest/kannst. Ein System mit 16MHz AVR, 128KB externem SRAM, kleinem s/w-Grafik-LCD und MMC/SD-Card ist für ~50 zu bauen. Darauf läuft aber natürlich kein Linux. Ein System mit 100MHz, 16MB (D)RAM und großem Farbdisplay wird dagegen sicher einige hundert Euro kosten. Markus
Da kann ich Markus nur zustimmen. Du willst also erst mal das Dach bauen und es an Luftnägeln aufhängen, ohne zu wissen, was für ein Haus drunter soll. Wirklich eine sehr quere Weise, ein Projekt zu starten. Ich mache mir erstmal die Aufgabe klar und danach kann ich dann die benötigte Hardware und Software viel leichter und viel effektiver bestimmen. Es macht auch keinen Sinn, sich irgendein Universalsystem auszudenken, das frißt nur unnötig Zeit und Ressourcen. Wenn ich beim nächsten Projekt Teile eines alten Projektes wiederverwenden kann, schön, wenn nicht, auch kein Beinbruch. Es sind genau so viele daran gescheitert, die eierlegende Wollmilchsau zu bauen, wie am Bau des Perpetuum Mobile. Peter
"bin seit einiger Zeit am grübeln, wie ich diese Art von System aufbauen kann..." Belasse es beim Grübeln; wenn Du soetwas brauchst, kaufe es. Fertige Module sind bezahlbar und Du mußt kein 6-8-lagiges Layout machen.
also die "bis" werte waren nur eine idee... ich dachte da eher so an einen 8 bis 16 bit prozessor. man könnte auch ein kleines (flash-)rom verwenden für das basis system... als display würde auch ein s/w display mit 8 bit übertragung genügen... es sollte in der lage sein mir motorkennlienien (via OBD) anzuzeigen. mfg denis köllner
Und wozu muss für so eine Aufgabe dann ein Linux/Unix drauf laufen?
Für ein kleines grafisches s/w-Display (128x64) reicht auch ein ATMega32, für ein größeres Display vielleicht ein Mega128 mit externem RAM. Festplatte kann man natürlich an beide anschließen, obwohl eine MMC/SD-Card deutlich einfacher anzusteuern ist. Markus
also ich denke das s/w display (128*64) wäre ok... mmc oder sd ist auch inordnung... unix/linux war ein vorschlag, da ich mit einem kumpel mit solchen mini unixen experimentiere, nur das ich die hardware aufbaue (ich besorge mini itx boards, oder sowas in der art, nur dass kann halt fast jeder, deshalb mal selbst bauen...) ich schau mal ob ich heute abend oder morgen ne erste hardware idee aufs papier bekomm (oder auf hdd :-)) mfg denis
Wieviele Meßwerte willst Du eigentlich speichern? Auf ein 24C512 EEPROM passen 64KB und das ist klein (Dip 8)und billig (4 Euro) und einfach anzusteuern (I2C-Bus). Wenn es etwas mehr sein soll (512KB) könnte man ein paralles Flash nehmen (29C040), da ist etwas aufwendiger (viele Leitungen) und größer, aber auch billig (4 Euro). SD-Cards sind relativ einfach anzusteuern (solange man kein Filesystem für den PC will) und so ab etwa 15 zu bekommen, die passenden Halter sind eher selten zu finden (gibts z.B. bei Segor). Markus
Wenn es unbedingt Unix/Linux sein soll käme vielleicht auch ein 32Bit ARM System in Betracht. Die Chips von Atmel http://www.atmel.com/products/AT91/ laufen mit 30-180MHz, haben teilweise USB und anderen Schnickschnack und man kann ausreichend externen RAM und Flash-speicher anschließen. Löten ist natürlich nicht ganz so einfach wie bei den AVRs/ATmegas wegen TQFP/BGA aber es sollte machbar sein... wo eine Wille ist ist auch ein Weg ;) Und für die ARM Architektur gibt es massig Software und Betriebssysteme natürlich auch Unix/Linux Derivate. http://www.atmel.com/dyn/products/param_table.asp?family_id=605&OrderBy=part_no&Direction=ASC
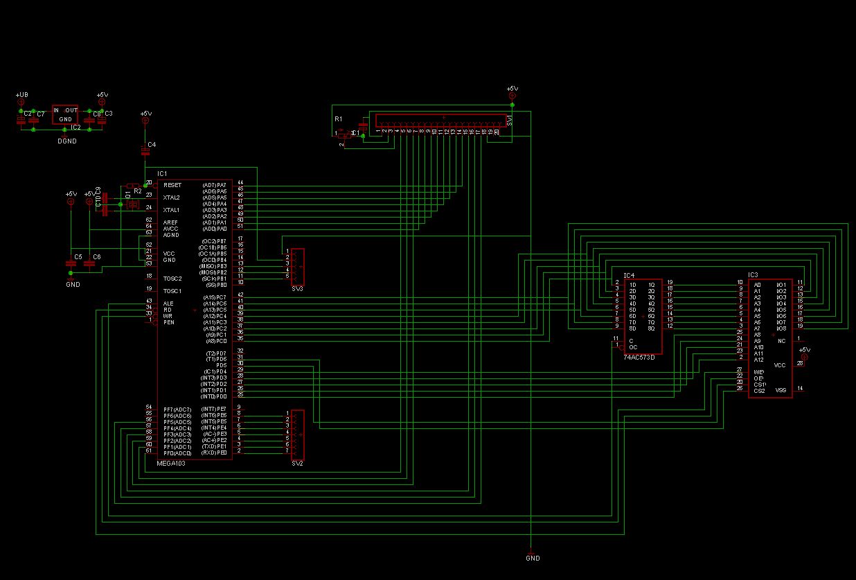
hallo habe mir da ne erste beta in eagle zusammen gewurschdelt... ist als eagle und als gif anbei. weisst mich auf fehler hin (da mussten so einige drin sein...) hab bisher nur mit AT90S8515 gearbeited... die waren etwas simpler aufgebaut... danke schonmal mfg denis
@ markus ich will maximal 15 motorwerte (analoge und digitale) die ich über ein obd interface beziehe (kommt als zeichenkette an, da CAN-Bus) die schaltung vom konverter adde ich noch... allerdings sollte ich die wahl zwichen diagramm und mess wert blocks haben... vag-com ist momentan meine software... wer interresse hat kann sie ja downloaden untrer http://www.ross-tech.com/vag-com/download/ ist allerdings für pc...
hab mir überlegt, ob man nicht ein display mit controller nehmen kann.... ich habe einen sed1335 und ein display das von diesem gesteuert wird... das display in von sharp, heisst SP14Q002-A1. steht auch in nem vorrum hier... mfg
Bitte melde dich an um einen Beitrag zu schreiben. Anmeldung ist kostenlos und dauert nur eine Minute.
Bestehender Account
Schon ein Account bei Google/GoogleMail? Keine Anmeldung erforderlich!
Mit Google-Account einloggen
Mit Google-Account einloggen
Noch kein Account? Hier anmelden.
