Forum: Mikrocontroller und Digitale Elektronik Akkuwächter für Bleiakku - Selbstbauideen


von GenKlom (Gast)


Lesenswert?

Guten Morgen,
ich möchte mir einen Akkuwächter für mein Amateurfunkgerät bauen.

Er soll können:
* Hupen (mit Summer) bei unterschreiten einer einstellbaren 
Schwellenspannung
* Lastabwurf (und sich selbst auch) beit unterschreiten der zweiten 
einstellbaren Schwellenspannung
* nach Lastabwurf und Laden des Akkus sollte sich das ding resetten 
lassen so dass man das Funkgerät wieder einschalten kann
* Evtl sollte da noch ein Ladecontroller mit dran. (f. 
Solarzellenladung)

Hab leider nicht nur einmal vergessend ie Funke auszuschalten und hab 
somit meinen Akku tiefentladen...


Hat sowas schonmal jemand gebastelt - habt ihr weitere Ideen?

Danke

von Blackbird (Gast)


Lesenswert?

Da wird es wohl einfacher sein, einen der besseren Solarladeregler zu 
nehmen. Die können bis auf das Hupen alles was Du verlangst. Das Hupen 
kann man mit einen Relais oder was auch immer, nachrüsten.
Statt Solarzellen kann vorerst auch eine einfache ungeregelte 
Stromversorgung zum Nachladen angeschlossen sein.

Es gibt auch Solarladeregler, die 2 Akkus laden können und welche, die 2 
Solarzellen(-stränge) bedienen können. Da könnte man einmal Solarzellen 
anschließen und an den anderen Strang eine ungeregelte Stromversorgung.


Blackbird

von Omega G. (omega) Benutzerseite


Lesenswert?

Würde es sich da nicht anbieten, das ganze mit ein paar Opamps zu 
realisieren?

von Andrew T. (marsufant)


Lesenswert?

Omega G. schrieb:
> Würde es sich da nicht anbieten, das ganze mit ein paar Opamps zu
> realisieren?

Genauso machen das all die Schaltungen die Tante google zu diesem 
Suchbegriff findet.

Falls man danach sucht...

von Jadeclaw (Gast)


Lesenswert?

Ich zitiere mich mal:
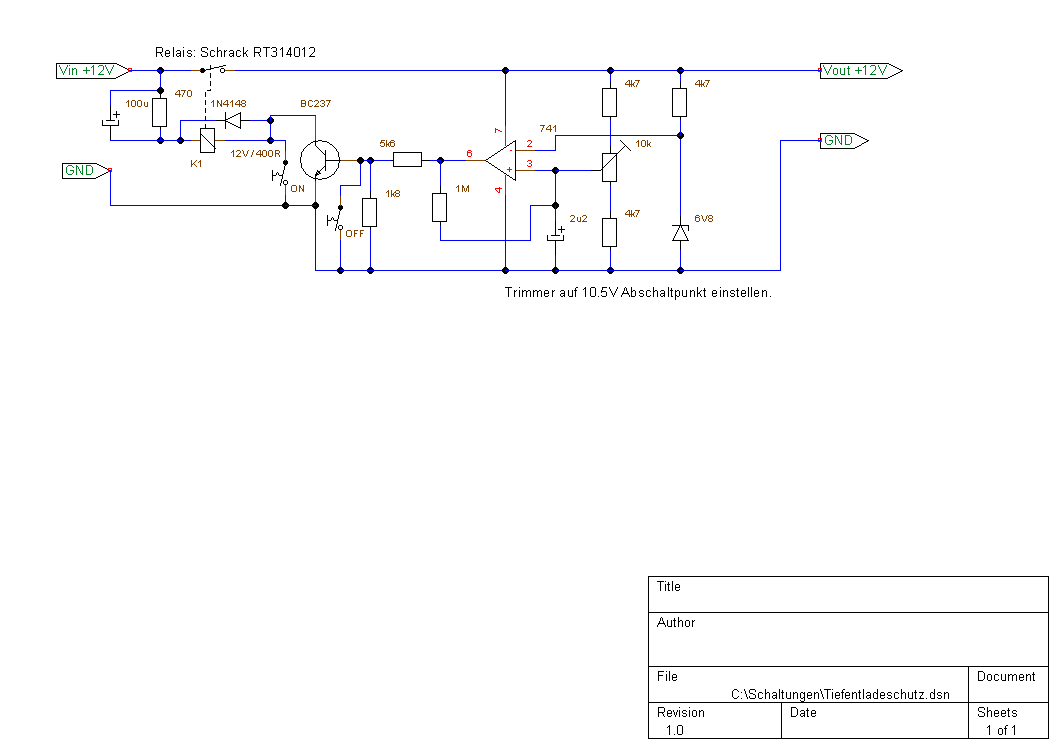
http://www.mikrocontroller.net/attachment/14852/Tiefentladeschutz.png
Und hier mit Transistor statt Relais:
http://www.mikrocontroller.net/attachment/41773/Akkuschutz.png

Unterhalb des Abschaltpunkts wird die Last inklusive Schutzschaltung 
komplett abgehängt.

Gruß
Jadeclaw

von GenKlom (Gast)


Lesenswert?

Danke. Das Funkgerät zieht aber maximal 30A. Kennt jemand einen 
Transistor der soooooo viel Strom verkraftet?

von Omega G. (omega) Benutzerseite


Lesenswert?

Nehm einen MOSFET. Der sollte nicht übermäßig heizen. Ein Transistor 
gibt über 20W Abwärme von sich bei 30A

von Jadeclaw (Gast)


Lesenswert?

Das wäre etwas passendes:
IRF4905
http://www.reichelt.de/?ACTION=3;ARTICLE=41606;PROVID=2402

Du nimmst diese Schaltung:
http://www.mikrocontroller.net/attachment/41773/Akkuschutz.png
Folgende Änderungen:
BD244 raus, IRF4905 rein Belegung wie folgt:
Emitter = Source,
Kollektor = Drain,
Basis = Gate.

R1 kann man auf 100kOhm erhöhen, R2 auf 10kOhm.
Der FET hat einen Rdson von 20mOhm, das macht bei 30 A immer noch 600mV 
= 18W Verlustleistung. Angesichts des Preises kann man auch 3 Stück 
parallel schalten, das reduziert den Rdson auf 1/3. Ein kleiner 
Kühlkörper ist dennoch fällig, er sollte so groß gewählt werden, daß die 
3 MOSFets bequem draufpassen, das reicht dann auch für die 6W, die dann 
noch übrigbleiben.

Falls das Ganze in einem Auto betrieben wird, sind die entsprechenden 
Schutzmaßnahmen gegen Spikes und andere Sauereien aus dem Bordnetz 
vorzuschalten.

Gruß
Jadeclaw.

von Andrew T. (marsufant)


Lesenswert?

Alternativ: Ein Kfz-Relais mit 30A/50A Kontakt. R on unter 2 Milliohm.
Spulenstrom ca. 100mA.

Bitte melde dich an um einen Beitrag zu schreiben. Anmeldung ist kostenlos und dauert nur eine Minute.
Bestehender Account
Schon ein Account bei Google/GoogleMail? Keine Anmeldung erforderlich!
Mit Google-Account einloggen
Noch kein Account? Hier anmelden.