Hallo Leute! Ich beschäftige mich seit einer Woche intensiv mit Mikrocontroller und Elektronik allgemein. Somit bin ich, was die Mikrocontroller betrifft, aber auch in der Elektronikwelt, ein blutiger Anfänger. Gleich zum Voraus: Das Forum hier ist super genial und hilft mir sehr bei meinem Selbststudium, von dem ich nicht mehr loslassen kann. Da ich meine bestellten Bauteile (Atmega32, FL232RL, usw.) bald erhalten werde, habe ich mir meinen 1. eigenen Schaltplan erstellt, damit ich sofort damit loslegen kann (Ich habe einige im Interet und in Datenblättern vorhandene Schaltpläne zusammengelegt). Da dies wie schon erwähnt mein erster Schaltplan ist, möchte ich sicher gehen, dass dabei nichts kaputt gehen kann und wollte euch darum bitten mein Schaltplan kurz zu überfliegen. Ich bedanke mich herzlich für euren Beistand. Shurikn
Hallo,
Du schreibst im Betreff:
>atmega32 mit FL232RL, USB & ext Stromversorgung
hast aber die Stromversorgung von der USB-Buchse?
Macht so wenig Sinn, da liegen zwischen 4,7V und 5V an, da ist nichts
mit Verpolschutzdiode (wozu diese?) und Spannungsregler, aus dem dann
noch 5V rauskommen sollen...
Gruß aus Berlin
Michae
Am CBUS-Pin, der den Mosfet schaltet, wird im neusten Datenblatt ein 10k Pullup gesetzt. Was ist das für ne Reset-Konstruktion? Mit PullDOWN? Und dann noch an DTR angeschlossen? Soll das ein Reset über die Schnittstelle werden, um einen Bootloader zu starten? Das Problem ist der ISP-Anschluss. Wenn der low sagt und der FT sagt high, dann knallt es. Du müsstest also den Bootloader aufspielen, bevor du den FT einlötest. Dann kannst du allerdings den Bootloader nie mehr ändern... Besser: Reset mit Pullup, und die beiden möglichen Resetquellen je über eine Diode anschließen.
Hallo Michael! Ich bin beeindruckt, wie schnell die ersten Antworten kommen. DANKE! Ich habe mir gedacht, dass ich es so anstellen kann, dass der Mikrocontroller von der USB Buchse Strom bezieht, wenn diese angeschlossen ist, aber wenn die USB nicht angeschlossen ist, der MC extern Strombeziehen kann. Ist es durch diese Konfiguration nicht möglich? Der obere Teil des Schaltplans ist eine Zusammenstellung von http://www.mikrocontroller.net/articles/AVR-Tutorial:_Equipment (Stromversorgung) und http://www.ftdichip.com/Documents/DataSheets/DS_FT232R.pdf (Seite 24) Sorry, wenn da grobe Fehler vorhanden sind... :-S Gruss aus Tokyo Shurikn
Uwe ... schrieb: > Besser: Reset mit Pullup, und die beiden möglichen Resetquellen je über > eine Diode anschließen. Hi Uwe! Danke für deine Hilfe! Die Reset Konfiguration mit dem Pulldown habe ich aus dem Lernpaket von Franzis kopiert. Der ISP Anschluss habe ich dazugefügt, was so wie es aussieht nicht gut ist. Wenn ich da die Reset mit Pullup mache und diese 2 Leitungen je mit einer Diode versehe, kann ich dann davon ausgehen, dass nichts passieren kann und ich auch nach dem Aufspielen des Bootloaders weiterhin ändern kann, oder muss ich dann darauf verzichten? Wie wäre es mit einem Jumper? Gruss Shurikn
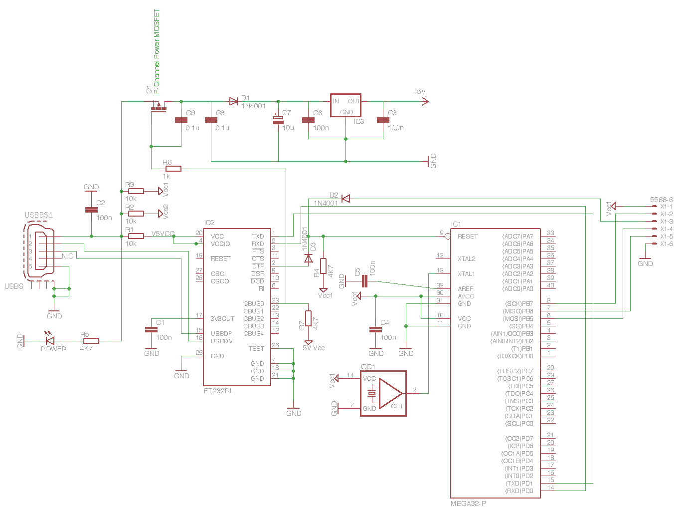
Ich habe die Tipps von Uwe zu Herzen genommen und mein Schaltplan dementsprechend angepasst. Sind die Diode (D2 & D3) in der Richtung korrekt, oder habe ich diese verkehrt rum gesetzt? Besten Dank für eure Hilfe. Ich hoffe, dass der Schaltplan einmal auch für die anderen Anfänger von Nutzen sein kann (wenn der natürlich ausgereift und fehlerfrei wird). Gruss Shurikn
Ich habe gemerkt, dass der ELKO und die Diode D1 auf der falsche Seite war und der Spannungsregler verkehrt rum angehängt war. Sorry... Gruss Shurikn
So sind die Dioden falschrum. Dem Spannungsregler solltest du noch ein Diode von OUT nach In spendieren. Er mag es nicht, wenn die Spannung von der 5V-Seite kommt (im USB-Betrieb) Zwischen Mosfet und 5V-Netz sollte auch noch mal ne Diode, sonst speist du mit der externen Spannung auf den USB ein.
Hi Uwe! Ich habe meinen Schaltplan nochmals korrigiert. > So sind die Dioden falschrum. Die Dioden D2 und D3 sind verkehrt-rum korrigiert worden. > Dem Spannungsregler solltest du noch ein Diode von OUT nach In > spendieren. Er mag es nicht, wenn die Spannung von der 5V-Seite kommt > (im USB-Betrieb) Hier verstehe ich Dich nicht ganz wie Du es meinst. Ich habe es mal versucht korrekt zu intepretieren und habe die Diode D5 zwischen dem Spannungswandler und MOSFET gesetzt... > Zwischen Mosfet und 5V-Netz sollte auch noch mal ne Diode, sonst speist > du mit der externen Spannung auf den USB ein. Hier habe ich nach dem USB-Port noch eine Diode D4 hinzugefügt. Habe ich Dich richtig verstanden, dass durch diese Änderungen die ISP weiterhin benutzt werden kann, auch wenn nicht gleichzeitig mit dem USB? Ich danke Dir für deine Hilfe im Voraus. Beste Grüsse aus Tokyo Shurikn
D4 ist falschrum, RXD und TXD müssen gekreuzt sein.
Wenn ich das richtig sehe, hast du sowohl C9 als auch D2 überbrückt. Jedenfalls schimmert da was grünes durch. Bei Figure 6.3. im Datenblatt wird Pin CBUS3 und nicht wie bei dir CBUS0 verwendet. Wobei man das mit MProg(?) richten könnte.
Ich danke euch für euren Support. @Kurt: Dass der D4 falschrum ist, habe ich vermutet, als ich den Schaltplan geuploadet habe. Ich werde die Tipps (D4 und RXD, TXD) von Dir sofort in meinem Schaltplan ändern. @Jochen: Auch deine Bemerkung (C9, D2) werde ich sofort in meinem Schaltplan ändern. Gemäss dem Datenblatt kann man eines der 4 Pins (CBUS0 - CBUS3) dafür benutzen. Man muss nur im MProg den betreffenden Pin auf PWREN# stellen, wobei bei mir (MProg 3.0a) nur die Option PWRON# gibt. Ist das dasselbe, oder suche ich die PWREN# am falschen Ort? Ich werde den fertigen Schaltplan auf jedenfall nochmals uploaden. Da sicher noch einige Fehler vorhanden ist, warte ich mit dem Uploaden noch. Beste Grüsse Shurikn
Warum führst du die Versorgungsspannungen über 10k Widerstände? Du bekommst von mir einen "Daumen hoch" weil die LED richtigrum gepolt ist und sogar einen Vorwiderstand hat (auch wenn er kleiner sein könnte, z.B. 1k)!
Die 10K Widerstände habe ich aus dem Schaltplan von Franzis Lernpaket BASCOM. Meinst Du, dass ich hier 1K anstelle die 10K nehmen sollte? Ich bin für jede konstruktive Belehrung offen. Ich habe ehrlich gesagt noch vor eine Woche nicht mal gewusst was ein Widerstand ist.
Nein, die 10k Widerstände R1, R2 und R3 sollst du komplett rauslassen und die Versorgunsgspins direkt anschließen. R5 reduzieren auf 1k bis 220 Ohm.
Ok, ich werde das in meinem Schaltplan einfliessen lassen. :-D Meinst Du, dass der Schaltplan mit den obengenannten Korrekturen i.O ist oder sind da noch weitere schwerwiegende Fehler vorhanden? Meine Bauteile kommen am Freitag hier in Japan an. Was ich noch kaufen muss ist ein P-Kanal MOSFET. Kannst Du mir welche empfehlen? Ich dachte an IRF4905. Ich habe gelesen, dass diese sehr heiss werden können und gekühlt werden müssen. Ist es bei dieser Stromstärke auch der Fall? Gruss
Die Frage dient nur zur Verständigung: Hat es einen Nachteil, oder ist es sogar schlecht das Gehäuse auf Masse zu legen? Gruss Y.Wey
Y.wey T. schrieb: > Die Frage dient nur zur Verständigung: Hat es einen Nachteil, oder ist > es sogar schlecht das Gehäuse auf Masse zu legen? Das Gehäuse ist ja meistens mit dem Schirm des Kabels verbunden, so kann es also passieren das du dir schöne HF-Sachen oder ähnliches in deine Schaltung holst.
Danke für euren Support. Ich habe meinen Schaltplan überarbeitet und geuploaded. Könnt ihr mal bei Gelegenheit ihn schnell kurz überfliegen umzusehen ob das so ok ist? Ist das richtig, dass man mit dieser Konfiguration sowohl USB als auch die ISP benutzen kann, sprich so auf die Platine löten? Habe ich es richtig verstanden, dass der MC so in erster Linie Strom von der USB Buchse bezieht? Beste Grüsse Shurikn
Hallo Leute! Ich ging heute einige Bauteile kaufen und habe gemerkt, dass es für mich sehr schwierig ist zu erkennen welcher MOSFET P-Kanal für mein Vorhaben geeignet ist. Könnt ihr mir hier einen Tipp geben, auf was ich achten soll? Ich möchte gerne nochmals erwähnen, dass ich weiter oben den korrigierten Schaltplan geuploadet habe. Falls jemand Lust und Zeit hat ihn nochmals kurz zu überfliegen, wäre ich sehr froh darüber :-D. Beste Grüsse aus Japan Shurikn
Ich möchte mich nochmals bei euch allen für euren Hilfsbereitschaft herzlich bedanken. Ich kann es kaum erwarten meine ersten Versuche mit dem atmega32 machen zu können :-D. MFG Shurikn
Bitte melde dich an um einen Beitrag zu schreiben. Anmeldung ist kostenlos und dauert nur eine Minute.
Bestehender Account
Schon ein Account bei Google/GoogleMail? Keine Anmeldung erforderlich!
Mit Google-Account einloggen
Mit Google-Account einloggen
Noch kein Account? Hier anmelden.




