Hallo Forum, ich versuche gerade eine Sinuswechselspannung mit einem 89C51RD2 zu erzeugen. Eine positive Halbwelle habe ich schon, jedoch weiß ich noch nicht genau, wie ich auch die negative Halbwelle hinbekomme. Das Ganze soll ersteinmal nur eine 1-Phasen Wechselspannung werden. Wenn man eine vollgesteuerte Brückenschaltung nähme, müsste ich ja noch einen Portpin opfern der das Umschalten zwischen positiver und negativer Halbwelle vornimmt. Dürfte aber vielleicht wegen dem Timing schwierig werden. Meine zweite Idee wäre, eine komplette Sinuswelle als Muster zu hinterlegen, und dann mit einem OP als Subtrahierer das Signal um die Hälfte herunterzuziehen. (Die Widerstandwerte in der Zeichnung stimmen natürlich nicht - nur als Prinzip) Bin nicht so der Elektronik-Crack, vielleicht hat ja noch jemand eine elegantere Lösung. MfG Thomas
Kannst du denn nicht einfach die Sinuswelle mit einem Offset programmieren und den DC-Anteil mit einem C abkoppeln, wie man das z.B. bei einer einfachen Transistorverstärkerstufe macht? Nur so eine Idee... Gruss m@u
Hm, wäre auch eine Idee und würde den OP ja überflüssig machen. Aber das Problem auch bei meiner ersten Schaltung ist ja, dass die Transistoren im Analogbetrieb arbeiten, und somit bei größerer Last doch ziemlich warm werden würden. Deswegen wär es ja von Vorteil, wenn man eine diese ind Brückenschaltung direkt mit den PWM-Signalen ansteuern könnte.
Was für eine Spannung und was für einen Strom willst du denn erreichen?
Ich habe da noch keine konkreten Werte, aber ich hoffe ja mal dass ich das durch erweitern auch auf Drehstrom ausbauen kann, und dann meinen kleinen HF-Motor (300Hz / 133V) laufen lassen kann. Der hat ca. 300W. Zu Testzwecken kann es ja erstmal bei ohmscher Last belassen. Bei Drehstrom sind ja sowieso dann noch einige Überlegungen mehr nötig, dass auch immer die Ventile genau so angesteuert werden, dass überhaupt Strom fließen kann. Darum ersteinmal nur eine Phase.
Bei diesen Leitungsdaten würde ich dringend raten, allen Analogschaltungskram mit OPs, Kondensatoren, Offsets und ähnliches bleiben zu lassen und zu einer vollgesteuerten Brückenschaltung überzugehen. Hier sollten aktive Bauteile nur Schalter arbeiten, sonst verschwenden sie Energie und werden unnötig heiß. Gruß, Michael
300W? Motor? Uuh, das ist gerade ein klein Bisschen mehr als ich für eine PWM-Anwendung erwartet hätte. Ich bin von Kleinsignalen ausgegangen. Für eine solche Anwendung wie du sie vorhast, ist die beschriebene Methode sinnlos. Wieso willst du denn überhaupt mit PWM einen Sinus erzeugen? Du könntest doch einfach einen Frequenzumrichter und Trafo nehmen und die 230V/50Hz auf 133V/50Hz umformen. Du müsstest dann die andern 2 Phasen künstlich erzeugen. Wie das genau geht kann ich dir leider nicht sagen. Wenn du natürlich von einer Batterie speisen möchtest, wäre das wieder etwas anderes....
Also für ne 3 Phasen Wechselrichter gibt es mehrere möglichkeiten. Wenn es nicht darum geht alles selber zu machen dann würde ich einen fertigen Generator empfehlen dem man nurnoch die passenden Endstufen verpassen muß. Oder noch einfacher ,gleich nen Fertiggerät. für 300W reicht da schon eine kleine Ausführung die von 0-1000Hz alles liefert was man Braucht (Drehrichtung,Steuerung über Steuerspannung,Poti,Schnittstelle,Stromüberwachung usw.). Was darfs denn sein ?
@"m@u" PWM ist genau für solche Anwendungen da! Kleinsignalkram kann man zur Not auch analog machen. Die fehlenden 2 Phasen erzeugt man genauso wie die erste: Mit zwei weiteren Vollbrücken. Die Ansteuer-Sinusfunktionen müssen nur entsprechend phasenverschoben sein. Gruß, Michael
Die Lösung, einen fertigen Wechselrichter zu kaufen, ist sicher die einfachste, sicherste und effizienteste Lösung. Aber sie ist natürlich mit Kosten verbunden. Achte einfach darauf, dass du keinen "Fusel" einkaufst, nur weil du ein billiges Angebot siehst.
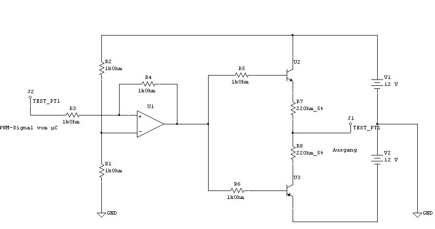
Ich habe ja gerade nicht vor, mir einen Frequenzumrichter zu kaufen, sondern quasi selber zu bauen. Soll dann also schon mit einem vom Netz gespeisten Spannungszwischenkreis arbeiten. Muss jetzt nicht absolut bombensicher sein das Ganze, da es nur für mich selber ist und um etwas Erfahrung auf dem Gebiet zu sammeln. Da der Controller 5 PCA-Module besitzt, denk ich mir dass er halt auch für die Erzeugung von 3-Phasen Wechselspannungen geeignet ist. Nur, wie anfangs schon geschrieben, die Geschichte mit der negativen Halbwelle. Wenn ich 6 PCAs hätte, würde ich mit jedem ja jeweils 2 Transistoren ansteuern. Oder was haltet ihr von der Schaltung im Anhang.
Naja,im wesentlichen nur ne H-Brücke mit Verpolungsschutz. Der aufwand der Schaltung hängt direkt von deinen ansprüchen ab. Könnteste also netterweise deine Ansprüche an das Signal zusammenfassen ? Also ob nur einen einfachen Drehstrom mit fester Frequenz (Eben nur ne Netznachbildung) oder doch variabel und wenn dann "wie weit variabel" ? Soll es Sinus,annähernd sinus oder nur Rechteck/Trapez sein ? usw. Einen einfachen Festfrequenzumrichter mit Trapez kannste schnell mit etwas logik und passenden Endstufen umsetzen. Das geht auch mit etwas Frequenzvarianz. Bei Mehr kommste um PWM und umfassenderenden Endstufen und Filtern nicht drumrum wobei die Erzeugung der ansteuerung das kleinere Problem ist.
Auch nicht das beste. Außerdem läuft es nicht bei >100V... Versuchs mal mit der Schaltung im Anhang.
Ich habe auf diesem Gebiet überhaupt keine praktische Erfahrung. Ich habe aus rein theoretischen Ansätzen überlegt... Kannst du nicht einfach 3 PWM-Ausgänge nehmen, Sinus mit Offset erzeugen, Offset rausfiltern, dicke Darlington-Transistorendstufe nehmen und am Schluss das Ganze auf die gewünschte Spannung hochtransformieren (1 Schaltung/Phase)? Klingt nach verdammt viel Verlustleistung, weil die Transistoren als Verstärker und nicht als Schalter arbeiten, aber wie bekommst du sonst einen schönen Sinus?
@"m@u" NEIIIIN! Man kann schon, aber man kann sich auch 'nen Ring durch die Nase ziehen, wenn man völlig bekloppt ist! (Verzeihung, das war ein Zitat, mit dem unser Mathe-Prof einmal einen armen Studenten bedachte, der eine etwas komische Frage stellte...) Sicher könnte man aber Energieverschwendung und Bauteilheizung ist nicht Sinn der Sache! Überleg' doch bitte mal, wozu Leistungselektronik da ist: um mit möglichst geringem Energieverlust zu wandeln. Das funktioniert so: Ein Transistor, der Sperrt, nimmt keine Leistung auf. An ihm liegt zwar eine Spannung, es fließt aber kein Strom. => U*I=0. Ein Transistor, der voll durchleitet, nimmt (fast) keine Leistung auf, weil an ihm (fast) keine Spannung liegt. Es fließt halt nur ein Strom durch ihn. => U*I = 0 (fast). Aber was Du vorschlägst, ist schlimm: Ein Tranistor, der halb aufgesteuert ist, läßt Strom durch UND an ihm liegt eine Spannung. => U*I ist viel zu groß! Gruß, Michael
Macht ja nix Macht ja nix. gg Spaß beiseite. Bist auf dem richtigen Weg. Im Prinzip erzeugt man per PWM einen Sinus über die Leistungsdichte und Transformiert entweder hoch oder man setzt gleich bei einer Gleichgerichteten Spannung entsprechender Höhe an was aber dann recht Spannungsfeste Mosfets erfordert.
Tja, habe ja schon im Text erwähnt, dass die Verlustleistung zu gross sein würde.... Ich habe mir die Sache nochmals überlegt und bin auf den BUZ325 gestossen. Also, mein Vorschlag: 1. 230V gleichrichten 2. mit hoher Frequenz zerhacken 3. mit HF-Trafo auf die gewünschte Spannung transformieren 4. wieder gleichrichten 5. mit PWM einen Sinus erzeugen 6. Ausgangsfilter oder so..... Das 3 mal aufbauen und Freude haben.
@m@u: das wär doch vielleicht etwas zu viel Aufwand. Man könnte das ja so ähnlich wie in einem handelsüblichen Frequenzumrichter machen. 230V gleichrichten und in einen Zwischenkreis mit Kondensator einspeisen. Die Gleichspannung dann mit einer vollgesteuerten Drehstrombrücke in Drehstrom umwandeln. Die Spannungshöhe der Ausgangsspannung muss man dann durch ändern der Pulsmuster erzeugen, was bei einem Motor ja sowieso gemäß der U/f-Kennlinie erfolgen muss. In Umrichtern werden dafür ja heute meist IGBTs verwendet, die aber doch recht teuer sind :-( Doch wie 6 Ventile mit nur 3 PWM-Ausgängen ansteuern?
@Thomas_v2.1 6 Ventile mit 3 PWM-Ausgängen. Der Spannungswert (augenblickliches PWM-Tastverhältnis) kann ja für eine komplette Brücke mit nur einem Kanal erzeugt werden. Nur um beide Halbwellen korrekt hinzukriegen, muss man mit weiteren Hilfssignalen arbeiten. Dazu braucht man weitere Controllerportpins, aber nicht unbedingt PWM-Kanäle. Gruß, Michael_v1.0
Bitte melde dich an um einen Beitrag zu schreiben. Anmeldung ist kostenlos und dauert nur eine Minute.
Bestehender Account
Schon ein Account bei Google/GoogleMail? Keine Anmeldung erforderlich!
Mit Google-Account einloggen
Mit Google-Account einloggen
Noch kein Account? Hier anmelden.


