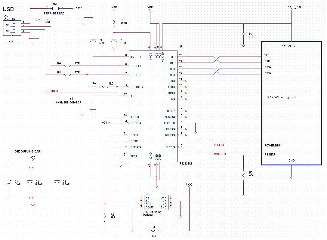
Hallo, ich hab vor, den FT232 mit meinem 3,3V µController System zu verbinden. Problem dabei ist, dass der FT232BM 5V Versorgugn braucht, ich aber - wenn möglich - nur 3,3V Versrogung realisieren will. Deshalb hab ich mir überlegt den FT232BM direkt über USB mit 5V zu versorgen, da dieser eh nur arbeiten muss, wenn er an den USB Port angesteckt wird. Problem daran ist nur, dass die restliche Schaltung auch mit Spannung versorgt werden können muss, wenn das USB kabel nicht angeschlossen ist, deswegen will ich die µC Schaltung und den FT232 eben getrennt versorgen. Meine Idee -> siehe Anhang! Bin mir leider nicht sicher, ob man die beiden Schaltungen getrennt versorgen kann ... bei FTDIChip sind nur Lösungen zu finden die entweder komplett "bus powered" oder komplett "self powered" sind ... solche Mischungen sind da leider nicht zu finden! Bin über alle Anregungen dankbar =) mit freundlichen Grüßen, aleX
Sollte schon gehen so. Ich weiss allerdings nicht ob es die Chips mögen wenn VCCIO Saft hat ohne dass die 5V auf VCC da sind. Das könnte Probleme geben, bis hin zu toten Chips! Umgekehrt ist kein Problem.
Hallo, stimmt - daran hab ich überhaupt nicht gedacht ... da für die entwicklung recht wenig zeit zur verfügung steht will ich erst gar nicht versuchen, rauszufinden ob es geht oder nicht ;p was meinst du, wär die bessere lösung: .) die 3V3 über ne Diode an VCC des FT232 schließen, dass zumindest immer ein wenig Spannung (kanpp unter den 3V3 an VCCIO) anliegt. Und wenn eben dann die 5V vom USB dazu kommen, wird durch werden durch die Diode die 3V3 nicht "gestört". .) die 3V3 zu VCCIO über nen Transistor (der von VCC vom USB Bus gesterut wird) zu schalten. ? mit freundlichen Grüßen, aleX
Ich glaube ich würde eher auf den Transistor setzen. Hätte da angst dass trotz Diode die Ausgleichsströme im Chip zu hoch werden. Eventuellen Spannungsabfall über dem Transistor beachten, Limits für VCCIO nachschlagen! Spontan fällt mir z.B. ein BS250 P-MOSFET ein. Bertolt
ich hab sowas ähnliches vor, habe mir folgendes gedacht: den FT232BM immer bus-powered, VCC-IO mit einem Regler von den USB 5V, die Signalleitungen (RxD, TxD, Sleep etc.) sicherheitshalber mit Serienwiderständen gegen Unannehmlichkeiten wie Latch-up und Restströme, und ansonsten den uC separat mit 3V3 versorgen. (Schaltung ähnlich wie im FT232 Designguide 2.0 auf Seite 8) Wenn der FTDI unversorgt ist, wird ihn ein kleiner Signalstrom in seine Eingänge kaum stören. Falls der FTDI von Host abgemeldet wird, darf der 3V3 Regler keinen Strom mehr ziehen, evtl. muss man da einen Typen suchen, der einen Shutdown-Eingang hat (mit Sleep anzusteuern). Ggf. die Signale mit einem Tristate-Buffer (CD40245) trennen. Der wird mit den 3V§ vom Controller versorgt. Mit Sleep könnte man dann die Signale wirklich sauber auftrennen (auf Tristate schalten). Vielleicht könnte man auch gleich den 3V3 Regler abschalten. Hmm, das wär doch eine sehr saubere Sache... Im übrigen glaube ich, dass VCCIO Spannung haben darf, wenn der Rest des Chips pennt. Im Datenblatt steht jedenfalls nix gegenteiliges. Aber das kann man ja später mal in Ruhe eruieren, am besten per Mail an FTDI.
Hi Bin mit dem selben Problem beschäfftigt. Möchte den FT2232C "bus powered" und "self powerde" betreiben. Habe ein Schaltungsvorschlag im Anhang, weiss allerdings nicht, ob der PWREN# Pin in der Lage ist den FET (mit high Pegel) zu steuern, wenn VCCIOA und VCCIOB noch nicht vorhanden sind. Wie sieht es mit dem RESET Pin aus, welcher ja in den beiden Betriebsarten unterschiedlich beschaltet wird. Hat jemand das Problem gelöst? Wäre um jeden Hinweis sehr dankbar. Gruss Andy
Bitte melde dich an um einen Beitrag zu schreiben. Anmeldung ist kostenlos und dauert nur eine Minute.
Bestehender Account
Schon ein Account bei Google/GoogleMail? Keine Anmeldung erforderlich!
Mit Google-Account einloggen
Mit Google-Account einloggen
Noch kein Account? Hier anmelden.
