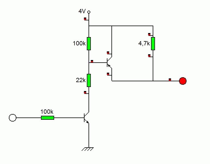
Hallöle! Ich habe hier ein so weit funktionierendes 1-Wire-"Netzwerk" vor mir liegen, an dem genau ein DS18S20-PAR angeschlossen ist. Nun, die Kommunikation funktioneirt soweit (ROM-ID lässt sich auslesen, Scratchpad auch), aber leider funzt die parasitäre Stromversorgung nicht :( Nachdem Versuche mit einem MOSFET gescheitert sind, habe ich folgenden Versuchsaufbau gewählt: Eine Schaltung aus 2 Transistoren, npn und pnp (siehe Anhang).Leider funktioniert die Stromversorgung so jedoch nicht... ich habe keine Ahnung wieso, denn schalte ich einfach einen Widerstand anstelle des Sensors zwischen DQ und GND, so zieht der "Strong Pullup" (die Transistorschaltung) DQ auf auf 4V. Schließe ich aber den Sensor an, so führt dies zu dem Ergebnis im Anhang... Man sieht, an welcher Stelle DQ durch den Transistor auf 4V gezogen wird, kurze Zeit später aber fast auf GND gezogen wird... warum???!!! Ich hoffe, mir kann jemand weiterhelfen! :D Liebe Grüße, Stefan
kleine Anmerkung noch: Im Schaltplan links der Kreis stellt den Pin am µC dar, der den "Strong Pullup" schaltet und rechts im Schaltplan der Kreis ist das Ende von DQ (der Datenleitung)
Wozu diese Umstände? Setze einfach den Pin des MC auf Ausgang high. Zumindest beim AVR funktioniert das prima. Wenn der MC kein strong high kann (8051), dann nimm nen P-FET, z.B. BS250. Peter
Genau, nimm den AVR-Pin, das geht. Und zum Messen muss der Pin min 0,75 sec oder so Spannung liefern, sonst kommt Müll.
Hätte ich nen AVR, würd ich das ja machen ;) ich hab aber den AN2131... Naja, p-FETs hab ich leider nicht hier... aber das müsste doch auch so funktionieren! Schließlich ist die Hardware nicht sonderlich kompliziert! Ich frage mich nur, was der DS18S20 da sendet... das ist das eigentliche Problem denke ich.
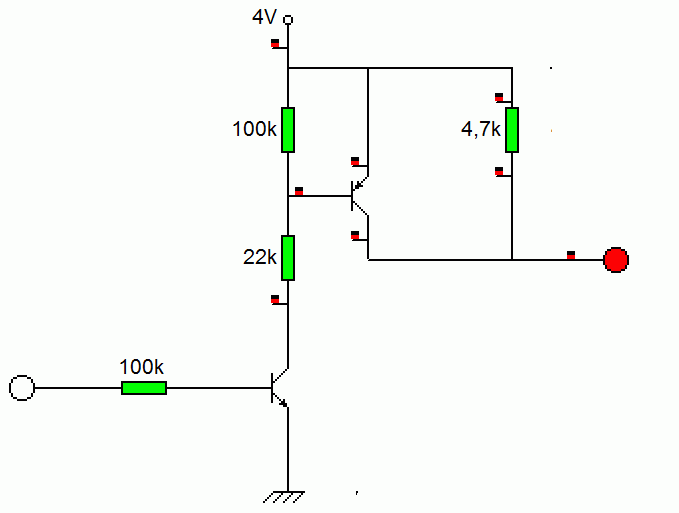
Schon mal versucht den Bus so wie im Datenblatt vorgeschlagen hochzuziehen? Abgesehen davon ist der PNP im Schaltplan 'falsch rum'. HTH
Stefan S. schrieb:
> Naja, p-FETs hab ich leider nicht hier...
Nun, dann brauchst Du Dich auch nicht zu wundern.
Du mußt nahe VCC liefern, also P-FET oder PNP-Transistor.
Ich sehe grad, Deine Schaltung ist mit PNP. Nun brauchst Du ihn nur noch
richtig rum setzen dann könnts sogar gehen.
Der NPN ist überflüssig.
Peter
Sorry, hatte im Schaltplan leider die Anschlüsse vertauscht... also, im Anhang das richtige Schaltbild. Das Problem ist aber noch das gleich... (siehe Bild im ersten Post) Den npn brauch ich auf Grund der Pegelunterschiede... Hat jemand och Ideen, warums nicht funktioniert?
Hey, danke nochmal für eure Antworten! Das Problem lag in einer Darlingtonschaltung, die ebenfalls am 1-Wire-Pin angeschlossen war... die hats runtergezogen -.- jetzt klappts super!!!
Bitte melde dich an um einen Beitrag zu schreiben. Anmeldung ist kostenlos und dauert nur eine Minute.
Bestehender Account
Schon ein Account bei Google/GoogleMail? Keine Anmeldung erforderlich!
Mit Google-Account einloggen
Mit Google-Account einloggen
Noch kein Account? Hier anmelden.


