Hallo, ich habe mir vor kurzem ein kleines Mini -Hifi-Center zusammengebaut also mit LED-VU-Meter und einem 1Watt Verstärker um zum Beispiel eienen mp3 Player anschließen zu können .Diese Schaltung hab ich insgesamt 2 mal aufgebaut für stereo Betrieb. Jetzt hab ich aber noch drei kleine Fragen dazu. 1. Ich Betreibe die Schaltung mit einem selbsgebauten Netzgerät , das Poblem ist aber dass der Festspannungsregler sehr sehr heiß wird . Regler ist ein 7809 1A . Jetzt wollte ich fragen ob es was bringt wenn ich den 1A Regler durch einen 2A Regler tausche damit das ganze nicht so heiß wird ?? 2. Ich will in mein kleines Hifi -Center noch eine Betriebs LED einbauen ,also eine LED die leuchtet wenn die Schaltung eingeschaltet wird. Ich hab dabei an eine 3mm LED gedacht . Ich hab die LED mal mit 470ohm an eine 9V Batterie gehalten aber die LED kommt mir etwas zu hell vor und wird auch sehr heiß also gehe ich mal davon aus dass ich nen anderen Widerstand brauche ,weiß zufällig einer von euch was ich für einen brauche bei 9V. Und kann ich die LED einfach parralel in die Schaltung zwischen GND und +9V eibauen ohne dass etwas kaputt geht ?? 3. Mein LED-VU-Meter funktioniert eigentlich fast perfekt , nur dass ich mit der Anzeige nie in den roten Bereich komme .Ich hab schon herausgefunden dass es an der Stärke des Eingangssignales liegt .Gibt es eine möglichkeit die Schaltung so zu verändern damit sie etwas empfindlicher wird ?? Wär echt super wenn ihr mir weiterhelfen könntet. mfg Benny
1. NEIN wird genau so heiss. 2. als AnzeigeLED würd ich einen Strom um 10mA vorschlagen. Sag uns mehr Daten über die LED und man könnte diese Kindergarten- Rechnung für dich ausführen.
ZU 1. Also dann bedeutet das dass ich wohl den Kühlkörper vergrößern muss , lieg ich da richtig ?? 2. So viel ich weiß ist es eine Low Current LED ich glauch ich hab mal gehört dass die 1,6 V braucht bin mir aber nicht sicher. Ich kenn mich nur mit der ganzen rechnerei nicht so gut aus :-)
1. Könntest auch einen Schaltregler verwenden aber das kostet. WIe warm wird er denn? Kannst den Kühlkörper noch anfassen? 2. Ich würde so von 1,8V ausgehen. Wenns eine LowCurrent- LED dann würde ich mal 2mA ansetzen (gibt auch 6mA- Typen) macht also rund 3,6kOhm.
Hmmmm, wie wäre es mit einem LM2576 (Schaltregler)? So teuer ist der auch nicht und das mehr ausgegebene Geld kann man am Kühlblech wieder einsparen. Schaltplan ist im Datenblatt. Das Ding ist sehr unkritisch meiner Erfahrung nach. Rolle
1. nein der Regler wird schon nach 2-3 Minuten so heiß dass ich mir die Finger dran verbrenne. Ich glaub die Schaltung zieht einfach zu viel. 2.Und kann ich die LED einfach parralel in die Schaltung zwischen GND und +9V eibauen ohne dass etwas kaputt geht ??Weil ich hab das schon einmal bei ner anderen Schaltung gemacht und dabei die Transistoren geröstet. Aber vielleicht war einfach nur der Widerstand zu klein. Jetzt hab ich aber Angst dass das wieder passiert.
Habe vor 20 Jahren mal mit LM3914 / -15 gebastelt. Gibts da nicht so einen "Sparbetrieb": D. h. es leuchtet immer nur eine LED?
Ja, das nennt sich Dot/Bar- Betrieb und spart auf jeden Fall tierisch Strom, bei sonem VU- Meter ist das aber schon ein wenig witzlos nur nen Punkt zu haben. ;-)
Für meine Betriebs LED nehm ich jetzt einen Widerstand mit 3,9Kohm. Und ich will mir jetzt ein Netzgerät speziell für diese Schaltung bauen .Hat dazu vielleicht jemanden einen Schaltplan mit dem LM2576 um auf 9V zu kommen ?? Ich kenne nämlich diesen Regler überhaupt nicht und hab noch nie etwas mit ihm gebaut.Und was sind die Vorteile von ihm , wird der nicht mehr so heiß ?? Werde mir die Teile vielleicht bei Conrad oder Westfalia bestellen. Und welchen Trafo würdet ihr mir speziell für dieses Netzgerät empfehlen (Leistung ) ??
Benny schrieb: > Hat dazu vielleicht jemanden einen Schaltplan mit dem LM2576 um auf 9V > zu kommen ?? Such Dir das Datenblatt dazu raus und rechne die dort enthaltenen Formeln durch. Du brauchst aber zwingend eine Speicherdrossel, keine Entstördrossel. > Und was sind die Vorteile von ihm , wird der nicht mehr so heiß ?? Es ist ein Schaltregler und der wird nicht mehr heiß. Die Drossel pfeift unter Umständen aber.
Hab im Internet einen Schaltplan gefunden kann ich den verwenden?? Aber wie gesagt ich kenne mich mit der rechnerei und den Formeln in der Elektronik überhaupt nicht aus ,wär echt nett von euch wenn mir nochmal jemand helfen könnte . Das aufbauen der Schaltung ist aber überhaupt keine Problem
Warum nimmst du nicht einfach einen 7812 der LM3915 kann bis 25V und der LM386 je nach Typ max. 12 oder 18V ab, so hast du nicht soviel Verlustleistung über den Stabilisator. Ansonsten kannst du auch den Verstärker an den 9V lassen und der Ledanzeige eine eigene Stabilisierung spendieren. (zB. 7815 wenn deine Eingangsspannung nicht in die Knie gehen sollte) oder einen LM317, den kannst du belibig einstellen.
Das wär überhaupt kein Problem , mein Netzgerät hab ich mit drei verschiedenen Spannungsreglern gabaut darunter ist auch ein 7812 muss nur umstecken. Kann da wirklich nichts kaputt gehen ??? Sehe ich das jetzt richtig , wenn der Spannungsregler von 18V auf 12V runterregelt wird der nicht so heiß wie wenn er auf nur 9V runterregeln muss weil er die restliche Spannung in wärme umwandelt.
Nein kaputt gehen kann da nichts, siehe Datenblätter der beiden LM´s Ist das ein separates Netzteil oder nur für dein HIFI Center? Ja genau, das mit der Wärmeumwandlung siehst du richtig.
Das ist ein separates selbstgebautes Netzgerät. Wenn ich mir ein neues Netzgerät baue, könnte ich doch einen anderen Trafo verwenden z.B. mit sec. 12V und dann ganz normal einen Regler 7809 verwenden und einen etwas größeren Kühlkörper , dann wird der Regler bestimmt nicht so heiß.
Was meint ihr zu diesem Trafo für mein Netzgerät iste der OK ?? Und reichen die 12V für einen 7809 ??
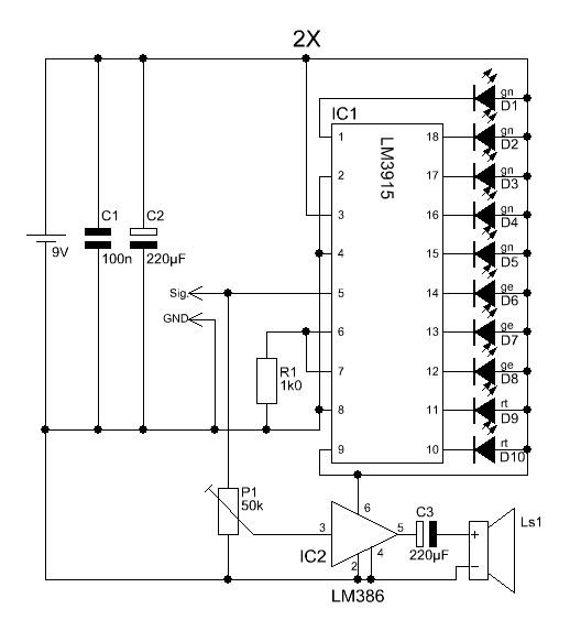
@ Benny Mach es dir etwas einfacher, gehe mal auf http://www.datasheetcatalog.net/ und gib den Suchbegriff ein 7809 da findest du dann viel Datenblätter. Das sieht passend aus: "Standard 78 series/ 3-pin regulator" Da klickst du hoch und öffnest es. Da man immer mit Spannungsreglern zu tun hat kann man sich die Datei mal abspeichern. Wenn du da etwas liest von "Minimum I/O voltage differential" bedeutet das dass du zu deinen 9.0V die am Ausgang zur Verfügung stehen sollen cirka 2.0 Volt dazurechnen musst um ganz sicher (unter allen Bedingungen) deine 9V am Ausgang bekommst wenn du 9+2=11V am Eingang rein schickst. --------------- Zu dem Datenblatt von deinem Chip: http://www.national.com/ds/LM/LM3915.pdf Geh mal auf Seite 2 Da steht ganz unten: "I_LED = 12.5V/R1 + Vref/2.2K" Da du Vref an Masse geklemmt hast (ist jedenfalls so auf deinem Bild) ist R2 = 0. Das bedeutet: I_LED = 12.5V/R1 + 0 Da dein R1 = 1K Ohm ist schickst du 12.5mA über deine LEDs. Wenn du aus den 1k eine 2k Ohm Widerstand machst leuchten die LEDs vielleicht immer noch sehr hell und du brauchst nur die Hälfte des Stroms. ... schau einfach erst mal in die Datenblätter und wenn du dazu fragen hast frag wieder im Forum.
Danke für eure Antworten. Ich bau mir das Netzgerät jetzt einfach mit einem größeren Kühlkörper und einem 12V 10VA Trafo Und wenn der Regler dann immer noch zu heiß wird werde ich vielleicht doch mal den Widerstand tauschen.
Warum der 12V 10VA Trafo? Nimm lieber einen 9V Trafo + Gleichrichter + 7809 oder ganz einfach ein allerbilligstes Steckernetzteil auf direkt 9Vdc.
Hä warum einen 9V Trafo + 7809 geht doch gar nicht .wenn dann einfach die 9V gleichrichten und Stabilisieren ...fertig. ... Will lieber selber eins basteln anstatt so´n billiges schrott - Teil zu kaufen.
@benny Was auch noch eine Möglichkeit ist um die Verlustwärme zu minimieren (es ist eig. keine Minimierung sondern eine Aufteilung) : Regel von den 18V auf 15V, von 15V auf 12V und von 12V auf 9V. Du brauchst zwar mehr Spannungsregler, aber dafür werden die einzelnen Regler nicht mehr so heiß. Ich hab das so gemacht um von einem normalen Steckernetzteil (12V) auf 5V zu kommen, weil ich keinen Platz mehr für den Kühlkörper gehabt habe. Bin von 12V auf 9V und von 9V auf 5V gegangen. Die Dinger werden zwar dennoch heiß bzw warm, aber nicht mehr so extrem. Ansonsten ist die Schaltreglerlösung sicherlich das Beste. Vor allem das kühlste :-) Zum Thema LED : Es gibt hier in der Artikelsammlung einen Artikel zum Thema Vorwiderstand und LED. Lies dir den mal genauer durch. Dann wirst du feststellen das die ganze "rechnerei" aus lediglich einer einfachen Formel besteht um den optimalen Vorwiderstand zu berechnen :-)
Na mit deinen "Kenntnissen" an Netzspannung rumbasteln ist aber hochgradig gewagt und die Versicherung wird es Dir danken. Erst recht deine Eltern/Geschwister oder sonstige Hausbewohner die womöglich gleich mit wegbrennnen... + +++++ + + + Aber warum soll 9V Trafo + Brückengleichrichter + 7809 nicht gehen? 9Vac * 1,44 (Faktor für Brückengleichrichter 1phasig) = 12,96Vdc -> also ich sehe da keinerlei Probleme. Benny schrieb: > wenn dann einfach > die 9V gleichrichten und Stabilisieren ...fertig. Hört sich ja toll an, du widersprichst mit deinem zweiten Satz also gleich deinem ersten - höchst amüsant. :-P Womit willste denn stabiliseren wenn nicht mit einem Spannungsregler? Klar geht das auch mit einem Transistor usw. aber bekommst Du das hin?? Ich setze einfach mal NEIN voraus.
9Vac geht nicht. Klar hast du 13V Spitzenwert, aber dann gehen schon mal 1,4V flöten mit der Brückengleichrichtung und dann gilt das nur unbelastet mit nem grossen Kondensator. Sobald Strom gebraucht wird geht das runter. Ausserdem hängt da nen kleiner Verstärker dran, der soll nicht mit 50Hz brummen. Also 12V Trafo, 1mF/25V Elko, 7809, 1N4001 (4x oder gleich nen fertigen Brückengleichrichter) und nen Kühlkörper.
Ich benutze ganz einfach diesen Schaltplan .Genau so hab ich schon das andere Netzgerät gebaut. Nur dass ich es jetzt nur mit einem Spannungsregler baue und einem größeren Kühlkörper. wenn ich bei Conrad die Speicherdrossel und den Schaltregler gefunden hätte , hätte ich das ding ganz anders gebaut .
@jl: Das funktioniert. Bau es auf und probier es aus, du wirst es merken. Meine ex- Firma baute mal linear geregelte Kleinleistungs- Netzteile. Bei der 9V- Version war dort ein ein 9Vac Transformator mit Brückengleichrichter verbaut und danach ein 78S09 und das Ding funzt einwandfrei! Such Dir mal ein Tabellenbuch raus und such Dir die Formeln raus und dann merkst auch Du es.
Das hab ich völlig vergessen dass nach dem Gleichrichten die Spannung ansteigt .Benutze jetzt aber trotzdem einen 12V Trafo.
@Benny Du könntest aber trotz allem dazuschreiben woher Du die Schaltung (inkl. der Grafik) hast. Finde ich nicht gut, einfach fremdes Eigentum zu verwenden und keine Quellenangabe zu machen.
Diesen Schaltplan hab ich selber gezeichnet in "Target Layout Discovery" ;-) Das Netzgerät hab ich jetzt fertig , funktioniert perfekt und der Spannungsregler wird auch nach mehreren Minuten Betrieb nicht warm.
> und der Spannungsregler wird auch nach mehreren > Minuten Betrieb nicht warm. Das ist lastabhängig. Je mehr Strom durch den Spannungsregler fließt, desto mehr Leistung muss der in Abwärme umsetzen.
Ich würde sagen der Einbau des Größeren Kühlkörpers hat sich gelohnt, und zusätzlich zum Kühlkörper hab ich noch Wärmeleitpaste verwendet.
Benny schrieb: > Diesen Schaltplan hab ich selber gezeichnet in "Target Layout Discovery" > > ;-) Ich meinte Deinen ersten Beitrag, das "kleine HiFi-Center" ist nicht von Dir.
Bitte melde dich an um einen Beitrag zu schreiben. Anmeldung ist kostenlos und dauert nur eine Minute.
Bestehender Account
Schon ein Account bei Google/GoogleMail? Keine Anmeldung erforderlich!
Mit Google-Account einloggen
Mit Google-Account einloggen
Noch kein Account? Hier anmelden.





