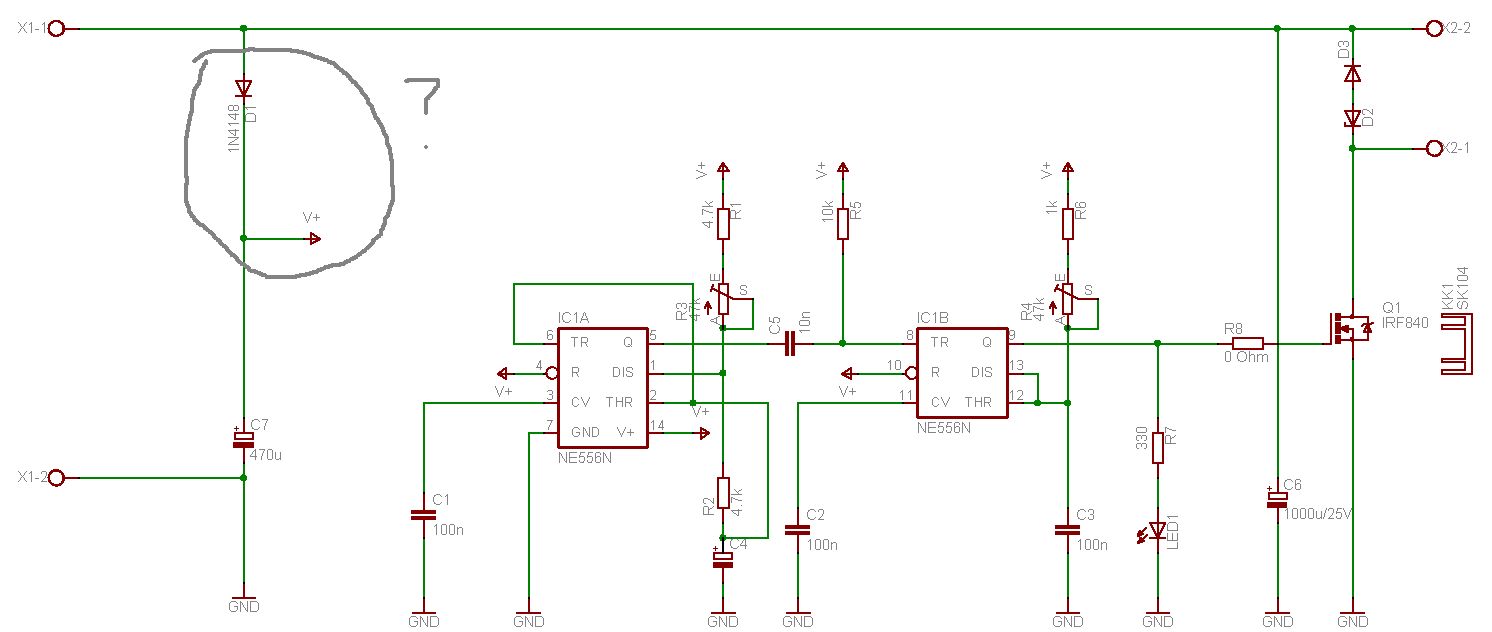
Hallo, ich habe hier einen Schaltplan, denn ich nicht ganz begreiffe. Schaltung: http://www.loetstelle.net/projekte/hvgenerator/hvgen.php v+ ist ja der positiv und GND negaitv, was ist aber x1-1 und x1-2? wird an x1-1 der Plus Pol angeschlossen und an x1-2 der Minus? An x2-1 und x2-2 kommt ja ein Trafo hin. Wenn dies mit X1-1 und x1-2 so wäre, dann würde ja die Diode 1n4148 gar nicht gebraucht, da der Strom den umweg nehemn würde über v+? mfg
die ganze schaltung macht auf mich den eindruck eines ungeregelten schaltnetzteils an die linken klemmen kommt eine gleichspannung als eingangsspannung an die rechten klemmen kommt ein übertrager WAS IST DAS FÜR EIN SCHALTPLAN UND WO HAST DU IHN HER?????
uuuups sorry.... wer lesen kann, und links erkennt, ist klar im vorteil
X1:Stromversorgung mit Plus an 1 und Minus an 2, X2:Last. D1/C7 entkoppelt die Stromversorgung der 555er von der störverseuchten Hauptstromversorgung.
Die Diode dient (theoretisch) als Schutz gegen falsch gepolte Betriebsspannung und kann auch eine "Rückwärtsspeisung" über eine an V+ angelegte Spannung verhindern. Übrigens dient sie auch als ein "Extra" bei Abschlussprüfungen: Wegen der Durchlassspannung der Diode kann man gut erkennen, ob V+ an der richtigen Stelle gemessen wurde und nicht nur der am Netzgerät eingestellte Wert genannt ist.
Gegen Verpolung hilft die Diode weniger, denn dann gibt's einen satten Kurzen über die Body-Diode des FET und den Trafo.
So satt is ä nich, ist immerhin die normale Last. Schädlich für die Intrigierte 556 und die ElKos.
@Fallout-Girl: Die Standardschaltung eines NE555-Oszillators taugt nicht für kurze Einschalt- bei langer Ausschaltzeit. Kann man modifizieren, aber so geht's eben auch.
Aufpasser schrieb:
> So satt is ä nich, ist immerhin die normale Last.
Ja, der berühmte Gleichspannungstransformator... Normale Trafos kann man
bei (Dauer-) Gleichspannung aber getrost als Kurzschluss ansehen.
Danke euchf rü die schnellen Antworten. Hier ist ein Datasheet: http://www.datasheetcatalog.org/datasheet/stmicroelectronics/2183.pdf Stimmen diese Nummern des Ne556n mit dem Schaltplan überein? Was genau für Dioden würdet ihr für D2 und D3 nehmen?
Ich würde als D2 lieber eine schnelle Diode an Stelle einer schnarchlangsamen 1N400x nehmen. Was die Spannung angeht: Sperren muss sie nur die Versorgungsspannung, in der Induktionsphase leitet sie. Weshalb also grad die 4004er?
Keine gute Idee, denn Varistoren altern bei Beanspruchung. Und in dieser Schaltung passiert das bei jedem Puls.
>wie sieht es mit zwei 1N4148 Dioden aus?
Pruuust. Was willst du mit Hochspannung?
Tiere quälen? Funken werfen macht auf Dauer keinen Spaß.
Wird schnell langweilig.
Such dir endlich ein anderes Hobby!
Bitte melde dich an um einen Beitrag zu schreiben. Anmeldung ist kostenlos und dauert nur eine Minute.
Bestehender Account
Schon ein Account bei Google/GoogleMail? Keine Anmeldung erforderlich!
Mit Google-Account einloggen
Mit Google-Account einloggen
Noch kein Account? Hier anmelden.
