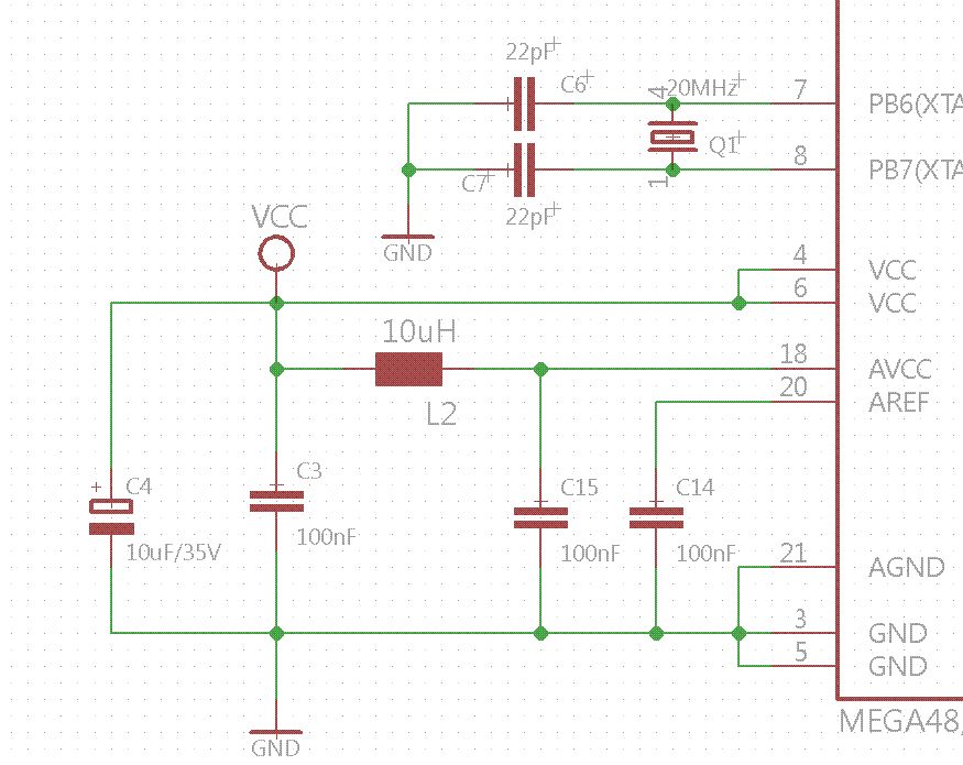
Hallo, ich möchte 2 verschiedene Spannungssignale einlesen. Dafür möchte ich für das eine Signal die interne Referenzspannung (1,1V) und für das andere Signal eine externe Referenspannung (5V an AVcc) benutzen. So wie es jetzt aussieht hängt sich mein uC beim Referenzspannungswechsel fast immer auf, bzw. startet von Neuem. Ist es denn überhaupt möglich zwischen beiden Referenzspannungen zu schalten? Oder schafft der uC das nicht und man darf nur eine benutzen? Bzw. auf was müsste ich achten? Beschaltung, siehe Anhang. ATmega48 mit 20MHz Danke!
Hallo, keinerlei Problem. Nach dem Umschalten der Referenz die erste Messung wegwerfen, die stimmt dann nicht (Datenblatt AVR). Gruß aus Berlin Michael
Ich denke, der externe Kondensator an Vref muss umgeladen werden. Das könnte länger dauern.
Umschalten der Referenzspannung beim ATMEGA...... Von Vref = intern -> Vref = Vcc: kein Problem, ein paar ms warten. Von Vref = Vcc -> Vref = intern: kein Problem, ein paar 10ms!! warten. Hänge einfach den Oszi an den Vref-Pin und miß die Spannung nach. Dann weißt Du wie lange Du warten mußt. (Hatte neulich genau dieses Problemchen zu lösen)
Danke erstmal, werde das messen mit der Spannung. Habe mir so etwas aber auch schon gedacht. Kann ich den Kondensator denn evtl. kleiner wählen, damit er sich schneller entlädt?
so habs mal gemessen. Das Entladen der 5V-Spannung dauert ja ca 500ms (!!!!) Hab nen tau von 200ms gemessen. Mit anderen Worten, der C entlädt sich über nen 2MOhm-Widerstand. Da ich meine Signale aber mit 1kHz (1ms) abtasten will, muss ich mir wohl ne Lösung suchen, ohne die Referenzspannungen zu switchen. Scheisse...
Bitte melde dich an um einen Beitrag zu schreiben. Anmeldung ist kostenlos und dauert nur eine Minute.
Bestehender Account
Schon ein Account bei Google/GoogleMail? Keine Anmeldung erforderlich!
Mit Google-Account einloggen
Mit Google-Account einloggen
Noch kein Account? Hier anmelden.
