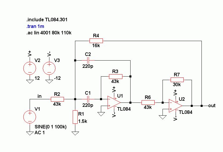
Hallo, Ich versuche ein 100KHZ Bandpass zu simulieren den ich aus einer Application note von texas instrument habe. Leider stimmt mein Ergebnis nicht mit meinen Erwartungen überein. Bei einer Frequenz von 100Khz erhalte ich ein sehr komische Ausgangssignal. Ich schätze, das ich einen Fehler im Modell habe, aber leider kann ich den nicht finden. Ich habe eigentlich alles so aufgeaut wie in es in der Application Note. Hat jeman vielleicht eine Idee warum es nicht klappt?? Vielen Dank
Der TL084 hat ein Verstärkungs-Bandbreite-Produkt von 3 MHz, bei 100 kHz also noch eine Leerlaufverstärkung von 30 - vielleicht liegt es daran?
Erhöhe die Simulationszeit um Faktor 10. Dann wirst du sehen, dass das Signal einschwingt. So ein Bandpass klingelt, wenn man den anstösst. Auch wenn es eine Sinusfunktion ist, die Einhüllende ist ein Rechtecksprung.
>Leider stimmt mein Ergebnis nicht mit meinen Erwartungen überein.
lt. Application Note ist die Output-Zeitbasis bei 2khz/div.
Du scheinst mit deiner Sim-Zeitbasis aber bei 200khz/div zu liegen.
Da ist dann die Anzeige natürlich anders.
Poste mal ob ich damit richtig lag.
Hallo, mein Eingangssignal beträgt schon 100kHz doch leider stimmt das Ausgangssignal nicht. Ich würde nämlich ein Ausgangssignal mit vierfacher Verstärkung erwatren. So steht es zumindest in der Aplication note. Vielleicht reicht wirklich nicht die Bandbreite des OP's aus.
Ich habe die Schaltung mal mit LTSpice simuliert und ähnliche Ergebnisse erhalten. Dass die Verstärkung so niedrig is, liegt einfach daran, dass die Mittenfrequenz des Filters lt. Simulation nicht 100kHz, sondern nur knapp 88kHz ist. Bei 88kHz bekomme ich (nach etwa 0,8ms, wenn das System eingeschwungen ist) eine Verstärkung von 5,5, was sogar oberhalb des angegebenen Werts liegt. An der Bandbreite liegt es damit jedenfalls nicht.
@Benjamin Setz doch mal einen Link auf die Application Note in dem diese Filterschaltung beschrieben ist.
Ich habe die Schaltung mal allgemein für ideale OpAmps durchgerechnet. Hier sind die Ergebnisse: Mittenfrequenz:
Verstärkung an der Mittenfrequenz:
Für C12=C8 und R19=R18 kürzen sich diese Größen im Term für A0 heraus, dann ist
Dass die Mittenfrequenz in der Simulation nur etwa 88kHz beträgt, könnte tatsächlich mit der begrenzten Bandbbreite der OpAmps zu tun haben. Die Verstärkung stimmt trotzdem ganz gut überein. @Helmut S.: Nicht in einer Appnote, sondern auf S. 16 im Datenblatt des TL084: http://focus.ti.com/general/docs/lit/getliterature.tsp?genericPartNumber=tl084&fileType=pdf
@Yalu Danke für die Formeln. Im Bild sieht man den Einfluss des GBW, simuliert mit dem UniversalOpamp2.
Hallo, vielen Dank für eure Beiträge. Was mich bei der Simulation an meisten wundert, ist dass die Verstärkung nicht stimmt. Ok durch die geringe Bandbreite verschiebt sich die Grenzfrequenz vielleicht etwas aber die Verstärkung müßte doch in etwa hinkommen. Vielen Dank noch mal für eure Mühe Gruß Benjamin
@Benjamin Schau dir mal die Filterkurve mit dem TL084 an. Bei 100kHz kommen da nur noch 0,4V(v=0,4) durch. Du müsstest mit der Frequenz stimulieren bei der das Filter max. Verstärkung hat. Übrigens mit LTspice simuliert.
Hallo Yalu, wie kommst du auf die formel für die Grenzfrequenz? Leider kann ich sie mir selber nicht erklären. Vielleicht kannst du mir ja einen tipp geben wie man sie ermittelt. Vielen Dank für deine Mühe
Hallo Benjamin, > wie kommst du auf die formel für die Grenzfrequenz? Leider kann ich > sie mir selber nicht erklären. Vielleicht kannst du mir ja einen tipp > geben wie man sie ermittelt. Du stellst zunächst die Knotenpunktgleichungen für folgenden Punkte auf: - Knotenpunkt zwischen R17 und R22 - Pin 6 von OP1 - Pin 6 von OP2 In den Gleichungen tauchen drei unbekannte Spannungen auf: - Spannung am Knotenpunkt zwischen R17 und R22 - Ausgangsspannung von OP1 - Ausgangsspannung von OP2 (gesuchte Größe) Die Spannungen an Pin 6 und die Eingangsströme der beiden OpAmps sind jeweils 0, wenn man von idealen OpAmps ausgeht. Du hast also drei Gleichungen und drei Unbekannte, so dass du daraus die Übertragungsfunktion Ua(Ue) im Komplexen berechnen kannst. Von dieser bildest du den absoluten Betrag und hast damit die frequenzabhängige Verstärkung. Die Mittenfrequenz findest du über die maximale Verstär- kung, die sich durch Nullsetzen der Ableitung der Verstärkungsfunktion ergibt. Ein CAS-Programm wie Maxima, Reduce, Mathematika oder Maple hilft dabei, größere Mengen Papier einzusparen. Ich habe Maxima benutzt, musste am Schluss allerdings noch etwas Hand anlegen, um die Ergebnisterme in die einfachste Form zu bringen. Das hat fast am längsten gedauert, was aber daran liegen kann, dass ich Maxima nicht wirklich gut bedienen kann. Ich sollte mir Gelegenheit noch einmal die Anleitung zu Gemüte führen, um vielleicht noch auf den einen oder anderen Trick zu stoßen.
Bitte melde dich an um einen Beitrag zu schreiben. Anmeldung ist kostenlos und dauert nur eine Minute.
Bestehender Account
Schon ein Account bei Google/GoogleMail? Keine Anmeldung erforderlich!
Mit Google-Account einloggen
Mit Google-Account einloggen
Noch kein Account? Hier anmelden.




