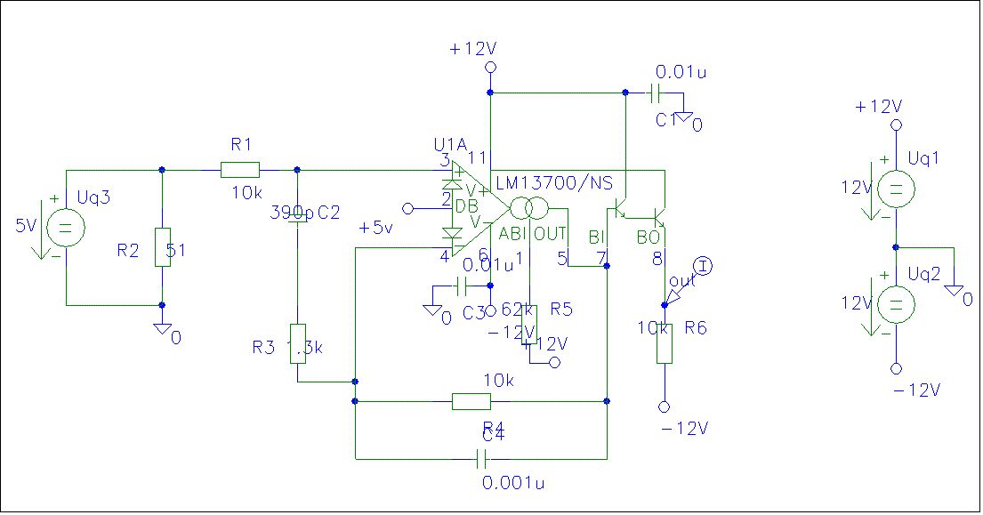
Hallo, Hab mir einen Funktionsgenerator mit dem XR2206 gebaut und habe bemerkt, dass Pin 7 und 8 des XR2206 nicht spannungsgesteuert sondern stromgesteuert sind (also ist die Beschaltung an Pin 7 nicht ganz richtig). Nun habe ich mir einen Spannungs-Strom-Wandler zusammengebaut, der auch passabel funktioniert. Jetzt stellt sich die Frage, wie man die beiden Schaltungen richtig miteinander verbindet! Hab leider keine Ahnung wie ich das machen soll. Kann mir (Amateur) vielleicht jemand zeigen, wie man die beiden Schaltungen richtig miteinander verbindet? Mit freundlichen Grüßen Simon A.
Bitte melde dich an um einen Beitrag zu schreiben. Anmeldung ist kostenlos und dauert nur eine Minute.
Bestehender Account
Schon ein Account bei Google/GoogleMail? Keine Anmeldung erforderlich!
Mit Google-Account einloggen
Mit Google-Account einloggen
Noch kein Account? Hier anmelden.

