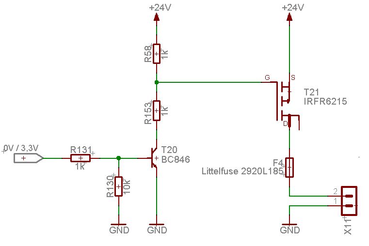
Hallo, ich möchte eine 24V-Versorgungsspannung (2A) eines Bussystems abschaltbar machen (Stromeinsparung). Der Prosessor läuft mit 3,3V. Die Leitungslänge beträgt bis ca. 300m. Es gibt kaum High-Side-Switches, die 3,3V-Eingänge haben. Und wenn, dann sind diese relativ teuer. Im Prinzip könnte man die Abschaltung auch mit einem P-Kanal MOSFET realisieren. Aber wie schalte ich den MOSFET mit den 3,3V an? Ich habe mit MOSFET´s wenig Erfahrung. Daß ich einen Schalttransistor zwischenschalten muß, ist mir klar, aber wenn ich diesen ansteuere, ist U_DS knapp -24V. Laut Datenblatt sind nur 20V zulässig. Ich habe im Schaltplan (siehe Anhang) zwei 1k-Widerstände in Reihe geschaltet, so ist U_DS ca. -12V. Wäre das so OK, oder spricht etwas dagegen? Übrigens: F4 ist eine Polyswitch-Sichherung. Gruß Martin
Schaltung im Prinzip so ok. Bei den 300m Leitungslänge hätte ich noch paar Bedenken. Eventuell den T durch einen Optokoppler ersetzen. Oder noch ein paar Filter- und Überspannungsbegrenzungen am Eingang einbauen.
Ich denke eine Supressordiode an der 24V-Klemme ist sicherlich kein Fehler. SM6T36 oder so. Die 24V hat nämlich +/-10% Toleranz und da kommt man schon auf 28,8V im worst Case.
Was das MOSFET angeht schau mal hier: http://www.elektronik-kompendium.de/sites/bau/0510161.htm Da ist das Prinzip einfach erklärt.
Bitte melde dich an um einen Beitrag zu schreiben. Anmeldung ist kostenlos und dauert nur eine Minute.
Bestehender Account
Schon ein Account bei Google/GoogleMail? Keine Anmeldung erforderlich!
Mit Google-Account einloggen
Mit Google-Account einloggen
Noch kein Account? Hier anmelden.
