schaltung dimensionieren. passt das so??? oder sieht jemand noch einen Fehler
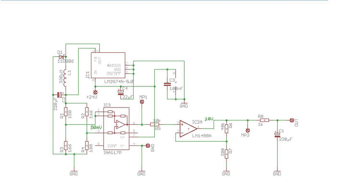
Eine wilde Schaltung, deren Zweck ich nicht erahne. Die C3 und C4 liegen zwar parallel, sind aber verwirrend im Plan angeordnet. Die Leitung quer durch R5 ist auch nicht gerade elegant.
Prinzipiell funktioniert es so. Ob das so paßt für Dich ist schwer zu sagen: Der LM1458 mit V=201 macht ca. 200...600mV Offset am Ausgang - wolltest Du das so?
Markus schrieb: > passt das so??? oder sieht jemand noch einen Fehler Irgendetwas wird die Schaltung sicher tun. Die Frage ist nur, ob es das ist, was du dir wünscht. Falls es bspw. dein Wunsch ist, dass der INA117 die Brückenspannung in der Widerstandsbrücke R1/R2/R3/R4 misst und unverstärkt an den LM1458 weitergibt, kann die Schaltung diesem Wunsch nicht entsprechen, da der INA zu diesem Zweck völlig falsch verschaltet ist. Aber vielleicht soll die Schaltung ja etwas ganz anders tun, bspw. testen, wie weit der INA mit der Ausgangsspannung an GND herankommt. Dann ist sie richtig dimensioniert, wenn auch viel zu umständlich ;-)
Der INA dient als Instrumentenverstärker und soll die 50mV am eingang an den LM 1458 weitergeben, dieser sollte die spannung auf 10V verstärken.
Markus schrieb: > Der INA dient als Instrumentenverstärker und soll die 50mV am eingang an > den LM 1458 weitergeben, dieser sollte die spannung auf 10V verstärken. Der INA117 ist kein echter Instrumentenverstärker. Er unterscheidet sich von einem solchen dadurch, dass die Eingangswiderstände relativ klein sind. Im Datenblatt wird er deswegen nur als Differenzverstärker bezeichnet. Der INA sollte aber trotzdem in der Lage sein, die 50mV Differenzspan- nung zu messen und an den LM358 weiterzugeben. Dazu müsstest du die Schaltung aber so aufbauen, wie sie im Datenblatt steht, und nicht auf gut Glück die Pins irgendwie miteinander verschalten. Oder gibt es einen bestimmten Grund, warum du die Schaltung verändert hast?
Markus schrieb: > Der INA dient als Instrumentenverstärker und soll die 50mV am eingang an > den LM 1458 weitergeben, dieser sollte die spannung auf 10V verstärken. Prinzipiell funktioniert es so. Ob das so paßt für Dich ist schwer zu sagen: Der LM1458 mit V=201 macht ca. 200...600mV Offset am Ausgang - wolltest Du das so?
Andrew Taylor schrieb: > Der LM1458 mit V=201 macht > ca. 200...600mV Offset am Ausgang - wolltest Du das so? da muss ich leider passen. ich bin neu auf dem gebiet und habe mich mit Offset noch nicht sehr beschäfftigt.
Yalu X. schrieb: > Dazu müsstest du die > Schaltung aber so aufbauen, wie sie im Datenblatt steht, und nicht auf > gut Glück die Pins irgendwie miteinander verschalten. wollte es schon so machen wie im datenblatt. aber was ich falsch hab weiss ich nicht. hab gerade nachgeschaut aber ich dachte es wäre so richtig.
Markus schrieb: > wollte es schon so machen wie im datenblatt. aber was ich falsch hab > weiss ich nicht. hab gerade nachgeschaut aber ich dachte es wäre so > richtig. Ich habe mal beide Schaltungen einander gegenübergestellt und bei deiner ebenfalls die Ausgangsspannung in Abhängigkeit von der Eingangsspannung hineingeschrieben. Siehst du die Unterschiede? Deine Schaltung ist jedenfalls kein Differenzverstärker, da die Ausgangsspannung nicht ausschließlich von der Differenz der Eingangsspannungen abhängt. Aber auch mit der Schaltung aus dem Datenblatt wirst du evtl. nicht glücklich werden, da sie eine negative Versorgungsspannung braucht, um eine Ausgangsspannung von 50mV liefern zu können. Mit GND an Pin 4 reicht die Ausgangsspannung nur bis etwa +2V herab. Ein Single-Supply-Instrumentenverstärker wie der INA118 wäre sicher passender. Der kann auch gleich die gewünschte Verstärkung von 200 mit übernehmen, so dass du den LM1458 weglassen kannst. > ich bin neu auf dem gebiet und habe mich mit Offset noch nicht sehr > beschäfftigt. http://de.wikipedia.org/wiki/Offset-Spannung Die Offsetspannung des LM1458 ist typisch 1mV. Sie wird in deiner Schaltung um den gleichen Faktor wie das Nutzsignal verstärkt. Bei A=200 ensteht also am Ausgang ein Fehler von typisch 200mV. Der o.g. INA118 hat eine Offsetspannung von nur 25µV, was den Fehler am Ausgang auf 5mV reduzieren würde.
Bitte melde dich an um einen Beitrag zu schreiben. Anmeldung ist kostenlos und dauert nur eine Minute.
Bestehender Account
Schon ein Account bei Google/GoogleMail? Keine Anmeldung erforderlich!
Mit Google-Account einloggen
Mit Google-Account einloggen
Noch kein Account? Hier anmelden.

