Hallo, ich habe Probleme meinen Colpitts Oszillator zum schwingen zu bekommen. In der Simulation läuft alles wie gewünscht, doch nach dem ich die Schaltung auf eine Lochplatine aufgelötet habe passiert nicht mehr viel. Der Oszi zeigt am Ausgang nur 50Hz Rauschen. Als Induktivitär benutze ich eine aufgelötete SMD(0603) Induktivität mit 0,8uH. Der Transistor ist ein BC 489. Die zu erreichende Frequenz sollte zunächst nicht so wichtig sein, aber dennoch im MHz Bereich liegen. Es wär toll wenn mir jemand Helfen könnte. Vielen Dank schon mal im Vorraus.
Wo hast du denn diese Schaltung gefunden? Ich meine, den Colpitts könnte man einfacher gestalten, und ein paar Bauteile anders platzieren. Hatte mal damit zu tun, ich schau mal nach.
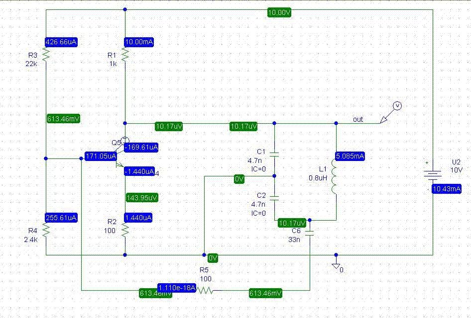
Wilhelm Ferkes schrieb: > Wo hast du denn diese Schaltung gefunden? Ich habe die Schaltung auf http://www.spicelab.de/colpitts.htm gefunden und dachte wenn ich sie genauso nach baue schwingt sie genauso schön in wie in PSpice. Aber leider war das nicht so. Hast du ne einfache Colpitts Schaltung die auch aufgebaut getestet wurde?
Hallo! Ich halte das L/C-Verhältnis für gewagt. Vermutlich verhindert die schlechte Güte das Schwingen der praktisch aufgebauten Schaltung?
> Ich halte das L/C-Verhältnis für gewagt. Richtig, den Verdacht habe ich auch. Mein letzter analoger Oszillator ist zwar schon etwas her, aber irgendwie passen für mich die Bauteilwerte nicht zusammen: > 4,7nF > 0,8uH. > im MHz Bereich Damals der Detektorempfänger war für Mittelwelle auch mal gerade so im MHz Bereich und hatte deutlich kleinere Kondensatorwerte. So etwa: http://www.qsl.net/dk3wi/detektor.html Und zudem dürfte die Belastung durch die Mittkopplung (R5, C6) auch noch mit reinfunken.
Na klar, der hat Stabilitätskriterien bzw. Schwingbedingungen. Wenn die Dämpfung zu groß bzw. die Kreisgüte zu klein ist, schwingt er nicht an. Der Zweig R5/C6 erscheint mir auch merkwürdig. Dann ist der Colpitts normalerweise auch emittergekoppelt. Notfalls hab ich ne Schaltung, die funktioniert. Allerdings mit etwas anderen L und C, für 100kHz ausgelegt. Grundsätzlich, sollte es aber machbar sein. Colpitts in höheren MHz-Bereichen ist schon uralt.
Auch mit meiner Version des Colpitts-Oszillators, funktioniert die Simulation mit deinen Werten für L und C ganz gut. Und zwar, bis ich zu L einen Verlustwiderstand mit etwas mehr als 1 Ohm hinzu füge. Mehr als 3,6MHz, da kann es gut passieren, daß sich im Versuchsaufbau auf Lochraster nichts mehr tut, wenn der Aufbau nicht absolut sauber ist. Möglicherweise treten kapazitive bzw. induktive Streuungen auf, die die Funktion der Schaltung behindern. Außerdem sind die ohmschen Verluste in der Simulation nicht berücksichtigt, sondern L und C ideale Bauteile. Festinduktivitäten haben gelegentlich einen hohen ohmschen Anteil, da könntest du mal ins Datenblatt schauen, und den Wert in die Simulation mit einfügen. Wie Route_66 und Lothar Miller schon schrieben, kann man eben auch noch die Güte durch Variation von L und C beeinflussen.
> BC 489
ECA-Liste D9/e
Anschlüsse richtig rum? (entgegen eines BC 237)
Ja der Transistor ist in der richtigen Reihenfolge angeschlossen.
Meine eigentliche Idee war die Schaltung im Anhang. Der Transmitter sollte so klein wie möglich sein. Doch hab ich diese nicht zum Schwingen bekommen. Die Iduktivitär liegt hier bei 0,82uH und die Kapazität im pF Bereich, was zu einer Frequenz im MHz Bereich führt. Re=200, Rb1=62k, Rb2=47k, R0=200, Ce5pF, Cb1=1uF, Cb2=33pF. In Pspice hab ich mit diesen Werten kein Ergebniss erhalten.
Müssen Vin und Vout miteinander verbunden werden wie bei einem Multivibrator, oder was soll Vin bedeuten?
Die bekomme ich auch noch zum Simulieren (PSPICE), allerdings ohne die Ausgangsstufe mit Q2. Allerdings muß Vin niederohmig gegen Masse sein, da ist wohl ein niederimpedanter Vorverstärker vorne dran. Dann wird die Stufe um Q2 der Schaltung Energie entziehen, d.h., dämpfen. Das muß man noch weiter erforschen.
Das ist ne gute Frage. Ich habe diese Schaltung aus einem IEEE Paper. Ich dachte mir zuerst das ich an Vin die Gleichspannung von 1.6V anlege und an Vout das modulierte Signal bekomme. Hat vielleicht jemand eine Idee wie man diese Schaltung zum Laufen bekommt? Die nächste Frage ist, wie dimensioniert man Cf, da dieser nicht angegeben war im Paper.
Wolf schrieb: >Müssen Vin und Vout miteinander verbunden werden wie bei einem >Multivibrator, oder was soll Vin bedeuten? Matze sprach gerade von Transmitter. Das soll wohl ein Einfachst-Funkgerät werden.
@Wilhelm Ferkes Kannst du mir vielleicht mal deine pSpice Simulation schicken? Bei mir bewegt sich nämlich immer noch nichts.
Bitte! Kann sein, daß die Bauteile etwas spinnen, wenn deine Bauteile-Library anders ist. Das mußt du dann korrigieren.
Der 2N3904 ist auch brauchbar, hat ähnliche Daten wie ein BC548. Das sollte gehen. Noch was zur Simulation: Ich habe Final Time 1ms gewählt, und Step Ceiling auch entsprechend klein, bei 10ns. Wählt man Final Time zu kurz, kann es passieren, daß man wegen langer Einschwingzeiten glaubt, die Schaltung würde nicht funktionieren.
Hallo Matze, >Die Iduktivitär liegt hier bei 0,82µH und die Kapazität im pF >Bereich, was zu einer Frequenz im MHz Bereich führt. "0,8µH" und "MHz-Bereich" beißt sich irgendwie. Das schwingt doch eher in der Nähe von 100MHz, oder? Kai Klaas
@Matze: Sorry, ich hatte für die beiden C noch die alten Werte von oben. Hab sie jetzt auf 5pF gesetzt, die Simulation geht aber immer noch. Final Time 100us, Step Ceiling 100ps. Der Transistor möchte jetzt schon erheblich mehr Basisstrom, habe RB auf 5k gesetzt. Sind auch 112 MHz. Das Signal bekommt erhebliche Beulen, Oberwellen. Man könnte mal über einen Transistor mit höherer Transitfrequenz nach denken. Die hier verwendeten liegen zwischen 200 und 300 MHz. Auch sehen die anderen Bauteile und der Aufbau in HF-Schaltungen oft anders als gewöhnlich aus.
Vielen Dank für die Hilfe mit dem Colpitts. Ich werde nun versuchen die Schaltung im Anhang zum Laufen zu bekommen. Hat vielleicht jemand eine Idee wo ich dort die versorgung anlegen muss damit der schwingt? Was bewirkt die Kapazität Cf und wie groß sollte sie Dimensioniert werden? Ist diese nur zur Kopplung an die nächste Stufe?
Stand im Titel des IEEE-Papers irgendwo das Wort "Jammer"? Eine ähnliche Schaltung geistert durchs INet, allerdings mit einer Art Zwischenbasisschaltung des Oszillatortransistors und mieser Performance. Stöber hier mal ein wenig: http://www.senderbau-forum.de.vu/ Arno
Hallo Matze, >Hat vielleicht jemand eine Idee wo ich dort die versorgung anlegen muss >damit der schwingt? Dort, wo Vcc steht? >Was bewirkt die Kapazität Cf und wie groß sollte sie Dimensioniert >werden? Ist diese nur zur Kopplung an die nächste Stufe? Was willst du denn genau machen? Willst du was modulieren? Oder die Frequenz ziehen? Auf welcher Frequenz soll das überhaupt schwingen? Kai Klaas
Also ein Jammer sollte es nicht sein. Ich möchte einen Mini FM Sender bauen, der im Bereich um die 150MHz schwingt. Er soll mit so wenig wir möglich Teilen angefertigt werden. Das beste wäre, wenn ich diesen hier zunächst in Spice simuliert bekomme, doch bis jetzt tut sich nichts. Ich habe nun die Versorgung zwischen VCC und Masse angelegt. Das Signal was über Vin hinzukommt soll moduliert werden und an Vout über Antenne rausgehen. Hat jemand vielleicht eine Idee warum die Schaltung in Spice nicht läuft und wozu die Kapazität Cf dient?
Matze K. schrieb: > Ich möchte einen Mini FM Sender bauen, der im Bereich um die 150MHz > schwingt. Er soll mit so wenig wir möglich Teilen angefertigt werden. Machs doch so, wie es vor dir alle gemacht haben: http://xedox.de/elektronik/bilder/sender.gif http://www.electronics-lab.com/projects/rf/002/index.html http://homepage.univie.ac.at/johann.doblhofer/sender/pmini.html
> Notfalls hab ich ne Schaltung, die funktioniert. Allerdings mit etwas > anderen L und C, für 100kHz ausgelegt. Du hattest geschrieben das du nen Colpitts hast der funktioniert, könntest du mir den mal schicken?
Hallo Matze, >Ich möchte einen Mini FM Sender bauen, der im Bereich um die 150MHz >schwingt. Ist das nicht verboten?? Kai Klaas
Matze K. schrieb: >>Notfalls hab ich ne Schaltung, die funktioniert. Allerdings mit etwas >>anderen L und C, für 100kHz ausgelegt. >Du hattest geschrieben das du nen Colpitts hast der funktioniert, >könntest du mir den mal schicken? Im Grunde ist das der Dateianhang von gestern, bei mir funktionierte die Simulation noch. Hast du bei Step Ceiling und Final Time auch die zugehörigen Zeiten eingestellt? Die Schaltung, mit der ich mal zu tun hatte, lief in einem Oszillator mit nur 100 kHz, das geht da noch mit SMD-Bauteilen und ganz normaler Bestückung der Platine. 150 MHz sind aber ganz andere Größenordnungen, wo HF-Gesetze beim Aufbau beachtet werden müssen. Dann handelte es sich bei mir auch nicht um einen Transmitter, sondern um einen Metalldetektor. Der Colpitts-Oszillator hat eben noch viele andere Anwendungen. Der letztgenannte Link aus dem Beitrag von Lothar Miller sah noch ganz gut aus, da gab es einen Prüfsender in deinem Frequenzbereich, auch mit Fotos zur Ansicht. Ich schau mal weiter, ob ich noch was finde, oder simuliere... @Kai: >>Ich möchte einen Mini FM Sender bauen, der im Bereich um die >>150MHz schwingt. >Ist das nicht verboten?? Naa, diskutieren darüber wird doch noch erlaubt sein? Auch in Links und Büchern gibt es doch Anleitungen. Die enthalten aber oft auch den Vermerk, daß die Bestimmungen der Behörden zu beachten sind.
Hallo Wilhelm,
>Naa, diskutieren darüber wird doch noch erlaubt sein?
Matze will das Ding auch bauen, nicht nur drüber diskutieren...
Kai Klaas
@Kai: >Hallo Wilhelm, >>Naa, diskutieren darüber wird doch noch erlaubt sein? >Matze will das Ding auch bauen, nicht nur drüber diskutieren... Oh ooh, das hat sich allmählich über den Thread auch so entpuppt. Das wird wohl noch mit etwas Schweiß verbunden sein... ;-)
Hallo!
> Matze will das Ding auch bauen, nicht nur drüber diskutieren...
Da habe ich bei Matze überhaupt keine Angst. Wie sagt man so schön:
Verstärker schwingen immer, Oszillatoren nie!
Hallo Matze, miss mal den Gleichstromwiderstand deiner Spule oder versuche mal ob deine Simulation mit angenommenen 0.5 Ohm Reihenwiderstand zur Spule noch anschwingt. Oftmals sind die Spulen gar nicht so gut wie man denkt. Gruß
Silvio K. schrieb:
>Oftmals sind die Spulen gar nicht so gut wie man denkt.
In der Simulation klappt ja noch alles fein. Ich tippe auch auf die
SMD-Spule. Man schaue sich doch mal die Spulen in den zuletzt geposteten
Links an. Die Jungs bei HF nehmen ja nicht umsonst dicken Draht, und
polieren und versilbern noch die Oberfläche.
Ich denke auch das die SMD Spule das Problem war. Sie hat einen Widerstand von fast 5 Ohm und das bringt auch meine Simulation ausm schwingen. Ich werde jetz mal versuchen mir selber eine Induktivität zu basteln, als Luftspule. Vielen Dank schonmal für den guten Tip:)
5 Ohm !?, Wahnsinn, so schlecht hätte ich es nicht gedacht. Danke für das Feedback.
Ich habe nun auch die Schaltung zum Schwingen bekommen auf einem Steckbrett. Nun schwingt die Schaltung komischerweise auch mit der 5 Ohm schlechten SMD Induktivität. Nun muss ich die Schaltung auf 150MHz bringen. Vielen Dank schonmal an alle die mir geholfen haben. Ich werde euch weiterhin wissen lassen wie es weiter geht. Der erste Schritt ist erst einmal getan:)
Ich habe heute verschiedene Spulen probiert um auf eine Frequenz von 150MHz zu kommen. Mein Problem ist: Mit der SMD Spule 1.2uH und 4 Ohm Innenwiederstand kann ich mit den Schwingkreiskondensatoren bis auf 4.7pF runter gehen wobei ich eine Frequenz von 30Mhz erreiche(gemessen). Verwende ich eine Luftspule mit 0.5uH kann ich mit den Kondensatoren nicht unter 120pF gehen, da sonst keine Schwingung mehr zu sehen ist. Hat jemand eine Idee wie ich die 150MHz mit dem Colpitts erreichen kann?
Matze K. schrieb:
> Frequenz von 30Mhz erreiche(gemessen).
Wie misst du? Mit Tastkopf oder ohne?
...denn mir steigender Frequenz kommen HF-Effekte dazu, die dir den
Oszillator während der Messung verstimmen.
Gruß
Silvio K. schrieb:
>Wie misst du? Mit Tastkopf oder ohne?
Klar, bei den Kondensatoren mit nur ein paar pF und direkt am
Schwingkreis verstimmt der Tastkopf sicher schnell mal was.
Eventuell könnte man besser an der Basis des Transistors messen...
Ich messe mit Tastkopf aber hab auch schon an nem Frequenzanalysator im Raum gemessen. Ich habe mich jetzt umentschieden und nen Colpitts in Kollektorschaltung aufgebaut(Anhang). Die Kapazitäten in Reihe sind 2.2 pF und die Induktivität 1,0uH. Das tolle an der Schaltung ist, das ich hier auch die SMD Induktivität mit 1,2uH nehmen kann da der Frequenzgang im Datenblatt das zulässt. Der Emitterwiderstand ist 100 Ohm und somit komme ich auf 180MHz. Meine nächste Aufgabe besteht nun darin ein Signal einzukoppeln, wo ich im Moment noch etwas ratlos bin. Grüße Matze
Die Schaltung von Matze kann nicht funktionieren, es sollte ein Colpittz in Basisschaltung sein.... dazu fehlt der Kondensator von der Basis nach GND (HF mäßig) Über den Eingang kann NF moduliert werden. Ebenso fehlt das Schwingkreis-C, parallel zur Spule, dieses soll durch zwei Cs in serie realisiert sein, der Mittelabgriff kommt an den Emitter. Das C welches an VCC geht hat 5- 10x den Wert des Cs das am Kollektor liegt. Das C zur Auskopplung Q2 möglichst klein. Cb2 ist Unsinn. C E-K entfällt.
Bitte melde dich an um einen Beitrag zu schreiben. Anmeldung ist kostenlos und dauert nur eine Minute.
Bestehender Account
Schon ein Account bei Google/GoogleMail? Keine Anmeldung erforderlich!
Mit Google-Account einloggen
Mit Google-Account einloggen
Noch kein Account? Hier anmelden.




