Hallo, ich bin neu und hoffe im richtigen Forum. Grüße alle und hoffe auf etwas Nachsicht wenn nicht alles richtig ist. Ich weiß das es bereits viele Beiträge zu diesem Thema gibt aber versuchen möchte ich es dennoch. Ich suche nicht nur eine Lösung sondern jemanden dem ich gezielt Fragen kann und der mir auch erklärt wieso weshalb warum. Dafür bin ich auch bereit den aufgebrachten Aufwand zu Bezahlen. Zum Thema: Ich habe eine Relaiskarte mit einem PCF8574 auf der sich 6 Relais befinden. Angeschlossen wird diese an den RS232 Anschluss. Diese Karte ist ein Eigenbau und die Software wurde in Delphi programmiert. Davon habe ich nun erst mal gar keine Ahnung. Ich möchte diese Karte im ersten Schritt mit Vb 6 oder Vb 2008 ansteuern. Meine Bitte. Kann mich jemand Schritt für Schritt an mein Ziel heranführen. Meine Kenntnisse auf dem Gebiet sind sehr gering. Bin ab 24.02.10 / 13:00 Uhr wieder Online. Ich danke im Voraus!
>PCF8574 auf der sich 6 Relais befinden. Angeschlossen wird diese an den >RS232
Anschluss.
Der PCF ist doch ein I2C-Chip. Der kann nicht (direkt) an eine RS232
Schnittstelle angeschlossen werden.
Vermutlich so ähnlich wie hier: http://www.elektor.de/jahrgang/2003/april/rs-232-gesteuerte-steckdosenleiste.62129.lynkx Rainer
Die Relaiskarte könnte aus dem "Roboterbereich" kommen. Jedenfalls gibt es dort einen RS232 - I2C Umsetzer mit Software in VB: http://www.robotikhardware.de/download/rn_pc_i2c.pdf hans
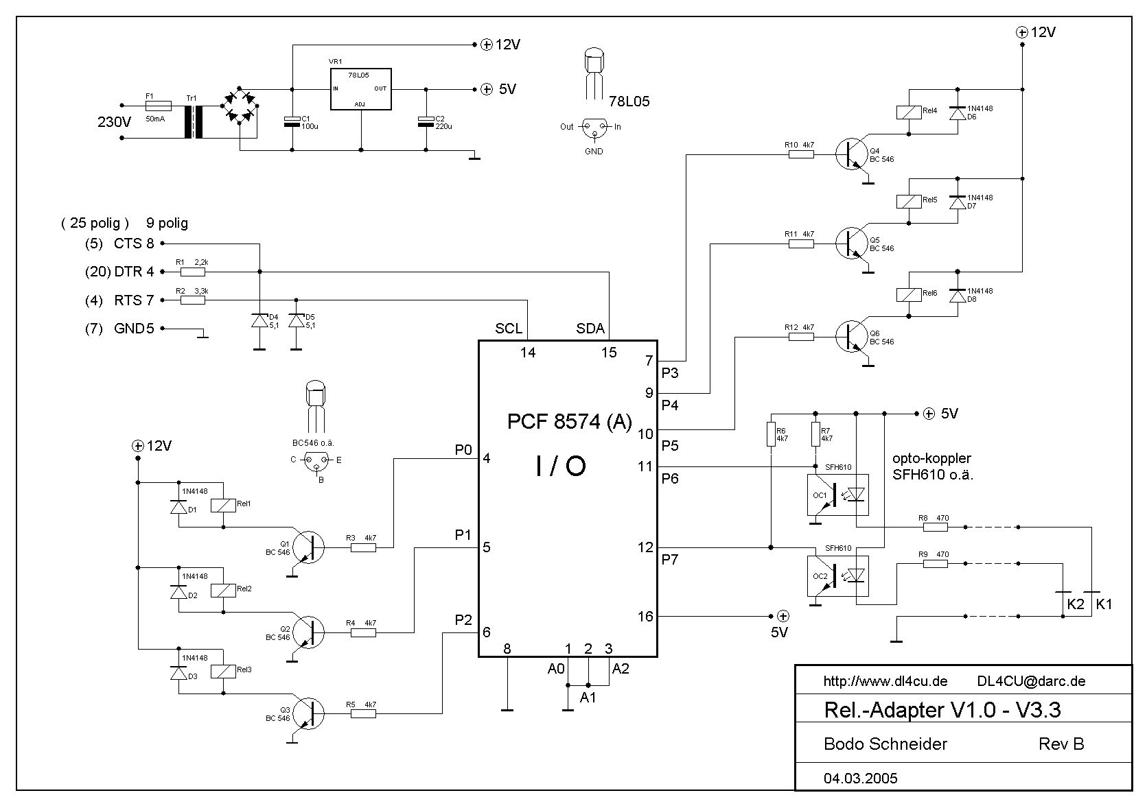
Hallo Herr Matthias Lipinsky, erst mal Danke für die schnelle Reaktion. Selber war es mir nicht mehr möglich. Ich habe folgend die Beschreibung zur Platine eingefügt, vielleicht ist diese aufschlussreicher als meine Beschreibung. Ansonsten ist die Karte auf www.dl4cu.de (Relais-Adapter V4.1b I2C)zu sehen. Zur Schnittstelle: Ist dann mein erster Fehler! Anschluss erfolgt dann über die serielle Schnittstelle. Sorry! Beschreibung: Herzstück des Adapters ist der Chip PCF8574. Es ist ein I2C-Bus-Baustein 8-Bit-Port Interface. Der I2C-BUS wird im PC mit der seriellen Schnittstelle mittels Software realisiert. Der 8574 benötigt eine Betriebsspannung von 5 V. Die Relais werden über Transistoren geschaltet - entsprechend der Relaistypen muss die Stromversorgung 12 oder 24 V liefern. Die 2 Eingänge werden über Opto-Koppler betrieben. Zur Antwort von Rainer: Die Funktion scheint der Karte zu entsprechen. Zur Antwort von Hans: Leider kann ich mit der Beschreibung nichts anfangen. Dennoch Danke!
@ Andre Smolka (andres) >auf www.dl4cu.de (Relais-Adapter V4.1b I2C)zu sehen. Schaltplan siehe Anhang, für alle Mitleser. >Zur Schnittstelle: Ist dann mein erster Fehler! Anschluss erfolgt dann >über die serielle Schnittstelle. Sorry! Naja, ist einer der üblichen Hackertricks, I2C über RS232 zu verbinden. Nicht schön, geht aber. >Herzstück des Adapters ist der Chip PCF8574. Es ist ein I2C-Bus-Baustein >8-Bit-Port Interface. Siehe auch [[Port-Expander PCF8574]]. >Meine Bitte. Kann mich jemand >Schritt für Schritt an mein Ziel heranführen. Meine Kenntnisse auf dem >Gebiet sind sehr gering. Tja, das ist viel Arbeit. Frag doch einfach den Autor des Originals, ob er dir den Quellcode überläßt. Ansonsten heisst es, Datenblatt lesen, verstehen wie I2C funktioniert, Zugriff auf Steuersignale des COM-Ports studieren, Bits entsprechend I2C Protokoll klimpern lassen. MFG Falk
Hmm, wenn man sich den Schaltplan mal ansieht, dann ist der etwas buggy. Die Relaisansteuerung klappt nur durch Glück. Denn der PCF 8574 hat Open Kollektor Ausgänge, die typ. nur 0,1mA liefern. Warum schalten die Relais doch? Ganz einfach. Beim Umschalten auf HIGH liefen die kurzzeitig 1mA, das reicht, um die Relais anziehen zu lassen. Danach braucht man deutlich weniger Strom, um sie angezogen zu halten. Naja. Die Stromversorgung für die Optokopper hat KEINE [[Galvanische Trennung]]. Damit sind die Optokoppler witzlos! MfG Falk P S Einfacher ist wahrscheinlich die Nutzung der anderen Relaiskarte mit echter RS232 Anbindung, die sollte deutlich einfacher zu steuern sein.
Hallo Herr Falk Brunner, danke für Ihre Antwort. Mein Fazit ist das ich mich wohl mächtig verzettelt habe. Wobei der Verkäufer die Karte sicherlich mit guten Gewissen verkauft hat. Ok! Vielleicht können Sie mir eine Empfehlung für eine Entsprechende Karte geben bzw. würde mein Angebot vom 23.02.10 immer noch gelten. Ergebnis soll am Ende eine kleine Steuerung inklusive Anzeige aller Istzustände in Vb6 oder VB 2008 sein und ich muss es Verstanden haben. In Voraus Danke für Ihre Bemühungen! Andre S.
@ Andre Smolka (andres) >Ergebnis soll am Ende eine kleine Steuerung inklusive Anzeige aller >Istzustände in Vb6 oder VB 2008 sein und ich muss es Verstanden haben. Wenn es sowieso um den Lerneffekt geht, dann kann man die Karte schon nehmen. MfG Falk
@ Andre Smolka (andres) >Wie fange ich am besten an? COM-Port Zugriff unter VB herausfinden, dazu kann man erstmal zwei Low Current LEDs (2mA Typen) mit Vorwiderstand an die Steuerleitungen klemmen. 10KOhm sind OK. Antiparallel zu LED eine kleine Diode vom Typ 4148 schalten, damit die LED nicht soviel Sperrspannung sieht. Wenn du dann die Steuerleitungen mit deinem Programm setzen und lesen kannst, ist es Zeit sich mit dem I2C Protokoll zu befassen. Für den Anfang reicht das Studium des Datenblatts des PCF8574, dort steht alles wesentliche drin. Naja, dann muss man nur noch den Schreib- und Lesezugriff auf den PCF8574 machen, indem man das richtige Logikmuster für die Leitungen SCL und SDA erzeugt. Fertig ;-) MFG Falk
Für das Ansteuern der Steuerleitungen mit VB ist in meinem Link http://www.robotikhardware.de/download/rn_pc_i2c.pdf ein Beispiel. Das dort 4 Leitungen verwendet werden und ein MAX232 dazwischen ist soll nicht stören. Die COM-Grundlagen werden jedenfalls gelegt. Das Schalten einer LED wie oben angegeben ist damit leicht umsetzbar, und das kpl. Programm dann auch. hans
Bitte melde dich an um einen Beitrag zu schreiben. Anmeldung ist kostenlos und dauert nur eine Minute.
Bestehender Account
Schon ein Account bei Google/GoogleMail? Keine Anmeldung erforderlich!
Mit Google-Account einloggen
Mit Google-Account einloggen
Noch kein Account? Hier anmelden.
