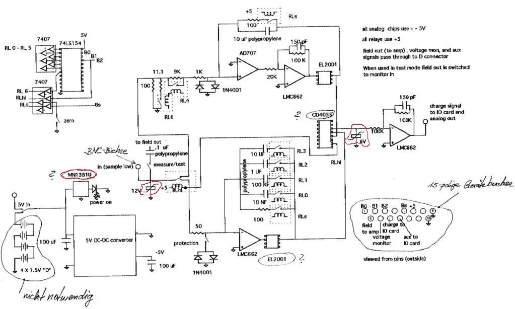
Hallo zusammen, in meinem Praktikum soll ich ein Layout für eine vorliegende Schaltung entwerfen (da diese bisher nur auf einer Lochrasterplatine aufgebaut ist). Vorher würde ich allerdings gerne diese Schaltung (siehe Anhang) komplett verstehen. Vielleicht könnte mir hier jemand ein wenig auf die Sprünge helfen. Die Schaltung selbst wird zur Polarisationsmessung eingesetzt, und zwar bei Piezoelementen. Zur Charakterisierung von unterschiedlichen Piezoelementen wird jeweils die Dehnung sowie die Ladungsverschiebung des Elementes gemessen. Die obige Schaltung soll die Ladungsverschiebung messen - wie ist mir allerdings nicht ganz klar. - Eventuell könnte mir jemand bzgl. der Schaltung auf die Sprünge helfen? - Um was für Bauteile handelt es sich bei den zwei rot eingekringelten Symbolen, neben denen einmal 6V und einmal 12V steht? - Um welches Bauteil handelt es sich bei dem rot eingekringelten MN13B1U? Leider habe ich hierfür bisher kein Datenblatt gefunden. Vielen herzlichen Dank für Eure Hilfe. Gruss Harald P.S.: Diese Frage wurde ebenso im Elektronik Kompendium gepostet, unter: http://www.elektronik-kompendium.de/forum/forum_entry.php?id=4305&page=0&category=all&order=time
Such mal nach MN1381. Das ist ein Resetgenerator. Was der da soll darfst du mich aber nicht fragen. Das andere Schaltzeichen, so muss ich peinlicherweise gestehen, sagt mir auf Anhieb aber auch nichts. Ich koennte mir aber vorstellen das es ein Ueberspannungsableiter sein soll weil Piezo recht hohe Spannungen abgeben koennen. Olaf
Das sind Varistoren, spannungsabhängige Widerstände. Bei Überschreiten einer bestimmten Spannung werden sie niederohmig und können so Überspannungen vermeiden.
Bitte melde dich an um einen Beitrag zu schreiben. Anmeldung ist kostenlos und dauert nur eine Minute.
Bestehender Account
Schon ein Account bei Google/GoogleMail? Keine Anmeldung erforderlich!
Mit Google-Account einloggen
Mit Google-Account einloggen
Noch kein Account? Hier anmelden.
