Hallo ich bin auf der Suche nach einem passenden Mosfet für eine H Brücke. Wenn ich das hier alles richtig gelesen haben ist es wohl besser ein kombi aus n und p kanal Mosfets zu nehmen. Hatte bis jetzt eine Brücke aus 4 n-kanal genommen. Habe den IXFH 21n50 benutzt und es hat nicht geklappt, direkt ein Kurzschluss gegeben, und was mich dann auch noch gewundert hat, als ich nur einen von diesen mosfets in einen Stromkreis geschaltet hatte ist er bei VGs=10V leitent geworden aber konnte ihn nicht mehr Sperrend schalten, GND auf Gate hat nichts gebracht. Also ich möchte einen 250W Motor an 100V betreiben, also müßten die Mosfets die Spannung und Leistung ab können. Wäre sehr dankbar über einen Tip.
atsch. So kannst Du es nicht machen. Du brauchst einen Gate-Treiber. Gate muss um 10V höher als Source sein. Bei 100V Brückenspannung brauchst Du also 110V. Auserdem musst Du beim Umschalten für einen kurzen Moment BEIDE Transistoren ausgeschaltet haben. Mach es damit: http://www.farnell.com/datasheets/59968.pdf
Dann hatte ich wohl einen Denkfehler drin. Aber wenn ich doch Source an Ground hab dann reichen doch 10V. In meiner schaltung brauche ich dann 110V....hm aber ich hab das Source doch nicht an VCC.
>In meiner schaltung brauche ich dann 110V....hm aber ich hab das Source > doch nicht an VCC. Doch - zuerst vielleicht nicht. Zuerst hast Du Source an 0V und brauchst 10V am Gate. Sobald aber der obere Transistor eingeschaltet hat schon. Drain liegt ja auf VCC, Source liegt im eingeschalteten Zustand auch auf fast Drain, also VCC, also 100V. Und dann brauchst Du die 110V. Deshalb - wegen der Verzögerung zwischen beiden Transistoren und weil Du wegen der Miller-Kapazität bei 100V sehr viel Treiberleistung brauchst würde ich Dir einen integrierten Gate-Treiber empfehlen.
Und kann man prinzipiell diese IRF typen von reichelt nehmen ? http://www.reichelt.de/?;ACTION=3;LA=444;GROUP=A162;GROUPID=2891;ARTICLE=41608;START=0;SORT=artnr;OFFSET=100;SID=32MtEjtawQASAAADCBe1k99d0da4ed8cedc87accc573f826afa15
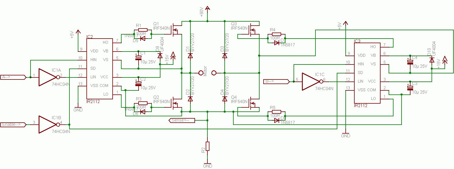
Habe gerade im Netz eine schaltung gefunden. DIE IST NICHT VON MIR!!!! Ist damit auch ein rechts/linkslauf realisierbar ?
ja - Rechts/Linkslauf geht. Schaltung sieht auf den ersten Blick vernünftig aus. Ich würde für 100V allerdings einen Mosfet mit einer etwas höheren Durchbruchspannung nehmen.
Ich habe auch den IRF 3415 Leistungs-MOSFET N-Ch TO-220AB 150V 43A genommen. Aber nur mal zum Verständniss, die Diagonalen Mosfets werden doch gar nicht angesteuert, oder hab ich da nen dreher im Kopp ;-) Wie läuft das denn mit rechts links ?
Hallo Marc, würde sagen der FET Treiber IR21xx ist in deinem Fall nicht brauchbar. Der Treiber bezieht die Spannung für die High-Sige aus einem sog. Bootstrap Kondensator. Dieser wird aufgeladen, wenn der Low-Side FET leitend ist. Der Ladungsvorrat ist aber begrenzt, nach ca. einer Sekunde muss er wieder nachgeladen werden. Für einen dauerhaften Rechts-Links-Lauf muss eine Ladungspumpe her. Axel
Also ist das so auch nicht möglich ? In dem Datenblatt des IR12xx steht es doch so drin. Hat vielleicht jemand noch nen guten Tip ?
@ Marc Becker (mc0815) >Hallo ich bin auf der Suche nach einem passenden Mosfet für eine H >Brücke. Daten? >Wenn ich das hier alles richtig gelesen haben ist es wohl besser ein >kombi aus n und p kanal Mosfets zu nehmen. Das hast du wohl falsch gelesen. Das gegenteil ist der Fall. Siehe Artikel Treiber. >Hatte bis jetzt eine Brücke aus 4 n-kanal genommen. Schon mal gut. >Habe den IXFH 21n50 benutzt und es hat nicht geklappt, direkt ein >Kurzschluss gegeben, und was mich dann auch noch gewundert hat, als ich >nur einen von diesen mosfets in einen Stromkreis geschaltet hatte ist er >bei VGs=10V leitent geworden aber konnte ihn nicht mehr Sperrend >schalten, GND auf Gate hat nichts gebracht. Siehe Artikel oben. Soooo einfach ist es nicht. >Also ich möchte einen 250W Motor an 100V betreiben, also müßten die >Mosfets die Spannung und Leistung ab können. 250W an 100V macht 2,5A. Die MOSFETs sollten also 200V Sperrspannung und mind. 3A aushalten, eher 5A. Gibts wie Sand am Meer. >Wäre sehr dankbar über einen Tip. Bau den Treiber nicht selber sondern nimm einen fertigen IC von der Stange. MfG Falk
Genau das wollte ich machen, deswegen oben der Schaltungsansatz. Düsendieb meinte dann dass man damit keinen ordentlichen Rechst Linkslauf hin bekommen würde. Zitat:"Für einen dauerhaften Rechts-Links-Lauf muss eine Ladungspumpe her." Wollte nur noch wissen ob man die Schaltung oben, mit dem IR 2112 nehmen kann um einen Motor 100V/250Watt mit einer 20kHz PWM zu betreiben ?
Bitte melde dich an um einen Beitrag zu schreiben. Anmeldung ist kostenlos und dauert nur eine Minute.
Bestehender Account
Schon ein Account bei Google/GoogleMail? Keine Anmeldung erforderlich!
Mit Google-Account einloggen
Mit Google-Account einloggen
Noch kein Account? Hier anmelden.

