Forum: Analoge Elektronik und Schaltungstechnik PWM Controller für Sperrwandler


von Gast37 (Gast)


Angehängte Dateien:

Lesenswert?

Hallo zusammen,

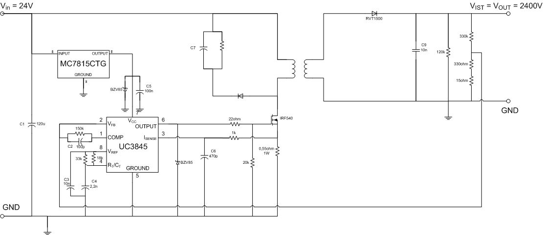
Ich habe ein Sperrwandler gebaut:

Eingangsgleichspannung: 24V
Ausgangsgleichspannung: 2400V
Ausgangleistung       : 48W
Eingangsleistung      : 60W
Schaltfrequenz        : 33,33kHz
Betriebsart           : DCM(Discontinuos Current Mode)
E i nschaltzeit       : 40% von T
Abmagnetisierungszeit : 40% von T

Ich habe einen PWM Controller (UC3845) gefunden und möchte, dass die 
Ausgangsspannung (IST-Spannung)
skalierbar wird (z.B. von 500V bis 2400V). Aus diesem Grund muss ich die 
Vref über ein Potentiometer ändern können, oder ?

Im Datenblatt ist die Vref konstant (glaube ich).

Meine Frage ist :

  Kann man überhaupt Vref ändern ?
  Falls ja, wie ?


Ich wäre euch sehr dankbar, wenn Sie mir eine Antwort geben.

Mit freundlichen Grüssen

von Gast37 (Gast)


Lesenswert?

Es geht darum, den SOLL-Wert (U_soll) selber einzustellen

von Jörg W. (dl8dtl) (Moderator) Benutzerseite


Lesenswert?

Die schematische Innenschaltung im Datenblatt des UC3845 besagt,
dass der eine Eingang des error amplifiers fest auf 2,5 V liegt,
damit kann man die Referenzspannung offenbar nicht ändern.

Allerdings kannst du natürlich den zurück geführten Teil der
Ausgangsspannung mit einem Potenziometer variieren.  Man sollte
sich allerdings bei den hier gewünschten Spannungen und Leistungen
über die Betriebssicherheit Gedanken machen, also bspw. was
passiert, wenn der Schleifer des Potenziometers abreißt, sodass
von der Ausgangsspannung nichts mehr zurück geführt wird.  In
diesem Moment würde der UC3845 versuchen, immer mehr "nachzulegen".
Ich könnte mir vorstellen, dass man dem mit einer hochohmigen
Rückkopplung von +5 V (Anschluss Vref) entgegen wirken kann:
solange das Potenziometer intakt ist, wirkt sich der hochohmig
eingespeiste Strom kaum auf die Regelung aus, da der Spannungs-
teiler relativ niederohmig ist (im unteren Teil, der gegen Masse
geht).  Wenn das Potenziometer eine Unterbrechung am Schleifer
bekommt, dann regelt jedoch dieser Strom die PWM herunter.

Besser wäre noch eine Art "Not-Aus", die über einen zweiten
Spannungsteiler unabhängig arbeitet.

Vergiss nicht, die Spannungsteilerwiderstände entsprechend
spannungsfest auszusuchen (normalerweise als Reihenschaltung
mehrerer Widerstände).  Ich hoffe mal, du meinst das mit den
330 kΩ nicht ernst -- dieser Widerstand würde 17 W umsetzen...

von Zizou (Gast)


Lesenswert?

danke Jörg,

das mit dem Spannungsteiler habe ich angepasst (oben 330M und unten 
330k+15k). danke für die Bemerkung.

das mit der Eingabe der Usoll wird nicht anderes funktionnieren. da wenn 
ich ein Poti am Spannungsteiler anschliesse und die Last ändere, wird 
sich meine Ausgangsspannung nicht änderen, weil mein Regler dafür sorgt 
dass Uaus auf  2400V bleibt. Was ich möchte ist die Eingabe von Usoll 
und zwar über den Regler.

Kennst irgenwelche Controller, die sowas gewährleisten ????

danke

von Peter R. (gelb)


Lesenswert?

Zizou schrieb:
> danke Jörg,
>
> das mit dem Spannungsteiler habe ich angepasst (oben 330M und unten
> 330k+15k). danke für die Bemerkung.

> da wenn ich ein Poti am Spannungsteiler anschliesse und die Last ändere,
> wird sich meine Ausgangsspannung nicht änderen, weil mein Regler dafür
> sorgt dass Uaus auf  2400V bleibt.

?? Der Regler weiß nur das, was du ihm über den Spannungsteiler 
mitteilst, also:

Wenn du die 15kOhm z.B. durch ein 100kOhm Poti ersetzt, kannst du die 
Ausgangsspannung um etwa +/- 10..15% ändern.

Grüße, Peter

von Snoop (Gast)


Lesenswert?

nein, das Ziel des PWM-Controllers ist eine Konstante Ausgangsspannung 
egal wie die Last sich ändert. Die Ausgangsspannung ändert sich nur wenn 
Vref sich ändert (was nicht der Fall ist).

von Jörg W. (dl8dtl) (Moderator) Benutzerseite


Lesenswert?

Sorry, du willst einfach nicht begreifen, wie der Vergleicher da
("error amplifier") funktioniert.  Dann ist dir auch nicht zu
helfen.

von Eddy C. (chrisi)


Lesenswert?

Wenn man an den Fusspunkt der Gegenkopplung (der Widerstand gegen Masse) 
eben nicht Masse anschließt, sondern eine andere Spannung (irgendwas 
zwischen 0V und Uref), könnte dem Mann geholfen sein.

von Jörg W. (dl8dtl) (Moderator) Benutzerseite


Lesenswert?

Dem Mann kann auch durch simple Variation seines Spannungsteilers
geholfen werden -- wenn er denn überhaupt will, dass ihm geholfen
wird.  Solange er aber darauf besteht, dass man Uref verändern können
müsse, ist da Hopfen und Malz verloren (sorry).

Mir gruselt's ein wenig bei dem Gedanken, dass jemand hier lebens-
gefährliche Spannungen erzeugt und elementare Grundschaltungen der
E-Technik (wie den Spannungsteiler) nicht verstanden hat.  Wie will
jemand mit dieser Begriffsstutzigkeit in der Lage sein, da vielleicht
noch eine Sicherungsschaltung zu konzipieren, die den Generator im
Fehlerfall (also beim Ausfall des Potenziometers, der ja nun alles
andere als unwahrscheinlich ist) sauber runterfährt/abschaltet?

von snoop (Gast)


Lesenswert?

wir müssen jetzt nicht um das Problem herumlaufen und über Not-Aus oder 
was weiss ich was reden.

das Ziel ist die Skalierbarkeit der Ausgangsspannung und Punkt.

wenn man die Last über ein Poti ändert, dann ändert sich ja auch die 
error amplifier und versucht den Regler über Output (PWM-Signal) die 
Spannung 2400V zu erreichen und bei diesem wert zu bleiben. Und egal wie 
ich die Last ändere

was ich will ist über ein Usoll meine Ausgangsspanung ändern zu können.

z.B.  Usoll=1V   ===>   Uout = 400V
      Usoll=2V   ===>   Uout = 800V
      Usoll=3V   ===>   Uout = 1200V
      Usoll=4V   ===>   Uout = 1600V
      Usoll=5V   ===>   Uout = 2000V
      Usoll=6V   ===>   Uout = 2400V

und bitte das was ihr hier tut ist eine sehr wunderschöne Sache 
(Wissenschaft und Wissen zu verbreiten), dann lasst sie nicht duch 
unpassende Kommentare ihren sinn und Zweck verlieren.

ich bedanke mich im Voraus

von Helmut L. (helmi1)


Lesenswert?

Alles was du tun must ist in deinem Spannungsteiler (330M , 330K + 15K) 
den unteren Widerstand durch ein Poti ersetzen.


Deine Ausgangsspannung ergibt sich doch zu:

Uout = Uref * )(330M + 330K + 15K) / (330K + 15K) + 1)

Wenn du nun die 330K+15K durch ein Poti ersetzt aendert sich dein 
Teilerverhaeltnis und damit auch deine Ausgangsspannung.

Das das Poti hier im Fusspunkt des Spannungsteilers liegt geht bei einem 
eventuellen Defekt die Spannung auch nicht hoch sondern sie wird 
kleiner.

Es kann sein das du parallel zu dem 330M Widerstand noch ein kleines C 
schalten must zwecks besserer Regeldynamik.


Gruss Helmi

von snoop (Gast)


Lesenswert?

> Wenn du nun die 330K+15K durch ein Poti ersetzt aendert sich dein
> Teilerverhaeltnis und damit auch deine Ausgangsspannung.

nein die Regelung läuft nicht so ganz wie du es beschrieben hast.

das ganze läuft so:
1- man ändert die Last über Poti
2- danach ändert sich die Ausgangsspannung (z.B von 2400V auf 2000V)
3- der Regler ermittelt den Regeldiffirenz (400V) und versucht sie zu
   minimieren (0V) in dem er das Tastverhältnis der PWM-Signal
   dementsprechend ändert. Und damit geht die Spannung hoch auf 2400V
   wieder.

ich brauche einen regler wo es einen Eingang für Usoll gibt, nur so kann 
ich meine Ausgangssignal einstellen wie ich will.

von Helmut L. (helmi1)


Lesenswert?

snoop schrieb:
> der Regler ermittelt den Regeldiffirenz (400V) und versucht sie zu
>    minimieren (0V) in dem er das Tastverhältnis der PWM-Signal
>    dementsprechend ändert. Und damit geht die Spannung hoch auf 2400V
>    wieder.

Wie soll er das den merken ?  Der Regler sieht nur die Spannung am 
Spannungteilerausgang. Und die haelt er auf 2.5V.
Und diese 2.5V am Teilerausgang ist von den Widerstandsverhaeltnissen 
abhaengig.

von Jörg W. (dl8dtl) (Moderator) Benutzerseite


Lesenswert?

snoop schrieb:
> nein die Regelung läuft nicht so ganz wie du es beschrieben hast.

Wenn du alles besser weißt, warum fragst du dann überhaupt?  Jetzt
versuchen dir bereits eine Woche lang diverse Leute zu erzählen,
wie der Vergleich im error amplifier funktioniert, aber du bestehst
darauf, dass deine (falsche) Meinung die einzig richtige ist.  Du
hast ganz offensichtlich von den primitivsten Grundlagen der E-Technik
keine Ahnung, besitzt dafür jedoch eine um so größere Selbstsicherheit,
mit der du allen erklären willst, wie die Welt (nicht) funktioniert.

Tschüss dann.  Du kommst besser, wenn du jemandem Geld gibst dafür,
dass er dir die Aufgabe "schlüsselfertig" löst.

von Helmut L. (helmi1)


Lesenswert?

@ Jörg Wunsch

Das sind mal wieder diese schoenen Popcorn Threads.

Ist snoop etwa Tiesto ?

Hatten wir vor ein paar Wochen nicht ein aehnlichens Thema ueber 
Flusswandler ?

von snoop (Gast)


Lesenswert?

Herr Jörg halt dich Bitte von diesem thema fern.
es bringt nichts wenn du so mit mir redest.

von snoop (Gast)


Lesenswert?

>Wie soll er das den merken ?  Der Regler sieht nur die Spannung am
>Spannungteilerausgang. Und die haelt er auf 2.5V.

bei       2400V ist  Vfb = 2,5V
und bei   2000V ist  Vfb = 2V

das macht eine Regeldiffirenz von 0,5V.

von PWM Controller für Sperrwandler (Gast)


Lesenswert?

Ich aglaube es liegt ein Missverständnis vor.

wenn man den unteren Teil des Spannungsteilers durch ein Poti variiert, 
ändert man die Regeldifferenz, die ja sowieso im Regler minimiert werden 
soll um die Gleiche Spannung zu bekommen (2400V).

Also der Snoop hat schon Recht (ersten Grundlagen der Regelungstechnik).

von Helmut L. (helmi1)


Lesenswert?

snoop schrieb:
> bei       2400V ist  Vfb = 2,5V
> und bei   2000V ist  Vfb = 2V
>
> das macht eine Regeldiffirenz von 0,5V.

Das stimmt so nicht !

Du hast dort einen Regler drin und der macht dir deine Regeldifferenz zu 
Null. Also hast du da am Mittelpunkt des Teilers 2.5V anstehen.

PWM Controller für Sperrwandler schrieb:
> wenn man den unteren Teil des Spannungsteilers durch ein Poti variiert,
> ändert man die Regeldifferenz, die ja sowieso im Regler minimiert werden
> soll um die Gleiche Spannung zu bekommen (2400V).
>
> Also der Snoop hat schon Recht (ersten Grundlagen der Regelungstechnik).

Dann schmeiss die ersten Grundlagen mal weg.

Die Regeldifferenz wird erst im IC gebildet. Was du aenderst ist der 
P-Anteil deiner Strecke.

Wenn es anders waere wuerde keine dieser Regelungen funktionieren.

von PWM Controller für Sperrwandler (Gast)


Lesenswert?

ok.
könntest du mir bitte mal erklären wie man von 2400V auf 1800V am 
ausgang kommen kann oder von 2400V auf 1200V oder von 2400V auf 600V.

danke Helmut.

von Jay (Gast)


Lesenswert?

Hallo,
hast Du denn schon einen passenden Übertrager für den Wandler, der ist 
für einen Sperrwandler nicht ganz einfach, wegen dem Kopplungsfaktor bei 
den hohen Wicklungszahlen und der entsprechenden Isolation.

MfG
Jay

von Jörg W. (dl8dtl) (Moderator) Benutzerseite


Lesenswert?

PWM Controller für Sperrwandler schrieb:
> Also der Snoop hat schon Recht (ersten Grundlagen der Regelungstechnik).

Danke, es ist nicht nötig, dass du dir hier selbst Recht gibst.

Damit hast du nun eindeutig die Troll-Grenze überschritten.

von Gast1 (Gast)


Lesenswert?

Indem du den Spannungsteiler so dimensionierst, dass bei deiner 
gewünschten Ausgangsspannung am IC-Pin 2.5V abfällt. Denn genau auf 
diesen Arbeitspunkt regelt der IC.

So wie es Helmut und Jörg schon die ganze Zeit sagen.

Ich frage mich aber auch gerade, wie lebensmüde man sein muss, um mit so 
wenig Ahnung mit lebensgefährlichen Spannungen herumspielt. Darwin-Award 
lässt grüßen...

Dieser Beitrag ist gesperrt und kann nicht beantwortet werden.