Hallo zusammen, Ich habe ein Sperrwandler gebaut: Eingangsgleichspannung: 24V Ausgangsgleichspannung: 2400V Ausgangleistung : 48W Eingangsleistung : 60W Schaltfrequenz : 33,33kHz Betriebsart : DCM(Discontinuos Current Mode) Einschaltzeit : 40% von T Abmagnetisierungszeit : 40% von T Die Ausgangsspannung habe ich gemessen und ist 2400V. Das Problem ist den stromverlauf in der Primär- und Sekundärseite. - in der Primärseite steigt der Strom ab bis zum maximum und geht auf null (während die Leitphase des MOSFETs). das Problem dabei ist den Stromverlauf (Schwanlungen, Siehe Abbildung UGS_Iprimaer). - in der Sekundärseite muss der Strom von einem maximalen wert absinken bis er null erreicht und so bleiben für eine Zeitdauer. Bei mir ist es anderes. Der strom der Sekundärseite fliesst während der Leitphase des MOSFETs und sein Verhalten ist komisch (bitte Siehe Abbildung Isekundär) . Ich wäre euch sehr dankbar, wenn Sie mir eine Antwort geben. Mit freundlichen Grüssen
die Bilder oben gehen nicht auf. hier nochmal, ich hoffe dass es klappt
Leider kann ich deine Bilder nicht lesen. Aber dein Trafo hat sicher sehr viele Windungen und damit auch viel parasitäre Kapazitäten, die bei jedem Schaltvorgang munter schwingen. Das normale Verhalten eines Sperrwandlers brauchst du hier nicht zu erwarten. Bei hohen Ausgangsspannungen werden teilweise mehrere Ausgangswicklungen mit viel viel Isolierung dazwischen kaskadiert, um die Streukapazitäten zwischen den Lagen zu verkleinern. Achja: deine Bilder sind falsch benannt, ist TIF, nicht JPG. Sekundärwicklung verpolt? Grüße, Peter
Sekundärwicklung ist nicht verpolt und ist richtig angeschlossen. Ich habe den Trafo von einem Wickelmeister (Freund) wickeln lassen.
Die Kurven sehen ja doof aus...
Schlägt da in der Sekundärwicklung ab und zu was über?
> Ich habe ein Sperrwandler gebaut:
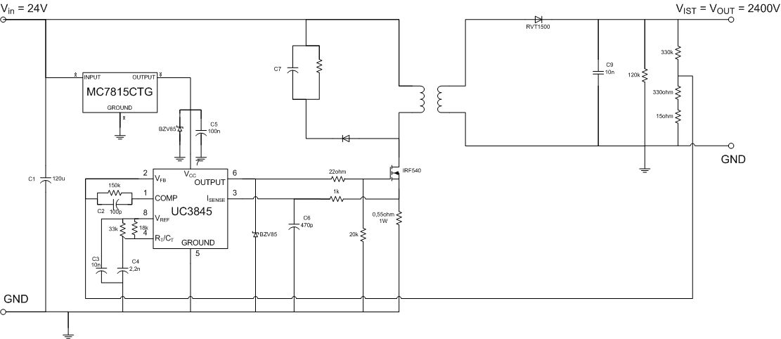
Lass doch mal den Schaltplan und ein Foto vom Mess-Aufbau sehen.
Bitte melde dich an um einen Beitrag zu schreiben. Anmeldung ist kostenlos und dauert nur eine Minute.
Bestehender Account
Schon ein Account bei Google/GoogleMail? Keine Anmeldung erforderlich!
Mit Google-Account einloggen
Mit Google-Account einloggen
Noch kein Account? Hier anmelden.






