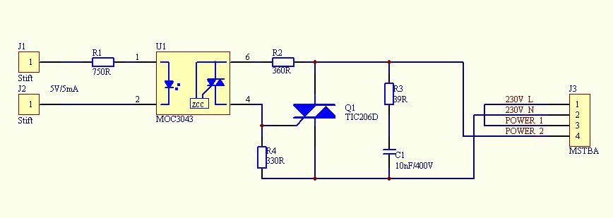
Hallo, ich möchte einen Netzverbraucher (230V, max. 100W) mit einem µC schalten. Dazu habe ich die Schaltung im Anhang aufgebaut (weitgehend aus dem Datenblatt des MOC entnommen) und die funktioniert soweit. Dabei ist mir aufgefallen, daß - wenn das Snubber-Netzwerk nicht vorhanden ist - eine angeschlossene 60W Glühbirne jedesmal beim reinstecken des Netzsteckers kurz aufblitzt. Diese Erscheinung ist nach hinzufügen des Snubbers weg. Meine Frage wäre, ob die Schaltung so in Ordnung ist oder ob da noch was beachtet werden muß. Bei der zu schaltenden Last handelt es sich übrigens um Leuchtstoffröhren. Vielen Dank. Gruß Thorsten
Ja, noch hab ich als Student in der Firma die Möglichkeit dazu. Mir graut es jetzt schon davor, wenn diese Zeit vorbei ist. Dann heißt es Eagle benutzen (argh). Thorsten
hallo thorsten, hier gibt's noch einiges zum thema: http://www.gaw.ru/pdf/TI/app/msp430/slaa043a.pdf
Also, wenn es nicht zwingend notwendig ist, würde ich auf galvanische Trennung bestehen. Kostet nicht viel mehr und ist gerade für Hobbyelektroniker der bessere Weg. Michael
@Michael: Wie meinst du das mit der galvanischen Trennung, das macht doch der MOC. Oder etwa nicht ? Thorsten
Die von emil gepostete Schaltung hat auf galvanische Trennung verzichtet. Da wird die Betriebsspannung direkt aus den 230 generiert und die Schaltungsmasse ist der Neutral (oder umgekehrt, je nachdem, wie der Stecker in der Steckdose ist). Nicht zum Nachbauen empfohlen. Michael
Ja, das ist schon klar. Die nicht vorhandene galvanische Trennung ist aber auf der Seite der Leuchtstoff-Röhren. Der uC ist durch den Iso-Triac galvanisch von der "heißen Seite" der Schaltung getrennt. Auf jeden Fall musst Du einen entsprechenden Isolations-Abstand von den Eingangs-Pins des Triac, wo der uC dran hängt, und dem Rest der Schaltung einhalten. 6,3mm. Berührungssicheres Gehäuse empfehlenswert. Die Anschaltung bzw. Verdrahtung der Leuchtstoff-Röhren geschieht in der Realität wie? Berührungssicher, hoffe ich. Jörg.
Hallo Thorsten, wie willst du die Röhren denn dimmen? Mit einem Heiztrafo? Michael
Gar nicht dimmen, sollen nur an- bzw. ausgeschaltet werden. Hierfür möchte ich halt kein mechanisches Relais verwenden, deshalb die Triacschaltung. Thorsten
dann geh doch gleich einen Schritt weiter und mach das Teil dimmbar. 80% der Schaltung hast du doch schon. Nur noch 'ne Nullpunkterkennung, der Rest ist Software. Michael
Ich habe vergessen : dann must du den 3043 gegen den 3023 eintauschen. Michael
Stimmt, wäre machbar ist aber definitiv nicht nötig. Im Anhang ist mal ein vorläufiges Layout. Rechts befindet sich eine Buchse von Phoenix (MSTBA 2,5/4-G), die Last etc. wird mittels passendem Gegenstück (MSTBT 2,5/4-ST) angeschlossen. Das ganze ist in einem Kunststoffgehäuse, d. h. Spannungsführende Teile sind nicht zugänglich. Links zwei Lötstifte, die zur µC-Platine gehen. Hier könnte sich nochwas ändern, die Stifte gefallen mir nicht :) Die dünnen Leiterbahnen sind 30mil breit, die dicken 70mil. Ich denke, das reicht, große Ströme (max. 500mA) fließen ja nicht. Der Abstand zw. Nieder- und Netzspannungsteil ist meiner Meinung nach groß genug, mehr geht da eh nicht. Ich hoffe mal, da ist nicht noch irgendein Klopper drin :) Thorsten
Sieht doch soweit ganz gut aus. Wenn du das ganze dann in einer Kunststoffschachtel hast und rumexperimentierst, würde ich in der Eingangsseite antiparallel zur Infrarotdiode eine 4148 schalten. das Datenblatt, das ich habe, sagt max. Verpolungsspannung 6V. Und das ist ziemlich nahe an Vcc (ich unterstelle 5V). Oder mein Datenblatt ist zu alt. Na ja, muß ja nicht sein. Michael
Hallo @michael wie macht man die Nullpunkterkennung und wie ist die Vorgehendsweise zum Dimmen. Nur grober Tipp zur Vorgehensweise (Bitte)! PMW oder Anschnitt? Kann man grob sagen, wie sich die MOCxxx Typen unterscheiden ohne dass man jedes Datenblatt ließt. Reichelt hat da ne ganze Menge, teilweise jedoch ohne Datenblatt! Wäre sowas nicht mal was fürs Wiki? MfG Achim
Danke an alle, ich werde morgen mal eine Platine ätzen und wenn ich nach der Inbetriebnahme noch leben sollte, melde ich mich wieder :) Thorsten
@ Achim, eine einfache Nullpunkterkennung: Phase, Widerstand 47k 0,5W Brückengleichrichter, Optokoppler (z.B. CNY 17/4), Plus an Anode, Minus an Kathode und in der Rückleitung des Gleichrichters (2. AC Eingang) einen weiteren Widerstand 47K 0,5W. Du kannst auch einen 100K 1W nehmen. Am Transistor des Optos hast du jetzt bei jedem Wechselspannungsnulldurchgang einen positiven Puls. Mit der Timerfunktion Input-Capture kannst du jetzt die Intervalle messen. In der darauffolgenden Halbwelle kannst du den Phasenwinkel zum Zünden bestimmen (Output-Compare). Mit einem AVR hast du viele Funktionen schon in der Hardware. Sogar Frequenzschwankungen kannst du herausrechnen. Aber such hier im Forum mal nach Dimmer. Michael
Du könntest auch das Solid-State Relais S202-T02 von Sharp verwenden. Dieses SS-Relais hat einen Nullspannungs Detektor integriert und kann wie eine LED, meist direkt vom MCU angesteuert werden. (interne LED ~10mA/1.1Volt). Vorteil: nur 2 Bauteile erforderlich S202-T02 + 390Ohm Widerstand (bei 5Volt) Du kannst dieses Teil es bei www.ribu.at für 3,26 (bei 10 Stück) bestellen.
@walx Danke, das hab ich auch schon überlegt. Aber die Variante mit Triac und MOC ist insgesamt billiger für mich, und ausßerdem sind Triacs Neuland für mich, wollte unbedingt mal was damit machen :) Thorsten
@ walx, mit dem Ding kannst du nahe dem Nulldurchgang schalten, aber nicht dimmen. Zum dimmen brauchst du einen Momentanschalter. Michael
Bitte melde dich an um einen Beitrag zu schreiben. Anmeldung ist kostenlos und dauert nur eine Minute.
Bestehender Account
Schon ein Account bei Google/GoogleMail? Keine Anmeldung erforderlich!
Mit Google-Account einloggen
Mit Google-Account einloggen
Noch kein Account? Hier anmelden.

