Hallo, beschäftige mich seit kurzer Zeit erst mit PIC µC und Assembler, daher ist mein Wissen darüber doch noch etwas begrenzt! Zu meinem Problem: Ich Versuche für meinen PC einen IR-Empfänger zu bauen der ihn auch ein und ausschalten kann! Das Ein- und Ausschalten funktioniert auch wunderbar nur beim weiterleiten der restlichen Signale zum PC haperts! Also wenn ich eine Taste der Fernbedienung drücke kommt zwar ein Code am PC an, aber immer ein unteschiedlicher bei der gleichen Taste! (mit Girder 3.2 getestet) Als Protokoll wird RC-5 verwendet. Mittels Jumper kann eine Taste zum Ein- Ausschalten angelernt werden. Ist eine Taste angelernt wird der Code im EEprom vom Pic abgespeichert! Nun wird jedes empfangene Signal mit dem gespeicherten Code verglichen, stimmt es überein wird wird RA0 für kurze Zeit High und der Optokoppler schaltet den Powerswitch vom Mainboard kurz. Wie gesagt das funktioniert auch wunderbar. Wird eine andere Taste gedrückt, so meine überlegung, dann sendet der µC den empfangenen Code invertiert an Pin 1 der RS232 Schnittstelle des PC's! Leider kommt immer ein anderer Code an so dass ich keine Taste zuverlässig anlernen kann! Vielleicht hat jemand Zeit und Lust und kann mal kurz drüberschauen Den Assembler Code habe ich von diversen Projekten von sprut.de herauskopiert und für meine Zwecke abgeändert! Vielen Dank mfg andi
Ist zwar nicht die Lösung für dein Problem, aber eventuell interessiert dich dieser IR- Einschalter (http://www.atric.de/IR-Einschalter/index.php) ja trozdem. Bei mir funktioniert er seit einigen Jahren problemlos.
Danke für die antwort, den IR-Einschalter von Atric kenn ich bereits, genauso hab ich auch schon einen daheim von ocinside! Mir gehts eigentlich darum sowas selbst zu bauen und zu verstehen wies funktioniert und wo bei mir der Fehler liegt oder ob ich mit meinem Lösungsansatz total falsch bin!
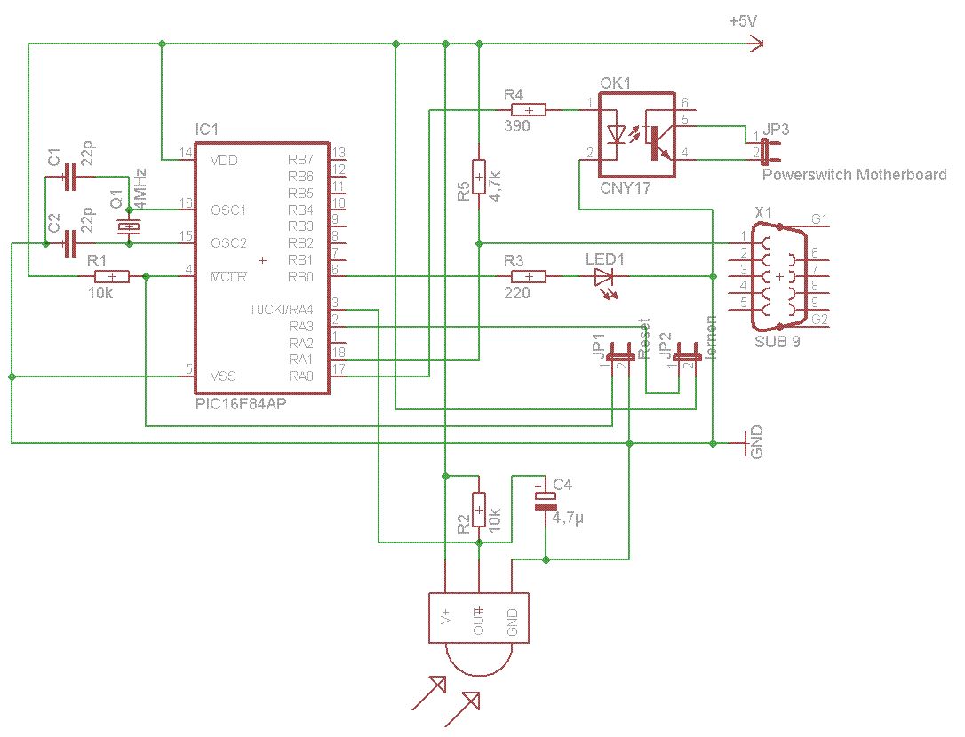
Der IR-Empfänger ist falsch angeschlossen. Der Kondensator C4 gehört an V+ und nicht ans Ausgangssignal!
Stimmt, bei der Testplatine hab ichs auch richtig angeschlossen - ist mir da beim zeichnen ein Fehler unterlaufen! Danke für den Hinweis!
ToggleBit? Wird bei jedem ankommenden Signal um 1 erhöht, sodass Toggle,0 abwechselnd 0 und 1 ist! Müsste so korrekt sein, oder?!
Bitte melde dich an um einen Beitrag zu schreiben. Anmeldung ist kostenlos und dauert nur eine Minute.
Bestehender Account
Schon ein Account bei Google/GoogleMail? Keine Anmeldung erforderlich!
Mit Google-Account einloggen
Mit Google-Account einloggen
Noch kein Account? Hier anmelden.
