Hallo, ich habe folgendes Problem: ich schalte mit einem Triac einen Wechselspannungsverbraucher (230V). Da der Triac ohne Kühlkörper montiert wird, möchte ich wissen, wieviel Verlustleistung (Pv) entstehen darf, ohne das der Triac verglüht bzw. welche maximale Leistung (Pmax) ich schalten darf. Gegeben: * Triac: TIC206D (TO-220) * Junction to case thermal resistance: 7.8°C/W * Junction to free air thermal resistance: 62.5 °C/W * Max. Umgebungstemperatur: TA,max=35°C * Max. gewünschte Gehäusetemperatur: TC,max60°C Gesucht: * Pv bzw. Pmax Folgendes habe ich mir überlegt: Gesamtwärmewiderstand = (TC,max - TA,min) / Pv, d. h. 62.5°C/W = (60-35)°C/Pv, und somit Pv = 0.4W Über dem Triac fällt max. 2.2V (Datenblatt) ab, d.h. mein max. zulässiger Laststrom beträgt: I=0.4W/2.2V=182mA Somit ergibt sich also eine ohne Kühlkörper max. schaltbare Leistung von: Pmax=230V*182mA=42W Soweit so gut. Das Problem ist nur, wenn ich an den Triac ne 60W Glühbirne hänge, so ist auch nach Stunden noch der Triac weit entfernt von den oben angesetzten 60°C, sprich er bleibt recht kühl. Wo ist mein Denkfehler? Bitte bitte helft mir, im Netz habe ich nicht wirklich brauchbares gefunden. Vielen Dank. Thorsten
hallo im Datenblatt stehen immer die Maximalwerte, aus meiner Erfahrung kann ein TO220 locker 1W, auch der Spannungsabfall ist bei diesem geringen Strom wesentlich niedriger Peter
Wann zündest du den Triac denn? Wenn du eine Last dimmst (also nicht jede Halbwelle komplett durchlässt) verringert sich die Verlustleistung ja logischerweise ...
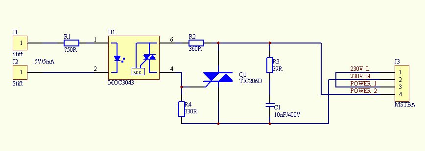
Siehe Anhang. Ich steuere den MOC konstant mit +5V an und der Laststromkreis wird im nächsten Nulldurchgang durchgeschaltet. Da ist nichts mit Dimmen, die Lampe brennt einfach nur 100%, bis ich die Steuerspannung wieder wegnehme. Thorsten
Hallo, ich hab das nur kurz überflogen, aber 230V klingen nach 'Steckdose', also keine Gleichspannung. Ist die Leistungsberechnung da korrekt (230V*182mA)? Denke doch mal nicht g Grüße, André
Könnte was dran sein. Hab jetzt ne AN von Motorola gefunden. Die rechnen komplett mit Effektivwerten, gehen aber nicht von der Gehäusetemperatur aus, sondern von Tj (Junction). Wenn ich jetzt mal für Tj eben 60° einsetze, so komme ich auf ein "power dissipation for a free standing device" von Pv=0.4W. Und dann sagen die, 0.4W entspricht 0.4A. Alles sehr suspekt. Gruß Thorsten
Die 2.2V max gelten doch sicher für den Nennstrom des Triacs (Datenblatt). Bei 182mA kann man eher mit 0.8V rechnen, ich würde 1V ansetzen, dann kannst Du für 0.4W eben 0.4A ziehen, bei voller Phase. Bei ohmscher Last (Glühlampe) gilt das auch für Wechselstrom, dann sind da die Effektivwerte. Sven
Bitte melde dich an um einen Beitrag zu schreiben. Anmeldung ist kostenlos und dauert nur eine Minute.
Bestehender Account
Schon ein Account bei Google/GoogleMail? Keine Anmeldung erforderlich!
Mit Google-Account einloggen
Mit Google-Account einloggen
Noch kein Account? Hier anmelden.
