Hallo, ich möchte mithilfe eines digitalen Potentiometers künstlich eine von mir gewollte Strom- Kennlinie erzeugen. Ich befürchte aber, dass beim Umschalten des Potis auf den nächsten Wert eine Art Treppe entsteht. Das heißt, dass der Strom sprunghaft auf den nächst höheren Wert springt und dieser Sprung zu groß ist. Wie kann ich diesem sprunghaften Verhalten entgegenwirken? Ich möchte also schaltungstechnisch meine Kennlinie glätten. Danke im Voraus! lg Max
@ Max (Gast) >Wie kann ich diesem sprunghaften Verhalten entgegenwirken? Nicht soviel rumspringen. >Ich möchte also schaltungstechnisch meine Kennlinie glätten. Sag lieber was das insgesamt werden soll, siehe Netiquete. Digitale Potis sind nun mal digital, damit haben sie halt eine Quantisierung. Das bekommt man nur durch ein Poti mit mehr Stufen/Auflösung hin. MfG Falk
Prinzipiell soll es nichts anderes machen als ich schon erwähnt haben. Ich möchte einen von mir beeinflusste Stromkennlinie simulieren. Das heißt ich möchte softwaretechnisch auf den Stromfluss Einfluß nehmen und das mit einem Oszi ausmessbar machen. Die Auflösung des Potis kann ich leider nicht erhöhen und nicht so viel rumspringen ist auch nicht möglich. Ich dachte eher an den Einsatz eines relativ großen Kondensator, der sich langsam auflädt... aber irgendwie scheitern meine Überlegungen IMMER sobald ich dieses Bauteil in meinen Schlatungsentwurf integriere. Kann mir da jemand helfen?
Je nach benötigtem Dynamikumfang, Reihenwiderstand zum Poti und/oder halt ein anderes mit geringerer Quantisierung wählen. (Ok da das nicht realisierbar ist, fällt das flach.) Ich würde erst mal eine schnöde Stromquelle (oder -Senke) aus einem einzigen Transistor bauen und damit herumexperimentieren. Ob das ganze reines persönliches Interesse ist oder gar Anforderungen irgendeiner Art (wie Stromkonstanz oder erlaubter Lastbereich) erfüllen soll, erwähnst du ja nicht. Von daher wäre das ja erst mal ein Anfang. Den erwähnten Kondensator habe ich nicht ganz verstanden ehrlich gesagt. :-(
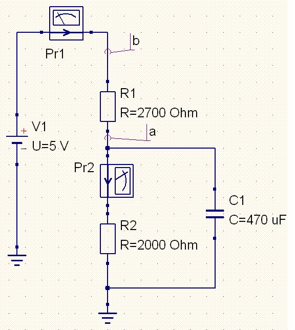
Also mit Kondensator meinte ich eine Schaltung in der Art. Dabei soll R2 mein Poti darstellen. Nun gibt es durch die große Kapazität doch keine Stromsprünge mehr an meinem Messgerät Pr2?! Denn erst wird der Strom vom C gezogen und baut sich dann langsame durch meinen R2 auf. Je nach Ladezustand des C habe ich auch eine fallende oder steigende e Funktion als Stromverlauf. Der Lastbereich ist prinzipiell egal. Ich möchte am Oszi nur einen Stromverlauf verdeutlichbar machen können. Da ist es egal, ob es sich um Zehntel, Hundertstel, Milli oder Mikroampere handelt. Was mit Stromkonstanz gemeint ist weiß ich leider nicht! Wenn das so funktioniert hätte ich noch eine Frage: Tut mir Leid, dass sich die Anforderung da ändert, aber kann ich den Kondensator auf einfache Weise durch einen Mikrocontroller zuschalten und wegschalten? Damit möchte ich den Unterschied zwischen Glättung und Sprüngen erkennen?! Dabei soll aber, falls möglich, keine Leistung von meinem Mikrocontroller in die Schaltung fließen.
Bitte melde dich an um einen Beitrag zu schreiben. Anmeldung ist kostenlos und dauert nur eine Minute.
Bestehender Account
Schon ein Account bei Google/GoogleMail? Keine Anmeldung erforderlich!
Mit Google-Account einloggen
Mit Google-Account einloggen
Noch kein Account? Hier anmelden.
