Hallo Leute. Möchte mir einen Universalprogrammer für Serielle EEPROMS für den USB Interface bauen. Nun stehe ich aber vor einem Problem. Bei I2C EEproms z.b. muss SCL und SDA via Pullup auf VCC gezogen werden. Da aber alle 8pin Kandidaten in einem Sockel programmiert/gelesen werden sollen, muss ich diese Pullups irgendwie schaltbar machen. Habe mir darüber ein wenig Gedanken gemacht und bin auf die angehängte Schaltung gekommen. Das die Pullups "invertiert" arbeiten ist mir klar. Nun natürlich die Frage der Fragen: Kann mein Vorhaben so funktionieren? Für geistreiche! Antworten bin ich sehr dankbar.
Sorry. Jumper kommen nicht in Frage. So wie im Anhang hätte ich mir das vorgestellt.
Was spricht dagegen, den Pullup-Widerstand direkt zwischen µC-Pin und Busleitung zu hängen? Oder sind die Betriebsspannungen unterschiedlich?
Richtig. An das habe ich gar nicht gedacht. Werde ich so realisieren. Dankeschön :-) Dafür werde ich das fertige Projekt öffentlich zugänglich machen. Natürlich in diesem Forum :-)
Eigentlich müsste es ja wie in diesem Anhang auch funktionieren. Ist ein Ausgang High, so macht der Pullup sowieso nichts. Ist ein Ausgang Low, so zieht er 1mA. Die Frage ist nur, ob die Seriellen EEPROMS das Signal sauber auf LOW ziehen können (SPI,Microwire,...) ?
Deine EEPROMS werden abrauchen, weil sie für einen LOW Pegel für 1mA nicht ausgelegt sind. Du musst jeden Pullup einzeln über einen Analogschalter oder Mosfet drüberführen. Sonst wird das nichts. Du kennst dich halt nicht aus. Lass es.
Kann das jemand bestätigen, das das nicht funktionieren kann, oder ist heute wieder Trollalarm?
Wirf 'nen Blick in die Datenblätter. Eine Stichprobe bei mir hier gerade hat bei allen SPI-/Microwire-Typen unter den Maximum Ratings 5mA für "DC Output Current" ergeben, 1mA liegt also locker im grünen Bereich, zumindest was die Strombelastung angeht. Zumindest bei Microwire sagt auch die App-Note AN-452 von National, in der Microwire beschrieben ist, explizit, dass man extern einen 4k7-Pullup dranhängen kann, um die Low-High-Transition zu beschleunigen. Genaueres kann dir natürlich nur das Datenblatt zu genau deinem EEPROM-Typ liefern. Andreas
Fred Ram schrieb:
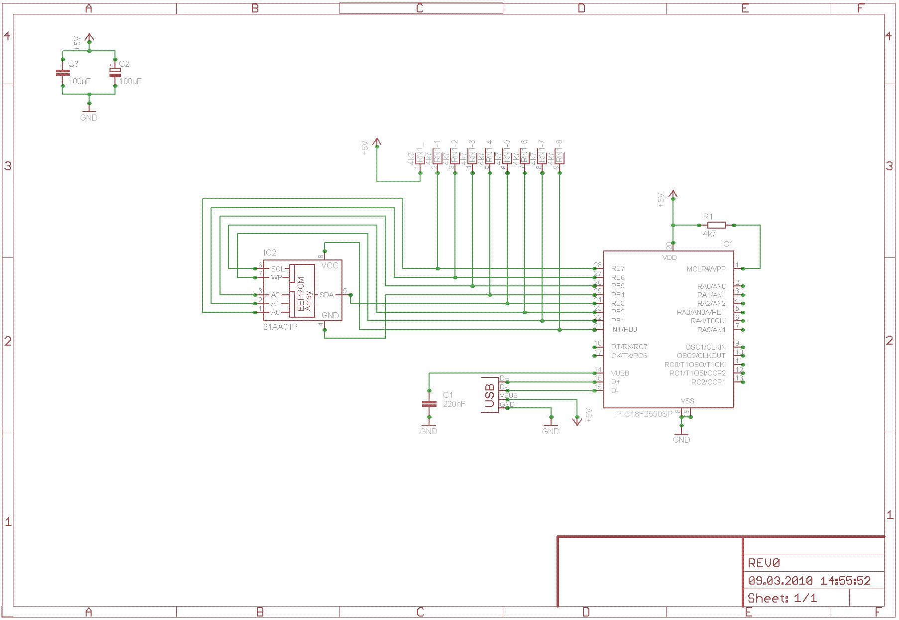
> Eigentlich müsste es ja wie in diesem Anhang auch funktionieren.
Das ist mal echt eine verwegene Beschaltung. Oder das Makro ist doof
gezeichnet. So wie das aussieht, sind in dem Array 9 Stück 4k7
Widerstände und kein gemeinsamer Anschluss, und die Widerstände RN1-1..8
bilden mit dem RN1- einen Spannungsteiler... :-o
BTW: es muß nicht an jeden Bauteilanschluss eine Junction. Sieh dir mal
andere Schaltpläne an. Haben die auch soviele Punkte?
Ist in Eagle so in der Lib drinnen. Pin 1 ist natürlich die direkte gemeinsame Wurzel.
Bitte melde dich an um einen Beitrag zu schreiben. Anmeldung ist kostenlos und dauert nur eine Minute.
Bestehender Account
Schon ein Account bei Google/GoogleMail? Keine Anmeldung erforderlich!
Mit Google-Account einloggen
Mit Google-Account einloggen
Noch kein Account? Hier anmelden.

