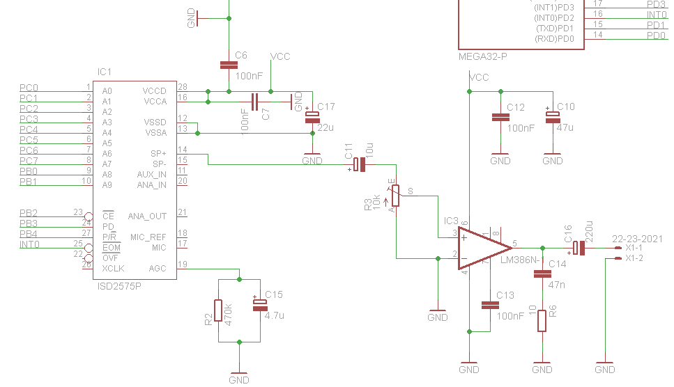
Hallo, ich habe folgendes Problem: das angehängte Layout zeigt eine Schaltung, die ich aufgebaut habe, welche mir es ermöglicht bestimmte Anweisungen auf einem Display anzuzeigen und gleichzeitig akustisch auszugeben. Die Sprache wird dabei mittels des ISD2560 ausgegeben und mit einem LM386 verstärkt. Das Problem liegt nun darin, dass ich ständig ein Brummen auf den Lautsprechern habe egal ob Sprache ausgegeben wird oder nicht, jedoch geht es während der einzelnen Sprachsequenzen ziemlich stark unter. In den Pausen ist es hingegen ziemlich laut und nervig. Kann mir jemand einen Tipp geben, wie ich das Brummen minimieren kann??? Habe schon überlegt einfach den LM386 in den Pausen mit dem MC „künstlich“ schlafen zu legen also VCC am LM386 mit einem Transistor zu und wegschalten….wäre natürlich nur eine Notlösung… Bin dankbar für jede Hilfe
entweder schlechte Masseführung (Masse der gleichgerichtete Wechselspannung des Trafos geht z.B. mit über irgendwelche Signalmasseleitungen, bzw. quer durch die Schaltung ....), Brummeinstreuung aus der Luft (sollte sich ändern, wenn man mit der Hand die Schaltung abschirmt, und dabei die Hand mit Masse in Berührung bringt - hat nix mit Handauflegen zu tun ;-), oder der µC koppelt irgendwas ein (evtl. ebenfalls vermatschte Analog und Digitalmasse).
Schalte zwischen SPK+ und SPK- einen 32Ohm oder 47Ohm Widerstand als Abschluss für den Soundchip. Die 560K verringerst du auf 5.6K und das Poti hat dann am Ende noch 1K. Die 100nF in den Eingängen sind dann entsprechend um die 10er Potenz zu erhöhen. Direkt über die Betriebsspannungsanschlüsse vom LM386 PIN6+4 noch einen 47µF Elko zum Stützen. X1-2 und R6 direkt an PIN4 löten, die Zuleitung zum PIN4 des LM386 auftrennen und mit einem (dickeren) Draht mit C9 am Sp.Regler verbinden. Die Masse vom ISD (PIN12+13) auch direkt durch den C17 dicht puffern und die Verbindung direkt mit einem extradraht zum Masseanschluss des Sp.Reglers ziehen. So werden Spannungsabfälle auf der Masseleitung zum Soundchip und zum NF-Verstärker vermieden. Das Brummen kommt sicher eher von der extrem hochohmig ausgelegten Symmetrischen Eingangsbeschaltung, die sicher nicht zu 100% symmetrisch sein wird. Schon mal im Datenblatt vom LM386 nachgesehen, was dort gemacht wird? Du musst nicht sysmmetrisch in den LM386 reingehen... Viel Erfolg Axelr.
jau, könnte zu hochohmig sein. ansonsten : anderes externes Netzteil testen.
Danke für die Tipps!!! Ich werd das mal probieren... Hatte auch schon an einen asymetrischen Aufbau wie im Datenblatt angegeben gedacht. Mir war jedoch immer so, dass der symetrische Aufbau performancemäßig besser ist (Rauschunterdrückung etc.) aber das scheint ja hier nicht der Fall zu sein.
>Hatte auch schon an >einen asymetrischen Aufbau wie im Datenblatt angegeben gedacht. Dann nimm den. Lass den Kondensator zwischen Pin 1 und 8 weg. SP- vom Soundchip nicht mit anschliessen. Den - (Minus) Eingang vom LM386 legst du hart auf Masse. Danach reisst dir das LM386 Kerlchen die Ohren weg. Also Poti vor den + (Plus) Eingang.
Zunächst mal die Info das dein Anhang kein Layout sondern ein Schaltbild, auch Schaltplan genannt, ist. C8 in deinem Netzteil sollte 470µF oder 1000µF haben. Könnte sein, das ein 100Hz Oberwelle noch auf der Betriebs- spannung liegt und die Schaltung ungünstig beeinflusst. C9 dagegen kann deutlich kleiner bemessen werden. 4,7µF oder was in der Hersteller- Spezifikation empfohlen wird. Wenn es ein Leiterplatten-Layout gibt, poste das doch mal um evtl. Probleme beurteilen zu können.
holger schrieb: >>Hatte auch schon an > >>einen asymetrischen Aufbau wie im Datenblatt angegeben gedacht. > > > > Dann nimm den. Lass den Kondensator zwischen Pin 1 und 8 weg. > > SP- vom Soundchip nicht mit anschliessen. > > Den - (Minus) Eingang vom LM386 legst du hart auf Masse. Danach reisst > > dir das > > LM386 Kerlchen die Ohren weg. Also Poti vor den + (Plus) Eingang. super! das funktioniert 1A...und tatsächlich: der LM386 hats lauststärkemäßig echt in sich... jetzt nur noch eine kleinigkeit, die mich stört...vor und nach jeder wiedergabe einzelner samples kommt es zu einem lästigen knacken im lautsprecher....zwar nicht sehr laut aber doch etwas störend...wie bekomme ich das am besten weg?
wo kommt denn das Knacken her?, bzw. wie wird es verursacht. Wenn man die Ursache kennt kann man vielleicht die Störung schon an der Quelle unterdrücken.
das ist eine gute frage, die ich leider nicht beantworten kann....wie bereits oben erwähnt gibt der soundchip ISD2560 einzelne samples aus, die vom LM386 verstärkt werden und auf den lautsprechern ausgegeben werden...das knacken kommt jeweils einmal vor und nach den samples und ist ziemlich kurz...schätze viertel bis halbe sekunde...
Tja, dann ist das wohl ein Problem des ISD2560. Scheinbar schaltet der intern irgendwas ab bzw. zu, wen das Sample anfängt bzw. am Ende ist.
Reine Vermutung: Könnte an der AGC liegen weil die auch mit den Eingängen vom Chip verknüpft ist. Die unbeschalteten Eingänge (AUXin,ANAin)würde ich mal alle auf Masse legen und dann sehen ob es was gebracht hat. Ansonsten würde ich mal auf den Steuerleitungen (Device Control) mal ein wenig messen ob Zeitgleich ein Signal ist was für das Knacken verantwortlich sein könnte.
die einzelnen pins auf gnd setzen hat leider nichts gebracht...mit den steuerleitungen vom µc zum isd ist alles soweit in ordnung....es scheint wirklich ein problem des isd zu sein, dass zu beginn und zum ende jedes samples ein kurzer impuls ausgegeben wird...kann man sowas irgendwie unterdrücken? am lm386 vielleicht?
>kann man sowas irgendwie unterdrücken?
Kann ich nicht verlässlich sagen.
Sollte doch irgendwie möglich sein.
Ich vermute das das Knacken mehr eine Gleichspannung
als ein Audiosignal ist. Gut möglich das eine
Veränderung der Koppelkondensatoren C10,11
hier etwas bringen könnte. Allerdings kann sich
unter Umständen das Signalverhalten (Bandbreite)ungünstig
verändern. Ist diese Schaltung eine eigene Idee
oder stammt die aus eine Application?
Ansonsten sehe ich noch die Möglichkeit über den
Prozessor die Signalleitung mit Transistoren
nach Masse oder zwischen den Signalleitungen
(wo ein Poti angeschlossen werden kann)
in den Pausen kurzzuschließen. Muss man eben
ausprobieren.
da ich jetzt zu einer asymetrischen ansteuerung des lm386 übergegangen bin sieht der schaltplan nun etwas anders aus...habe einen 10 uF Koppelkondensator zwischen dem isd und dem lm386...dachte das wäre ein guter wert... also ich hatte mir ja auch anfangs überlegt einfach die spannungsversorgung des lm386 mit dem µC zu steuern...quasi nach chip select des isd ca. 10 ms warten und dann den verstärker einschalten aber beim ausschalten wird es dann schwierig da ich nie sagen kann wann die aufnahme beendet ist...
Einer schrieb:
> Mach mal C11 mindestens 10 mal kleiner.
Leider auch kein Erfolg....
Dann noch mal kleiner um den Faktor 10. Könnte allerdings die oberen Frequenzen abknapsen. Ansonsten fällt mir nur noch ein Tiefpaßfilter mit hoher Dynamik ein. Aber das ist nicht mein Gebiet.
Miss mal die Gleichsspannung am SP+, während der Wiedergabe, vorher und nachher. Ich denke, du musst dem C von extern auf das gleich Potenzial ziehen, wie die Gleichsspannung am SP+. Die wird sicher gegen GND gezogen, wenn der jingle gespielt wurde. Gruß Axel
Bitte melde dich an um einen Beitrag zu schreiben. Anmeldung ist kostenlos und dauert nur eine Minute.
Bestehender Account
Schon ein Account bei Google/GoogleMail? Keine Anmeldung erforderlich!
Mit Google-Account einloggen
Mit Google-Account einloggen
Noch kein Account? Hier anmelden.

