Hallo, ich bin mir sehr unsicher, was für eine Leistung ich brauche, um dieses Relais zu schalten. Datenblatt hängt an und hier auch noch der Link zu Reichelt: http://www.reichelt.de/?;ACTION=3;LA=2;GROUPID=3292;ARTICLE=79346;SID=32-M68K6wQASAAAGbCC4U1c7d4dae04527032a9a73a71d9b71e07 Letztendlich möchte ich das Relais mit meinem Mikrocontroller ATMEGA 32 steuern (Ausgang: 5V, max 40 mA)! Der Innenwiderstand des Relais ist scheinbar 165 Ohm. Fließt dann also ein Strom von 5V/ 165 Ohm = 30mA über die Spule??? Dann hätte ich ja eine Leistung von 150mW. Ist die Leistung die ich zum Schalten brauche die Ansprechleistung? Die wäre ja dann überschritten!? Muss man auch darauf achten, was man schaltet? (Wäre in meinem Fall einen parallel geschalteten Kondensator von der Schaltung trennen und eine Potentialdifferenz von 7 Volt mit Widerständen dazwischen zu trennen.) Danke im Voraus! Max
> Ist die Leistung die ich zum Schalten brauche die Ansprechleistung? Mindestens. > Die wäre ja dann überschritten!? Gut so. > Der Innenwiderstand des Relais ist scheinbar 165 Ohm. Nein, der ist nicht nur scheinbar, sondern sogar garantiert 165+-10%, also etwa 150-180 Ohm. > Fließt dann also ein Strom von 5V/ 165 Ohm = 30mA über die Spule??? Nur, wenn du den Spannungsabfall im Mikrocontroller ausser Acht lassen kannst. Das darfst du bei 30mA aber nicht mehr... > (Ausgang: 5V, max 40 mA) Sieh dir mal das Datenblatt des uC an, dort wird dir nur garantiert, dass bei einem Strom von 40mA der uC nicht kaputtgeht. Es steht aber nirgends, dass da bei 40mA auch 5V herauskommen. > Muss man auch darauf achten, was man schaltet? Ja. > Wäre in meinem Fall einen parallel geschalteten Kondensator von der > Schaltung trennen und eine Potentialdifferenz von 7 Volt mit > Widerständen dazwischen zu trennen. Das konnte ich jetzt nicht in einen Schaltplan übersetzen... :-o
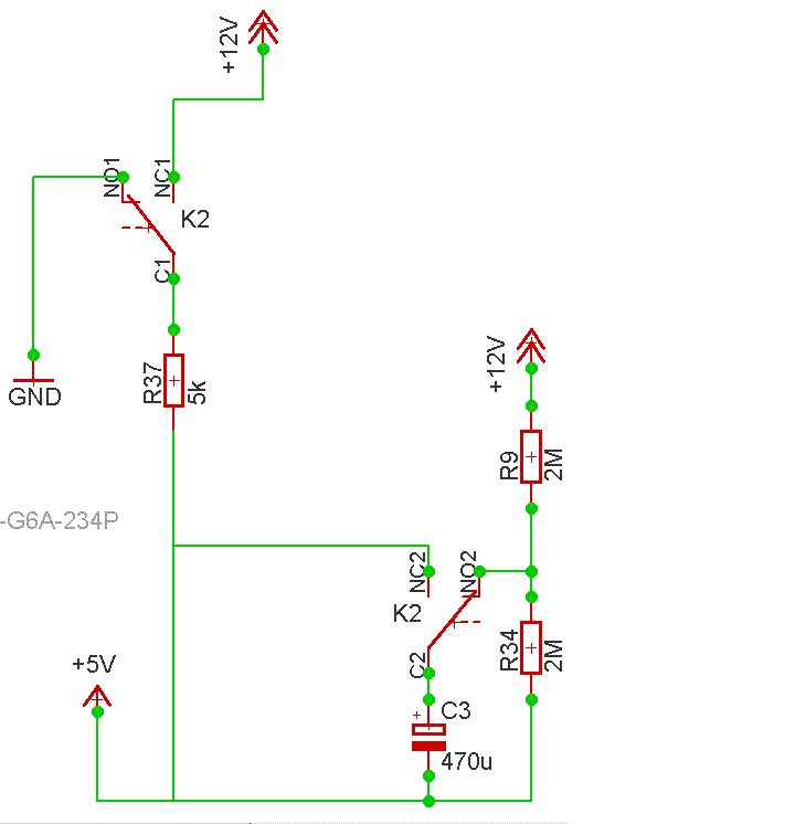
Wenn ich von 5 Volt ausgehe, muss mein Strom damit ja nur minimal 0,018 mA sein, damit ich meine Ansprechleistung erreiche. Das werde ich doch auf jeden Fall erreichen?!?! Damit kann ich das Relais mit dem uC doch schalten?! Ja die SChaltungsbeschreibung ist wirklich etwas perplex sorry... ein Bild sagt ja eh mehr als 1000 Worte...
Bitte melde dich an um einen Beitrag zu schreiben. Anmeldung ist kostenlos und dauert nur eine Minute.
Bestehender Account
Schon ein Account bei Google/GoogleMail? Keine Anmeldung erforderlich!
Mit Google-Account einloggen
Mit Google-Account einloggen
Noch kein Account? Hier anmelden.
