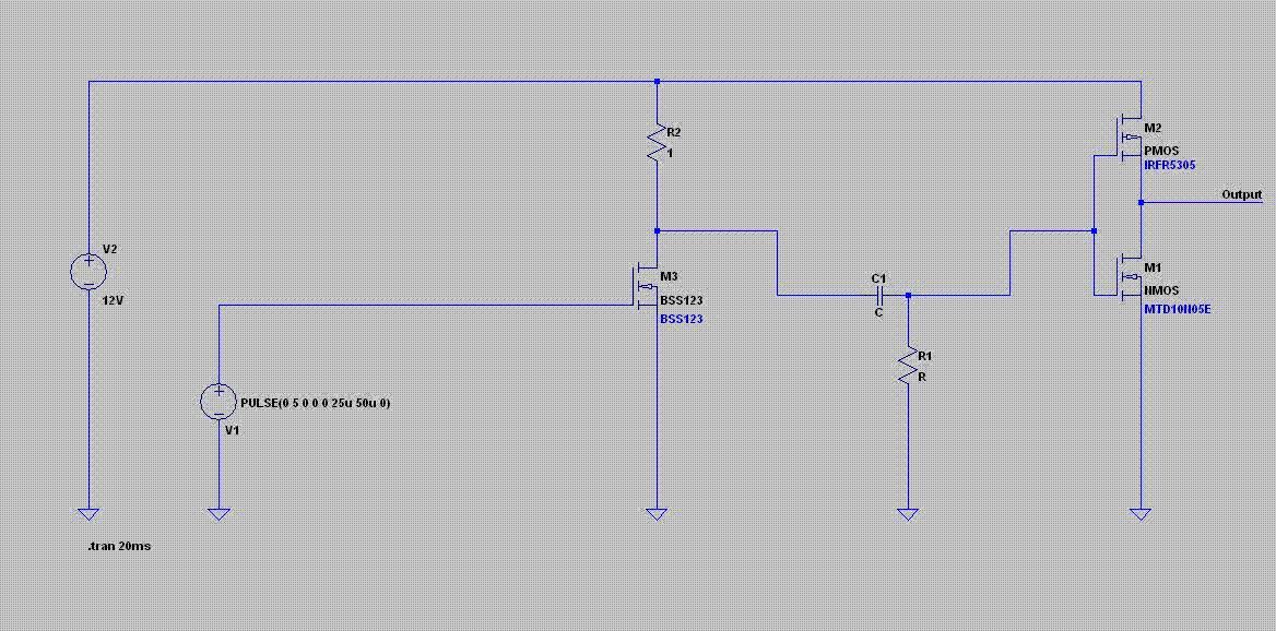
Hallo zusammen, ich bin ganz neu hier und hab auch gleich eine Frage. Zurzeit bin ich dabei eine Gegentaktendstufe mit MOSFET´s zu bauen. Siehe Bild. Eingangssignal ist eine Rechteckspannung mit +5V Amplitude dieses Signal wird über den MosFet BSS123 auf +12V verstärkt. Mein Problem liegt nun darin diesen Hochpass zum erzeugen einer +-12V Rechteckspannung zu dimensionieren. Könnte mir da eventuell jemand behilflich sein ? Die Frequenz liegt bei 20kHz. Sobald ich diesen Hochpass dazuschalte, schafft es dieser BSS123 nicht mehr meine Rechteckspannung +12V und 0V zu erzeugen. Vielen Dank im vorraus.
Steffen Rrrrr schrieb: > dieses Signal > wird über den MosFet BSS123 auf +12V verstärkt. > Mein Problem liegt nun darin diesen Hochpass zum erzeugen einer +-12V > Rechteckspannung zu dimensionieren. Ein passiver Hochpass kann nicht aus einem 12V/0V- ein +12V/-12V-Signal machen, da dazu eine Verstärkung von 2 erforderlich wäre. Je nach Dimensionierung der Widerstände wird am Ausgang des Hochpasses bspw. +4/-6V-Signal erscheinen. Aber warum willst du überhaupt eine negative Ansteuerspannung für die Gates von M1 und M2? Anderes Problem: Wenn die Spannung an den Gates von M1 und M2 in der Gegend von 6V liegt, leiten beide Mosfets gleichzeitig und werden dabei zeimlich warm :)
Ich habe mir gedacht, das ich mit einer Pos. Neg. Spannung meine Gegentaktendstufe so steuern kann, damit der Fall, das beide leiten ausgeschlossen ist. Bei pos. Spannung leitet der NMOS ... und PMOS sperrt ... Bei neg. Spannung leiter der PMOS ... und NMOS sperrt ... oder muss ich das anders ansteuern ?
Das geht so nicht. Eine Gegentaktendstufe mit P-Kanal und N-Kanal MOSFETs kann man so nicht ansteuern, indem beide Gates verbunden sind, obwohl das theoretisch logisch gehen sollte. Der Grund: im Schaltmoment wird der N-Kanal leitend, bevor der P-Kanal vollständig gesperrt hat (und umgekehrt). Das gibt einen kurzzeitigen Kurzschluss und killt entweder die MOSFETs oder die Versorgung bricht peakweise zusammen. Das Phänomen nennt sich 'shoot-through'. Mit bipolaren Transistoren funktioniert das übrigens, weil im Schaltmoment ein 'Loch' vorhanden ist, wo beide kurzzeitig gesperrt sind. Nennt sich 'komplementärer Emitterfolger': -> http://www.lautsprechershop.de/theorie/transistor3.htm
Der PMOS ist prinzipiell falsch herum eingebaut :-o BTW: deine Schaltung hat rein gar nichts mit eine "üblichen" Gegentakt-Transistor-Endstufe am Hut, denn auf Bipolare Transistoren übertragen hättest du mit dieser Schaltung oben den PNP- und unten den NPN-Transistor.
hmm... dann sind wohl meine Überlegungen in die falsche Richtung gegangen. Kann mir jemand einen Vorschlag machen wie ich eine MOSFET Gegentaktendstufe aufbaue und dann auch ansteuern kann. Ansteuern mit Rechtecksignal 0V / +12V
Steffen Rrrrr schrieb: > Bei pos. Spannung leitet der NMOS ... und PMOS sperrt ... > Bei neg. Spannung leiter der PMOS ... und NMOS sperrt ... Das ist auch der Fall, wenn du die Mosfets mit 12V/0V ansteuerst, vorausgesetzt, du folgst dem Hinweis von Lothar und drehst M2 um. Den Hochpass kannst du dir jedenfalls schenken. Das Problem mit der Stromspitze im Umschaltmoment besteht aber weiterhin. Normalerweise wird das Problem dadurch gelöst, dass beide Mosfets zeit- lich versetzt geschaltet werden, also erst der eine aus und kurze Zeit später der andere ein. Dafür gibt es verschiedene Realisierungsmöglich- keiten: - Wenn das Ganze von einem Mikrocontroller gesteuert werden soll: Manche haben doppelte PWM-Ausgänge, bei denen der Zeitversatz schon digital realisiert ist. - Ein spezieller Halbbrücken-Mosfet-Gate-Treiber - Für jedes Gate ein analoges Verzögerungsglied aus R, C und D, was aber leider die Schaltzeiten erhöht und damit die Mosfets wärmer werden lässt - Wenn der Ausgangsstrom nur wenige Ampere beträgt: Ein komplett integ- riertes Halb-/Vollbrücken-IC. Wenn die letzte Lösung anwendbar ist, hast du damit mit Abstand am wenigsten Stress :)
Steffen Rrrrr schrieb: > Kann > mir jemand einen Vorschlag machen wie ich eine MOSFET Gegentaktendstufe > aufbaue und dann auch ansteuern kann. auf jeden fall erst mal die beiden mosfets in der endstufe gegeneinander austauschen und anschließend überlegen, wie du ein künstliches spannungsloch zwischen die beinen Ts einbauen kannst, damit sie sich nicht gegenseitig mit strom versorgen, schätze ich...
Herr_Mann schrieb: > auf jeden fall erst mal die beiden mosfets in der endstufe gegeneinander > austauschen Das würde prinzipiell gehen ... > und anschließend überlegen, wie du ein künstliches spannungsloch > zwischen die beinen Ts einbauen kannst da die Mosfets dann in Drain-Schaltung betrieben werden, wäre automatisch auch ein Spannungsloch von etwa 18-20V da. Aber: Für die Gate-Ansteuerung braucht man dann Spannungen von etwa -10V und +22V (jeweils bezogen auf GND). Das macht die Sache nicht leichter.
Bitte melde dich an um einen Beitrag zu schreiben. Anmeldung ist kostenlos und dauert nur eine Minute.
Bestehender Account
Schon ein Account bei Google/GoogleMail? Keine Anmeldung erforderlich!
Mit Google-Account einloggen
Mit Google-Account einloggen
Noch kein Account? Hier anmelden.
