Hallo zusammen! Ich möchte mir eine Infrarot-Temperaturmessung basteln. Hab schon das Forum durchsucht, aber nirgends konkrete Angaben zu einer passenden Schaltung gefunden. Meine Anforderungen dafür sehen so aus: -) Existierende Spannungsversorgung: +12VDC -) Temperaturmessung im Bereich von 0-90 Grad ist relevant -) Genauigkeit von 1-2 Grad -) Das Ausgangssignal aus der Schaltung sollte einfach eine Spannung von 0-5V oder 0-10V sein, je nachdem was einfacher zu bewerkstelligen ist. Dieses Signal lese ich dann über den ADC in einen ATMega 8 ein (je nachdem mit oder ohne Spannungsteiler) und sollte linear zur Temperatur sein (für die spätere Berechnung). -) Für die Abtastfrequenz reichen 2Hz aus, besser aber um die 5Hz. So wie ich das aus den anderen Themen verstanden habe, sieht es so aus: Als Thermo-Sensor ist hier schon der Heimann 3161 (TPS334) von Reichelt vorgeschlagen worden, darum nehme ich diesen mal als Ausgangspunkt. http://www.reichelt.de/?;ACTION=7;LA=6;OPEN=0;INDEX=0;FILENAME=A500%252FTPS334%2523PE.pdf;SID=25C5y8f6wQARkAAHMkCJY53aca28123226fdc3e8e05dbb33a0ede Prinzipiell ist mir egal welchen Thermopile ich verwende, da ich keine speziellen Anforderungen habe (Temperaturmessung von 0-90 Grad). Dieses Signal dann über Viertelbrücke zu einem nicht-invertierenden Verstärker. Dazukommend muss auch der Thermistor mit in die Verstärkung einfliessen, da der Thermopile ja den Temperaturunterschied von Sensor zu Messobjekt misst und der Sensor sich mit der Zeit erwärmt. Ich kenne mich zwar ein bisschen mit OPV's aus, aber bin nicht gerade der Hellste in diesem Gebiet. Könnte mir jemand dazu eine Schaltung zeichnen bzw. wenn es schon wo anders eine gibt, mich darauf hinweisen? Wie gesagt rein nur eine Umwandlung der Temperatur in eine Spannung für einen ADC. Ich bedanke mich schon mal im Voraus für Eure Hilfe Wolfgang
Danke für die Beispielschaltung!
Ich habe dazu noch einige Fragen:
-) Reicht die erste Beispielschaltung aus bzw. was sind die Unterschiede
zwischen den beiden Schaltungen?
-) Welchen OPV soll ich verwenden und welche Werte haben
die anderen Bauteile?
-) Was für ein Widerstand ist der Referenzwiderstand?
Ist das der Thermistor im Thermopile?
(Ist verwirrend weil in der 1. Schaltung R4 auch als Thermopile
bezeichnet wird.)
-) Wo wird C2 in der 1. Schaltung angeschlossen? Masse und ...?
Wolfgang
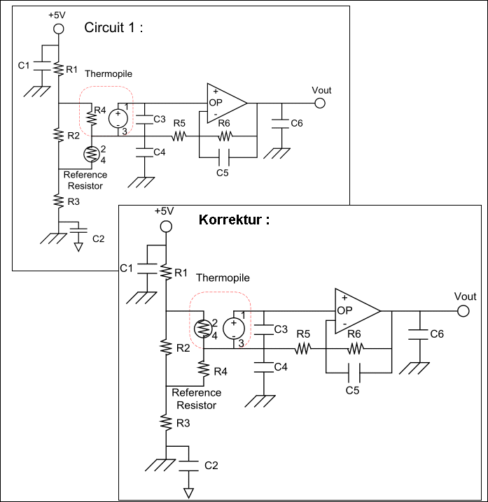
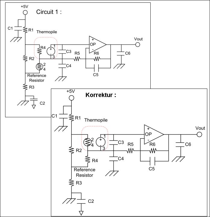
>Reicht die erste Beispielschaltung aus bzw. was sind die Unterschiede >zwischen den beiden Schaltungen? Bei der ersten wird die Differenz zwischen den beiden Sensoren verstärkt, die Spannung am Thermistor wird als Bezugspunkt für den invertierenden Verstärker genommen. Die zweite Schaltung ist aufwendiger (oder auch "aufwändiger"): ein Instrumentationsverstärker für die Spannung vom Thermopile, Zusammen- führung der beiden Spannungen in einem Addierer. >Welchen OPV soll ich verwenden Bau erst mal die einfachere Schaltung mit einem TLC272 auf, das sollte für Deinen Zweck ausreichend sein. >und welche Werte haben die anderen Bauteile? Naja, ein bißchen Arbeit soll ja für Dich auch noch übrig bleiben ;-) Grundlage für die Bestimmung der Widerstände im Eingang (1. Sch.) ist der Referenzwiderstand im 334 (ich glaube so um die 30k), also muß R4 auch so groß sein, da dann die Spannungsänderung am größten ist. R5 und R6 bestimmen die Verstärkung (informiere Dich über nichtinvert. Verstärker). >Was für ein Widerstand ist der Referenzwiderstand? >Ist das der Thermistor im Thermopile? Ja, die rote Linie sollte eigentlich diesen Widerstand einschließen und nicht R4. Außerdem stehen ja die Anschlußbezeichnungen (2,4) dran. C2 kannst Du weglassen, C1 10µF, C4 C6 100nF, C3 C5 10nF. Viel Spaß beim Experimentieren.
Danke für deine Antworten! Werd die Schaltung gleich mal in der nächsten Zeit aufbauen. Wolfgang PS: War 2 Wochen im Ausland, deshalt jetzt erst ;)
So hab die Schaltung nun mal aufgebaut und folgende Werte verwendet: R1=10k R2=10k R3=10k R4=30k R5=1k R6=1M C1=10u C2=fällt weg C3=10n C4=100n C5=10n C6=100n OPV=TLC272 Bekomm eine leicht wellige Ausgangsspannung von 1V, die sich nur leicht in der Frequenz ändert, wenn man einen warmen Gegenstand vor den Sensor gibt, nicht aber die Amplitude. Habe aber nur einen alten ausgebauten Thermopile zur Zeit nehmen können, dauert noch bis ich einen neuen TPS334 bekomme, also weiß ich auch nicht, ob der überhaupt noch funktioniert. Mal abwarten bis der neue dann da ist und dann weiterschauen. R5 und R6 hab ich deshalb so gewählt, um ungefähr auf eine Verstärkung von 1000 zu kommen (Genauigkeit ist nicht problematisch). Was ich noch nicht weiß ist, ob die 10k für R1, R2 und R3 OK sind? Oder sollte ich lieber 60k wegen dem Thermistor+R4 nehmen? mfg Wolfgang
Hallo! Ich hab die Schaltung jetzt mit einem neuen TPS334 ausprobiert. Ich bekomm am Ausgang eine konstante Spannung von 1,2V bei einer Spannungsversorgung von 5V (wie in Schaltung angegeben). Die Spannung am Ausgang ändert sich jedoch nicht wenn man einen kälteren oder wärmeren Gegenstand vor ihn gibt. Was kann ich tun? mfg Wolfgang
Hab noch mal alles angeschaut, war ein Draht locker. Jetzt hab ich wieder die wellige Ausgangsspannung um die 0,5V (Spitze zu Spitze ist von ca. 0,25V - 0,75V). Kann jemand helfen?
Ach ja, die Frequenz ist ca. 250kHz und ändert sich bei einem warmen Gegenstand ganz leicht auf ca. 220kHz.
Hi, die Beispielschaltung von Roithner kannst Du leider nicht verwenden. Bei der Beispielschaltung wird ein PTC als Referenzsensor zur Temperaturkompensation genutzt. Der Sensor beinhaltet allerdings einen NTC als Referenzsensor.
Welche Schaltung sollte ich dann stattdessen verwenden? Bzw. dann müsste ja nur bei der Temperaturkompensation durch den NTC in die falsche Richtung gehen oder? Bitte um Aufklärung. Hat keiner so eine Schaltung selber schon mal aufgebaut? Please help!
Hi, prinzipiell hast Du recht allerdings ist folgendes zu berücksichtigen: Deine Schaltung schwingt, irgendwo ist da noch der Wurn drin. Die Kurve des NTC muss der negierten Kurve des Thermopiles entsprechen.
>>Hier ist eine Beispielschaltung. Der Link... http://www.roithner-laser.com/All_Datasheets/Thermopile/TP336x.pdf ...existiert nicht mehr, über archive.org kann man das PDF aber bekommen: http://web.archive.org/web/20071013040659/http://www.roithner-laser.com/All_Datasheets/Thermopile/TP336x.pdf
Hallo, könnte jemand den genauen Schaltplan posten, da er nicht mehr verfügbar ist. vielen Dank im vorraus. Gruß Daniel
Hier nochmal die Grafik als .gif Datei. Der Temperatur-Sensor beherbergt in seinem Gehäuse einen "Thermistor" UND einen "Thermopile". In dem PDF file ... http://web.archive.org/web/20071013040659/http://www.roithner-laser.com/All_Datasheets/Thermopile/TP336x.pdf ... war der rote Kringel FÄLSCHLICHERWEISE auch um den Widerstand "R4" gezeichnet, obwohl R4 mit dem Temperaturfühler überhaupt nichts zu tun hat, und außerhalb des Gehäuses des Temperaturfühlers liegt. Dieses unkorrekte .pdf File wurde tausende Male im Internet verbreitet, woran man auch sieht, mit welcher Gründlichkeit manche Hersteller von Temperatursensoren ihre Manuals anfertigen :( Offenbar wurde der Fehler nachträglich korrigiert, und es kursieren korrekte PDF's im Internet, wo der rote Kringel richtig gezeichnet wurde (der Kringel muß um THERMOPILE & THERMISTOR gezeichnet sein).
Bitte melde dich an um einen Beitrag zu schreiben. Anmeldung ist kostenlos und dauert nur eine Minute.
Bestehender Account
Schon ein Account bei Google/GoogleMail? Keine Anmeldung erforderlich!
Mit Google-Account einloggen
Mit Google-Account einloggen
Noch kein Account? Hier anmelden.
