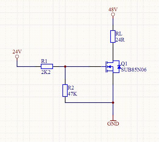
Hallo, ich folgendes Problem. Ich will mit einem Signal (24V, 10mA output einer Kamera) einen Mosfet als Schalter betreiben. Dazu habe ich folgende Schaltung aufgebaut. Doch leider schaltet der Mosfet nicht ganz durch. Warum? Ich kann anstatt der theoritischen 2A im Lastkreis nur 0,6A messen. Was muß ich ändern um den Mosfet ganz "aufzumachen". Gruß Free
Wie hoch sind die Spannungen an Gate und Drain im Schaltzustand? Bist dir sicher das die 24V Ansteuerung sauber ist? Was sagt das Datenblatt des Motzfets?
Im Schaltzustand liegen am Gate 22,8V und am Drain 1,4V an. Bei den 24V bin ich mir sicher ich "Simuliere" sie im moment mit einem Netzteil und brenze den Strom durch den Vorwiderstand auf den Kamerawert. Das datenblatt sagt Unterandem: Drain-Source Voltage VDS 60 V Gate-Source Voltage VGS 20 V RDSon (bei VGS = 10 V, ID = 30 A) 0.0044 Ohm
Wird der MOSFET dabei heiß? Wenn nicht, dann scheint er voll durchzuschalten. Dann würde ich den Fehler in der 48V-Quelle oder dem 24Ohm-Widerstand suchen. Wenn wirklich nur 0,6A fließen und Widerstand + Spannungsquelle ok sind, würde der Mosfet nämlich zwangsläufig heiß werden. Dann würde er nämlich etwa 20W Leistung verheizen.
Nein heiß wird er nicht es fallen auch nur 1,4V gegen Maße ab. Das spricht ja auch schon für ein durchschalten. Ich werd mal an den Widerständen gucken. Ob die bei Temperatur schwankungen ihren Widerstand so stark ändern. Bzw. ob die Spannung einbricht(kann ich mir zwar nicht vorstellen aber ich schau mal).
Also da stimmen die Werte ned zusammen. Entweder brechen dir die 48V ein, oder irgendetwas schwingt hier. Wenn du definitiv 600mA I Last und 1,4V an Drain hast müsten die 48V auf 15,8V einbrechen... oder wie gesagt schwingen. Past der Aufbau? Irgendwas lose? Was sagt das Oszi bzw. AC-messung?
Naja was heißt lose. Steckbrett halt. Also hab die widerstände mal warm vermessen. Passen aber um die 24 Ohm. Ich hab auch mal mim Oszi geschaut. Schwingen tut da nix! Ach ja die 48V bleiben auch konstant. Irgendwas läuft hier gehörig aus dem Ruder.
Hallo, kann ja sein das ich hier falsch liege, da ja noch kein anderer was dazu gesagt hat, aber wenn der FET Vgs 20 Volt hat, funktioniert er dann noch mit 24 Volt? Ansonsten ist die Pinbelegung korrekt? Schöne gRüße Thomas
Ich glaube Du hast das Ohm'sche Gesetz wiederlegt. Nein im Ernst. Eine der drei Messungen kann nicht stimmen: Strom Spannung Widerstand. Ich würde auf ein defektes Strommessgerät tippen. Miss doch mal den Strom durch den 24 Ohm Widerstand bei 48V OHNE den MOSFET. Wenn dann immer noch 600mA fließen, hast Du den Beweis. Ist das 48V-Netzteil ein Schaltnetzteil?
Michael O. schrieb:
> Ich würde auf ein defektes Strommessgerät tippen.
evtl. Batterie leer? :) Was bei mir in der Firma schon wegen
leeren/schwachen Batterien in Messgeräten für Paniken und Dramen
abgelaufen sind. :)))
Wer mißt mißt mist!! danke für den Tipp mit dem Messgerät. Jetzt hab ich auch meine 2A. Das Messgeträt werden ich dann mal überprüfen bzw. der Wertstoffsammlung übergeben. Danke an alle Gruß
Bitte melde dich an um einen Beitrag zu schreiben. Anmeldung ist kostenlos und dauert nur eine Minute.
Bestehender Account
Schon ein Account bei Google/GoogleMail? Keine Anmeldung erforderlich!
Mit Google-Account einloggen
Mit Google-Account einloggen
Noch kein Account? Hier anmelden.
