Hallo Miteinander Ich soll ein Backplane eines 19"-Baugruppenträgers entwerfen. Da es mein erstes ist hab ich halt ein paar Fragen: Gibt es eine Einheitsgröße für 19" Baugruppenträger (3HE) oder kocht da jeder Baugruppenträger-Hersteller (Schroff/Apro und keine Ahnung wen es sonst noch gibt) da sein eigenes Süppchen? Wenn ja wie sind die Maße der Außenkontur und die Befestigungslöcher? Ich habe bei Apra schon mal nachgefragt aber die Ansprechpartnerin hat mir keine genauen Maße mit Ausnahme des Lochabstandes (20,32mm = 0,8") für die Befestigungslöcher geben können. Wie dick muss denn das Backplane sein damit es a) mechanisch stabil genug ist b) genau eine Euro-Karte reinpasst (Hintergrund: Ich verbinde die Tochterkarten mit der Hauptplatine über abgewinkelte Stiftleisten und Buchsenleisten (von Samtec)) Ich möchte nicht, dass mir das jemand genau einpasst. Aber ein paar Hinweise wären ganz nett. Auf was sollte ich den unbedingt beim Baugruppenträgerkauf achten? Da gibts doch bestimmt auch Qualitätsunterschiede. EMV ist im Moment noch nicht so wichtig. Es ist erst ein Funktions-Prototyp. VG und schon mal ein Dankeschön an alle die mir bisschen weiterhelfen Martin
Für standardisierte Bussysteme gibt es auch fertige Backplanes, so z.B. für den steinalten VME-Bus, oder auch für die Industrial-PCI-Variante. Warum um alles in der Welt sollst Du so etwas selber entwickeln?
> Gibt es eine Einheitsgröße für 19" Baugruppenträger (3HE) oder kocht da jeder Baugruppenträger-Hersteller (Schroff/Apro und keine Ahnung wen es sonst noch gibt) da sein eigenes Süppchen? Gibt's da keine Norm????? > Wenn ja wie sind die Maße der Außenkontur und die Befestigungslöcher? Steht das nicht im Datenblatt des Racks? > Wie dick muss denn das Backplane sein damit es > a) mechanisch stabil genug ist zwischen 0,1 und 6mm je nach Anwendungszweck. > b) genau eine Euro-Karte reinpasst Racks für nur eine Karte? Hmmmm....
Hallo Rufus t. Firefly schrieb: > Für standardisierte Bussysteme gibt es auch fertige Backplanes, so z.B. > für den steinalten VME-Bus, oder auch für die Industrial-PCI-Variante. > > Warum um alles in der Welt sollst Du so etwas selber entwickeln? Danke. Da hab ich schon Bilder gesehen. Ganz schön viele Pins ;) In meinem Projekt habe ich eine CPU-Karte, eine Kom-, 4 SPI und 8 EA-Karten. Spannungsversorgung ist für alle Karte (Ausnahme CPU-Karte) 5V, 12V(bzw. 24V), 30V. Die CPU-Karte bekommt nur 3,3V. Auf der Backplane soll auch die Spannungsversorgung mit rauf. Deswegen soll ich sowas selber entwickeln. Leider. Bin sowieso gerade leicht überfordert. bensch schrieb: > Racks für nur eine Karte? Hmmmm.... Für die Länge einer Eurokarte (160mm). Es kommen natürlich mehr rein :) bensch schrieb: >> Wie dick muss denn das Backplane sein damit es >> a) mechanisch stabil genug ist > > zwischen 0,1 und 6mm je nach Anwendungszweck. Anwendungszweck wäre, ich möchte die Tochterkarten reinschieben und rausziehen können ohne dass ich Teile des Backplanes mit rausziehe. Umgebung wäre Labor. Also trocken und eher keine Vibrationen.
> Anwendungszweck wäre, ich möchte die Tochterkarten reinschieben und
rausziehen können ohne dass ich Teile des Backplanes mit rausziehe.
Umgebung wäre Labor. Also trocken und eher keine Vibrationen.
Wie sicher auch aus den Masszeichnungen der Hersteller zu entnehmen ist,
kann man entweder die Backplane selbst an den Profilen befestigen oder
die Steckerleisten. Im zweiten Fall ist die Dicke der BP wurscht.
Ich hab auch schon Backplanes gemacht. Das Wichtigste ist das Rastermass des Racks. Sind die Karten im 5mm Raster, oder allenfalls 5.08mm ? Dann sollte man auch debug pins vorsehen.
Wenn Du mit wenig Signalleitungen auskommst, dann nimm eine hiervon: http://new.schroff.de/catalogue/catalogue.do?act=showBookmark&favOid=00000004000307cf00030023&lang=de&catId=DE Diese Backplanes verwenden VG-Leisten mit entweder 64 oder 96 Kontakten, von denen je zwei bzw. drei an jedem Ende bereits mit breiten Stromversorgungsleiterbahnen verbunden sind, so daß 60 bzw. 90 frei nutzbare Leitungen übrigbleiben. Wie Du die belegst, bleibt Dir überlassen, nimm für Stromversorgung halt mehrere parallel. Pack die Stromversorgung nicht auf die Backplane, sondern entweder auf einen Einschub, der wie die anderen Karten auch auf die Backplane gesteckt wird, oder pack die Stromversorgung irgendwo daneben/dahinter. Eine Eigenentwicklung halte ich hier für wirklich wenig sinnvoll.
Hi Danke für das gute Feedback @ Plapperer: Der Lochabstand der Gewindeschiene ist 20,32mm =4*5,08mm. Also wird wohl das ganze Rack ein 5,08mm-Raster haben. Eine TE ist ja auch 5,08mm. Was genau meinst Du mit Debug-Pins? @ Rufus: Leider kann die die Platine mit den durchverbundenen Leitungen nicht verwenden. Der grund wäre: Ich habe 8 EA-Karten. Die müssen austauschbar sein. D.h. Karte 1 muss auf Steckplatz 1 oder Steckplatz 3 gesteckt werden. Ich hab mir das bisher so gedacht: Die ersten 4 Pins (jede EA-Karte bedient 4 Ein- oder Ausgänge des Controllers auf der CPU-Platine) sind die Signale von/zur CPU. Danach kommt Masse und danach noch die Spannungsversorgung. Es ändern sich also von Slot zu Slot 4 Signale. Ich habe da aber schon die nicht verbundenen Backplanes gesehen. Die wär es fast. Sie hat 21 Slots. Meine Relais-Karte benötigt 5 TE. Deswegen dürfte ich für die EA-Karten nur 2 Slot's verwenden. Ein Slot für die CPU. Je einen Slot für die 4 SPI-Karten --> 21 Slots Und leider noch keine Spannungsversorgung. Meine neue Frage: Kann man bei den 19"-Racks auch hinter das Backplane was reinbauen? Wenn ja wie wird das dann befestigt? VG Martin
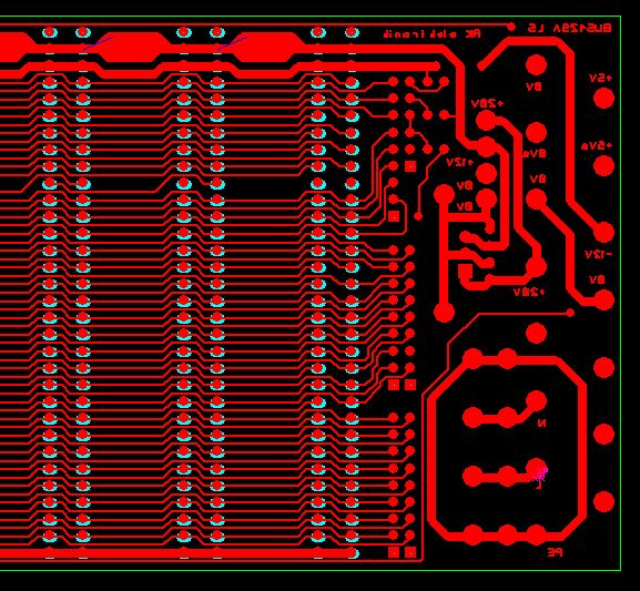
Martin R. schrieb: > Kann man bei den 19"-Racks auch hinter das Backplane was reinbauen? > Wenn ja wie wird das dann befestigt? Am einfachsten und billigsten ist es, du siehst Stecker nach DIN 41612 vor, z.B. C64 (2 x 32 Pin). Dafür gibt es für praktisch jede Idee auch eine vorgefertigte Lösung, z.B. auch dafür, gleichzeitig Euro-Karten oder Kabelstecker "nach hinten" anzuschliessen. Es gibt tausende von Teilen, was du brauchst ist ein Katalog z.B. von Schroff, da sind alle Masse drin. Das Bild ist ein Teil einer solchen Rückwand, mit extra Steckplatz (rechts) für das Netzteil. Gruss Reinhard
Hallo Vielen Dank allen Antwortenden :) Heute ist auch ein Schroff-Katalog gekommen. Da werde ich alle anderen Maße bestimmt auch noch finden Jetzt zur Lösung meines "Problems" Ich nehme eine unverbundene Universal-Busplatine mit 21 Slots (4 TE-Raster). Auf dieser Karte kann ich dann DIN-41612-Stecker einlöten. Und jetzt zur Lösung mit dem 4-TE-Raster: a) Ich ändere die Anforderungen an die Relais und verbaue niedrigere. (Somit halte ich das 4TE-Raster ein.) b) ich sage zum Kunden: Der 2. und 4. Steckplatz sind Dummies. Steckplatz 1 und 3 sind für Relais-Karten. Die Stromversorgung kann ich dann auf einer eigenen Karte machen. JUHUU Problem gelöst. VG und Dankschee Martin
> Jetzt zur Lösung meines "Problems"
Ich nehme eine unverbundene Universal-Busplatine mit 21 Slots (4
TE-Raster). Auf dieser Karte kann ich dann DIN-41612-Stecker einlöten.
Wozu soll eine unverbundene Universal-Busplatine gut sein? Schau erstmal
in den Katalog.
Martin R. schrieb: > b) ich sage zum Kunden: Der 2. und 4. Steckplatz sind Dummies. > Steckplatz 1 und 3 sind für Relais-Karten. c) nicht lang reden, Stecker weglassen, Schienen weglassen und an die Relaiskarten 8TE-Frontplatten anschrauben. Gruss Reinhard
bensch schrieb: > Wozu soll eine unverbundene Universal-Busplatine gut sein? Schau erstmal > in den Katalog. Ich benötige nur ein paar Leitungen durchverbunden (Spannungsversorgung). Dann benötige ich noch jeweils 4 Leitungen (immer von den gleichen Pins der EA-Slots) zu dem Controller-Slot. Somit geht eine 1:1-Durchverbundene Platine nicht. @Reinhard: Jup. Ich werde die Führungsleisten und die Stecker einfach weglassen. Der Kunde hat halt eine kleine Lücke wenn er auf den 2 Slots eine andere Karte steckt. Muss er erst mal damit leben oder eine Blende hinschrauben. Eine kurze Frage noch: Hat jemand eine Target3001-Lib mit den DIN41612-Steckern Bauform C? VG Martin
Bitte melde dich an um einen Beitrag zu schreiben. Anmeldung ist kostenlos und dauert nur eine Minute.
Bestehender Account
Schon ein Account bei Google/GoogleMail? Keine Anmeldung erforderlich!
Mit Google-Account einloggen
Mit Google-Account einloggen
Noch kein Account? Hier anmelden.
