Also ich muß jezt nen Relais mit dem AVR ansteuern, bin aber verwirrt was den da nun wie angeschlossen werden muß, hab shcon mehrere Websites durchgelsen aber ich steig da nicht so ganz durch. Wie muß ich die Diode bemessen und kommt die einfach parraleel zur Spule, eben da wo + dranne ist auch der + der Diode? Oder umgedreht? Und wann braucht man nen RC-Glied und wie bestimme ich das? Folgendes Relais würde ich gerne anteuern: http://www.reichelt.de/?ARTIKEL=FIN%2036.11%205V
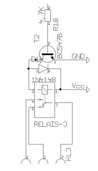
Die Diode kommt parallel zur Spule des Relais, der Minuspol der Diode kommt an die Versorgungsspannung. Welche Diode du nimmst, ist relativ schnuppe, eine 1N4148 oder auch ne 1N4001 tut gut. Bei deinem Relais mußt du allerdings noch ne kleine Treiberstufe zwischen AVR und Relais schalten, da der Spulenwiderstand 70 Ohm beträgt und somit 70mA fließen würden. Treiberstufe: Widerstand 10k von AVR zu Basis z. B. eines BC549, Emitter an Masse, Kollektor an Relais. Thorsten
Supie, danke für die hilfreichen Antworten. Da werd ich meine Platine nochmal überarbeiten müssen, aber besser früh als zu spät den Fehler bemerken :)
das trifft sich ja super, habe mir gerade die selbe Frage gestellt. (Will ne fernsteuerbare Steckdose bauen). Die Dioden sind doch dafuer da, um beim ausschalten die nach "u = L*(di/dt) = etwa unendlich" entstehende Spannung abzuleiten. Was passier wenn ich das nicht mache? Geht der AVR dann zwangsweise kaputt? Nun hab ich das leider bei meiner letzten Reicheltbestellung nicht bedacht und keine 1N4001 mitbestellt. Hab hier nicht so ein paar 08/15 Dioden bis 100mA rumliegen, davon aber reichlich. Tun's die auch? Soll ich einfach zwei parallel schalten? Das laesst sich so schlecht berechnen und nen ganzen AVR sollte ich zu Testzwecken auch nicht riskieren. TIM
Hi Es kann von nichts bis AVR lernt das fliegen alles passieren. Eine normale 100mA 1N4148 reicht völlig wenn du nicht gerade einen Schütz für Ströme im kA betreibst. Matthias
son avr macht zuweilen recht unerklärliche sachen ohne die schutzbeschaltungen, man sollte auch auf die bei den relaisschaltvorgängen entstehenden abreisfunken achten, entweder diese funken verhindern oder das relais nicht in der nähe des MC's betreiben.
Die Diode muß den gleichen Strom abkönnen wie durch die Spule bei Betrieb fließt. Beispiel: Vcc 5V Relais 100 Ohm Spulenwiderstand -> 5V/100 Ohm = 50mA
Hi muß sie eigentlich nicht dauerhaft können. Ihre Impulsbelastbarkeit muß aber über dem normalen Spulenstrom liegen. Matthias
und wie ist es mit den kontakten selber? also die beiden verbindungskontakte? müssen/sollten die auch irgendwie gesichert werden? oder reicht vcc und gnd von der relaisspule selber aus?
Hi je nach zu schaltender Last. Ein Snubber (->Forumsuche) kann aber eigentlich nie schaden. Matthias
Bitte melde dich an um einen Beitrag zu schreiben. Anmeldung ist kostenlos und dauert nur eine Minute.
Bestehender Account
Schon ein Account bei Google/GoogleMail? Keine Anmeldung erforderlich!
Mit Google-Account einloggen
Mit Google-Account einloggen
Noch kein Account? Hier anmelden.
