Hallo zusammen, habe ganz vergessen zu erwähnen, dass in meinem 'ganz besonderen Lauflicht' auch die Möglichkeit besteht, dass ein Kabel zum Leuchtelement einen Kurzschluss bekommen kann. Dabei sollte der Strom auf sagen wir mal maximal 3 Ampere begrenzt werden. Nun könnte ich einen entsprechenden Widerstand einbauen, aber das würde mir dann doch zu viel Leistung kosten. Es soll ja auch automatisch zurücksetzende Sicherungen geben, die automatisch wieder leitend werden, sobald der Kurzschluss beseitigt ist. Wie heissen diese Bauelemente noch mal ? Vielen Dank Karl
k/a.. aber wieso misst du den strom nicht und sagst, wenn I = 3 begrenzt du ihn?? villeicht meinst du sowas, wie varistoren aber die ale Kurtzschluss unterbrechung k/a, wie das gehen soll, da das Bauteil ja irgendwoher wissen muss, ob der KS aufgehoben ist oder nicht, darum muss er zumindest kurtz den Strom wieder einschalten
Hi such mal bei Reichelt nach Polyswitch. Das sollte das sein was du suchst. Matthias
Hallo Matthias, genau die Polyswitches meinte ist. Ich kam nur nicht mehr auf den Namen. Habe mir gerade bei Reichelt den "PFRA 135" ausgesucht. Laut Datenblatt löst er bei 2,7 Ampere aus. Aber ich werde nicht ganz schlau aus der Angabe " max. 40A-30V, 7,3s " Insbesondere das "7,3s". Ist das die Auslösezeit oder die Zeit, die man nach dem Kurzschluss warten muss, bis das Ding sich regeneriert hat? Danke nochmals Karl
Hi das ist die Zeit die die Sicherung bei Itrip benötigt um auszulösen. Und es dürfen halt maximal 40A durch die Sicherung fließen. Dann lößt sie natürlich schneller aus. Da wird AFAIK irgend ein thermischer Effekt genutzt. Matthias
Die Batterien bringen locker 200 Ampere im Kurzschlussfalle. Bis die automatische Sicherung ausgelöst hat, sind dann wahrscheinlich die Transistoren durch. Aber was mir gerade noch einfällt: Im MOS-FET-Thread hattest du etwas von einer Sättigungsstromstärke genannt. Wie sähe es aus, wenn man ein Bauteil mit einer Sättigungsstromstärke von sagen wir mal 2-3 Ampere dazwischen schaltet ? Oder gleich einen Transistor nimmt, der ab diesen 2-3 Ampere Feierabend macht? Ist natürlich ein Heidenaufwand, alle möglichen Transistor-Datenblätter nach dem Sättigungsstrom zu durchforsten. Weisst du zufällig einen ?
Hi das kommt auf die Spannung am Gate an. Kann man schön in den Kennlinienfeldern (Uds vs. Ids) im Datenblatt ablesen. Da wo die Kennlinie wagrecht wird ist der Transistor in der Sättigung. Matthias
hallo nimm z. B. den BTS 426, ist praktisch unkaputtbar
Hallo Peter, Danke für deinen wertvollen Hinweis. Bei Conrad habe ich nichts gefunden,bei Reichelt nur so ähnlich lautende wie z.B. BTS 436 oder BTS 462 L2. Der erste ist ein Leistungsschalter und der zweite ein 5-Poliger Transistor, der laut Datenblatt tatsächlich kurzschlussfest ist. Soweit ich das im Datenblatt erkennen kann, hat er wirklich eine gewissen Intelligenz eingebaut, so dass er kurzschlussfest ist. Ich nehme an du meinst den BTS 462 LE? VIele Grüsse Karl
kannst du nicht einfach verhindern, dass der kurzschluß überhaupt entsteht???
Hallo Anfänger, auf die Frage habe ich gewartet:-) Nein, das geht leider nicht. Da spielen noch andere Faktoren eine Rolle, die ich nicht kontrollieren kann. Viele Grüsse Karl
da hilft nur eins, Datenblätter durchwühlen ! es ist sicher ein passender dabei http://www.infineon.com/cgi/ecrm.dll/ecrm/scripts/prod_cat.jsp?oid=-8171 habe letztens eine Schaltung realisiert, die 21 A dauernd durchschaltet, und bei 23A nach 5 min (termisch) abschaltet dafür musst du den Transistor klein dimensionieren und durch Anpassen des Kühlkörpers schauen, dass du die Abschalttemperatur bei Überlast erreichst
Also ich weiß nicht genau wie deine Schaltung aussieht, aber in meinem regelbaren selbstgebautem Netzteil ist es so gelöst: In Reihe des Strompfades ist ein Drahwiderstand (R=0,7 Ohm) eingebaut, die Spannung die an ihm abfällt ist die Basisspannung eines NPN-Transistors. Wird der Strom größer als 1A, so verhindert der NPN-Transistor größere Ströme, in dem er durchschaltet und im Regelkreis des Netzteils eingreift. Die Folge ist, das die Ausgangsspannung des Netzteils kleiner wird und damit der Strom auf 1A begrenzt wird. Wird der Strom wieder kleiner, verringert sich die Basisspannung des Transistors und die Ausgangsspannung wird zurück geregelt. Natürlich muss der Drahtwiderstand sehr genau sein und die entsprechende Leistung dauerhaft in Wäre umsetzen können. Ich habe einen Konstantan draht genommen und ihn mit einer Messbrücke abgeglichen. Ich denke die Strombegrenzung lässt sich auch bei dir verwenden. Gruß, Dominik P.S. Falls gewünscht mach ich mal nen genauen Schaltplan...
@Dominik geht leider nicht, weil Glühbirnen einen niedrigen Kaltwiderstand haben und beim Einschalten einen wesentlich höheren Strom ziehen man müsste die Strombegrenzung beim Einschalten auf einen höheren Wert festlegen (wie hoch, wie lange?) es ist einfacher das dem Transistor zu überlassen, die angesprochenen High Side Schalter (Vorteil bei 12V KFZ Verdrahtung) haben eine Maximalstrombegrenzung und eine funktionierende thermische Abschaltung bei Überlast Peter
Nur mal so theoretisch (kam mir halt beim Lesen des Thread in den Sinn): Wäre es nicht möglich, die Spannung über der Glühlampe zu messen. Sobald dann die Spannung trotz eingeschalteten Transistors geringer ist, als wenn es bei einer funktionstüchtige Verbindung zur Lampe der Fall wäre, dann läge doch eigentlich ein Kurzschluß vor. Wie das jetzt schaltungstechnisch aussieht, und ob das überhaupt funktioniert, kann ich jetzt nicht sagen. War so ein Gedanke... Es gibt auch MOSFET mit einem eingebauten Shunt bzw. einem Abgriff am Kanal oder so. Dort kann man eine dem Strom proportionale Spannung abgreifen. In diesem Fall käme dann wieder das Problem mit dem Anlaufstrom und der Zeit auf. MOSFET mit integrierter Kurzschlußsicherung sind da wohl schon die beste Lösung.
Hi, ich hatte mal sowas ähnliches gemacht. Buz10 als Low_Side Switch, und die Spannung darüber als Auslösekriterium genommen. Evtl. ein Germanium-Transistor(je nach Laststrom) und eine R-C-Kombination im Eingang um den Einschaltstromstoß zu unterdrücken. Soweit ich mich erinnern kann hatte ich damit ein FF gesetzt, welches den Buz ausschaltete. Rücksetzen mit Taster. guude Thomas
Also wenn ein AVR mit ADC's verwendet wird, dann kann man doch sicherlich eine Drahtbrücke (dank an: Dominik) einbauen, die abfallende Spannung evtl. mit nem OVP verstärken, auf den adc vom AVR bringen und so kann man sogar software-mäßig die Sacha genau im auge Behalten, spitzen in den Speicher des uC schreiben, eine kurze draufschaltung mit dem uC vornehmen und schnell messen...und und und... Wenn der Schaltungaufwand evtl. zu groß ist für OVP's einzusetzen würde mit sicherheit schon ein Spannungabriff an der Drahtbrücke genügen um auf den ADC eingang zu gehen. MFG kinglazee
Das ist interessant... Erkläre mal genauer (mit Schaltplan und Software)
Ich werde sofort etwas entwerfen, kleinere Feinheiten könnte man dann noch zusammen durchgehen, wie z.B. mit welchen Werten ich auf den ADC Eingang des uC gehen kann, in welchem Bereich die Eingangsspannung sein soll um das komplette Spektrum des ADC zu nutzen. bis gleich...MFG kinglazee @...HanneS...: P.S. Bei Bedarf kannst du dich auch hier melden: ICQ: 129322221 oder über MSN: lazee85@hotmail.com oder AIM: kingl4z3e
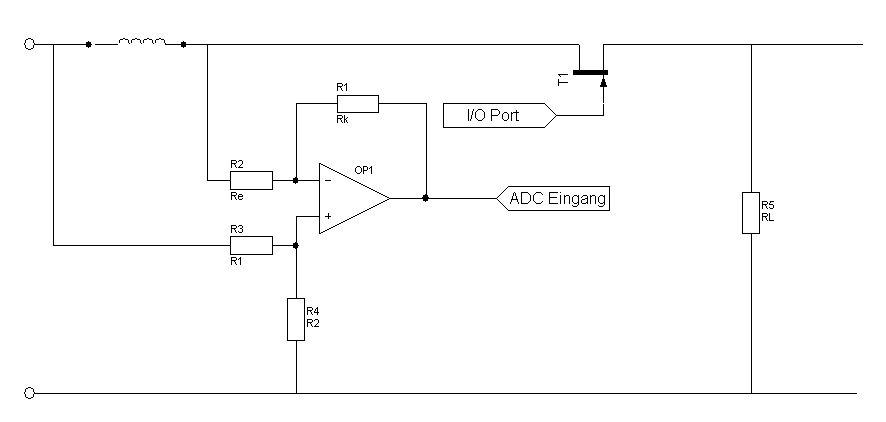
Also ich habe hier mal ein kleiner Plan aufgesetzt, es soll nur ein Technologieschema sein, die Werte müssten eben noch alles ausgerechnet werden. Falls die Funktionsweise nicht klar sein sollte, gebe ich gerne eine Erklärung dazu ab. MFG kinglazee
Und das funktioniert? (in der Praxis, mit 8 oder mehr Lampen, denn es geht ja immernoch um ein Lauflicht)
Hallo Techniker,
Das mit der Elektronischen Strombegrenzung ist ja OK.
Aber:: !!
Die Aufgabe einer Sicherung ist eigentlich die Leitung vor Überhitzung
und somit Brand zu schützen.
Eine elektronische Sicherung (Halbleiter) ist dafür meiner Meinung nach
nicht geeignet.
Durch äussere und innere Einflüsse (Alterung, Kristallisierung,
Arbeitspunktveränderung durch Überspannung usw.) kann der Halbleiter
durchbrechen und ist somit nicht mehr kontrollierbar ("Negative
Sicherung").
Eine Schmelzsicherung oder auch Polyswitch bringt hier Sicherheit.
M f G Kurt
Polyswitch bringt hier keine VDE Sichere Verbindung. Schau dir mal das an: http://www.reichelt.de/inhalt.html?SID=10QYCp4tS4AQoAAGPWWFw199a053abf179543149b20ed546897d3;ACTION=7;LASTACTION=6;SORT=artikel.artnr;GRUPPE=C48;WG=0;SUCHE=polyswitch;ARTIKEL=PFRA%2520250;START=0;END=16;FOLDER=C400;FILE=PFRA%2523SCH.pdf;STATIC=0;FC=670;PROVID=0;TITEL=0;DOWNLOADTYP=1;DATASHEETAUTO= Auf Seite 2 von 5 in der Tabelle: Bezeichnung Umax Imax PFRA.250.X 30 40 Zitat: Autor: Karl Römer - Karl-Alfred_Roemer(at)gmx.de Datum: 03.11.2004 17:46 Die Batterien bringen locker 200 Ampere im Kurzschlussfalle. --- Also ich würde eine solche Sicherung nicht benutzen. Außerdem haben diese Polyswitch's einen sehr hohen Widerstand für eine Sicherung, somit würde die Strommessung nicht mehr genau bleiben. Eine Sicherung (Schmelzsicherung)dient in normalem Falle immer dem LeiTungsschutz! Die von mir vorgeschlagene Überwachung dient der Regelung und erkennung von Problemen. Da der uC die Werte erfasst kann dementsprechend über die Software reagiert werden. Ich würde die Absicherung wie folgt vornehmen: Spannungsversorgung---Feinsicherung---uC Überwachung---LAST MFG kinglazee
mir ist gerade noch etwas eingefallen: Man könnte mit Hilfe der Stromüberwachung genau auswerten bei welcher Leuchtenden Lampe der Kurzschluss bzw. der Strom drastisch ansteigt und dementsprechend eine auswertung über eine LED ausgeben, oder als BCD Code mit 4 LED's. So kann sofort abgelesen werden welcher Strang einen Def. hat. MFG kinglazee
Hallo kinglazee, danke für die Info. Es fällt auf dass alle Typen 40A Max haben. Was passiert bei Accuversorgung im Kurzschlussfall? Nimmt nur die "Sicherung" Schaden oder entsteht ein gefährlicher Zustand? M f G Kurt
Es könnte sein dass der Akkumulator schaden nimmt, der Polyswitch könnte bei einem Strom von über 40A nicht mehr sicher abschalten. Der Akkumulator bringt laut Aussage von Karl Römer 200A. Somit ist es eigentlich schon vorprogrammiert dass der Polyswitch nicht mehr abschalten kann. Deswegen sollte man eine Selektive Absicherung mit einer Feinsicherung von 3A vornehmen. (Die Feinsicherung löst bei 3A nicht sofort aus, so kann der uC vorher reagieren und den Kreis abschalten und sofort analysieren in welchem Strang der Fehler sich befindet. s. Datenblatt) --- Autor: ...HanneS... - hannes.lux(at)gmx.de Datum: 26.12.2004 21:55 Und das funktioniert? (in der Praxis, mit 8 oder mehr Lampen, denn es geht ja immernoch um ein Lauflicht) --- Die elektronische Überwachung solltest du für den kompletten Kreis benutzen. Für die berechnung der von mir gezeichneten Schaltung bräuchte ich noch einige Werte: Wieviel Lampen sind denn max. gleichzeitig angesteuert? Wieviel Leistung hat jede? Wie hoch ist die genaue Spannung? Ist sie Stabilisiert? MFG kinglazee
Bitte melde dich an um einen Beitrag zu schreiben. Anmeldung ist kostenlos und dauert nur eine Minute.
Bestehender Account
Schon ein Account bei Google/GoogleMail? Keine Anmeldung erforderlich!
Mit Google-Account einloggen
Mit Google-Account einloggen
Noch kein Account? Hier anmelden.
