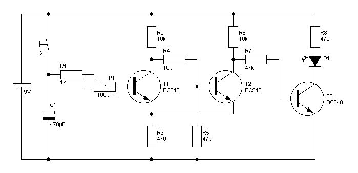
Hi Wie muss ich die Schaltung (im Anhang) umbauen dass sie mit 4,5 Volt funktioniert. Wie muss ich die Widerstände neu berechnen? mfg Jan
Eigentlich nur den Vorwiderstand von der LED auf z.B. 180 Ohm. Ich würde, unabhängig von der Spannung an der Basis des linken Transistors noch 470k oder 1Meg nach GND spendieren.
Na gut, R6 und R7 könnte man auch noch halbieren. Wenn du BC548C nimmst, ist das aber nicht nötig. 100 Ohm in Reihe zum Taster schont dessen Kontakte.
Die Zeitkonstante ändert sich aber da der Kondensator sich jetzt schneller auf die Schwellenspannung entlädt. Also ggf. einen größeren Kondensator.
Udo R. S. schrieb: > Die Zeitkonstante ändert sich aber da der Kondensator sich jetzt > schneller auf die Schwellenspannung entlädt. > Also ggf. einen größeren Kondensator. > Ich hab's mal simuliert: ja, sie wird länger, aber das ist nur deutlich (aber < Faktor 2) bei kleinem P1. Bei größeren Werten geht das fast in der Toleranz des Potis unter. Und in der des Kondensators schon lange.
Sorry ich war ja auch blöd, dadurch daß sich die Widerstände an dem ersten Transiator nicht ändern geht ja auch der Basisstrom runter.
Hi okay. Hat jemand vielleicht eine schmitt trigger schaltung die mit 4,5 volt läuft dann könnte man sie so wie im bild umbauen. Hab zwar schon bei google geschaut aber nichts brauchbares gefunden. mfg Jan
Ja, das ist doch wieder ein Fall
für unseren allseits geliebten
NE555
http://www.elektronik-kompendium.de/sites/slt/0310121.htm
Jan K. schrieb: > Hi > > okay. Hat jemand vielleicht eine schmitt trigger schaltung die mit 4,5 > volt läuft dann könnte man sie so wie im bild umbauen. Hab zwar schon > bei google geschaut aber nichts brauchbares gefunden. Wie soll ich das verstehen? Deine Schaltung geht doch bei 4.5V! Mit ev. geringen Anpassungen, wie ich oben schon anmerkte. Du kannst auch eine 74HC14 nehmen - oder, ganz klein, einen 74HC1G14. Das Poti schaltest du dann parallel zum C1 mit dem 1k Vorwiderstand. Am Ausgang die LED mit Vorwiderstand. Fertig. Drei, vier Rs, ein C, eine LED und einen winzigen fünfbeinigen IC. Ganymed schrieb: > Ja, das ist doch wieder ein Fall > für unseren allseits geliebten > > NE555 Komisch - ich mach seit mehr als 40 Jahren Elektronik und habe in der Zeit noch keinen in einer Schaltung verbaut ... Was hab ich nur falsch gemacht? :-) Geht aber natürlich auch!
HildeK schrieb: >> NE555 > > > > Komisch - ich mach seit mehr als 40 Jahren Elektronik und habe in der > > Zeit noch keinen in einer Schaltung verbaut ... Was hab ich nur falsch > > gemacht? :-) > Nun, verpaßt hast Du da sicher nix. Aber für einfache Zeitschaltungen, Taktgeber, etc: Durchaus brauchbar der ne555/7555 > Geht aber natürlich auch! Klar, geht auch als STR. Aber der eingebaute FF stört da gelegentlich .-)
Hi Ich hab meinen Technik Lehrer gefragt und der meinte, dass es auf 9 volt kein problem wäre. Ich hab aber noch eine Frage. Kann ich ein 12 Volt relai für die Led und den Widerstand einsetzen? Schaltet das relai dann durch? mfg Jan
Gegenfragen: Warum steht auf einem 12V Relais 12V drauf? Warum gibts auch 5V Relais?
Udo R. S. schrieb: > Gegenfragen: > Warum steht auf einem 12V Relais 12V drauf? > Warum gibts auch 5V Relais? Das erweitern wir auf: Warum gibt es 9V Relais? Etc.
Hi Ich hab aber schon das 12 Volt relai deshalb wollt ich fragen ob das geht. mfg Jan
Der arme Taster (Hinweis: Wie groß ist der Innenwiderstand Deiner Spannungsquelle?) 'Nen SMD-Taster solltest Du dafür Nicht nehmen. Wenn es sich aber um einen "klassischen Treppenhaus-Lichttaster " handelt vergiss' den Einwurf :-)
Jan K. schrieb: > Hi > > Ich hab aber schon das 12 Volt relai deshalb wollt ich fragen ob das > geht. Nimm eine 9V-Batterie und hänge das Relais dran. Schaltet es sicher? Wenn ja, dann kannst du es für den Versuch verwenden. Meistens geht das sogar. Verkaufen kann man die Schaltung so nicht. Wenn du in der Versorgung deiner Schaltung so variabel bist (erst 9V nicht, sondern 4.5V, jetzt doch 9V), dann gehe doch auf 12V oder auf 3*4.5V = 13.5V. Da geht das Relais auf jeden Fall und deine Schaltung auch. Stefan Wimmer schrieb: > Der arme Taster (Hinweis: Wie groß ist der Innenwiderstand Deiner > Spannungsquelle?) 'Nen SMD-Taster solltest Du dafür Nicht nehmen. Ich habe ihm schon ganz oben empfohlen, zum Taster 100 Ohm in Reihe zu schalten.
Nachtrag: Nicht jedes Relais wird gehen. Z.B. bei einem KFZ-Relais fürchte ich den Tod des Transistors. Es sollte schon einen Spulenwiderstand von einigen hundert Ohm haben.
Bitte melde dich an um einen Beitrag zu schreiben. Anmeldung ist kostenlos und dauert nur eine Minute.
Bestehender Account
Schon ein Account bei Google/GoogleMail? Keine Anmeldung erforderlich!
Mit Google-Account einloggen
Mit Google-Account einloggen
Noch kein Account? Hier anmelden.
