hallo zusammen. ich bin noch so ziemlich nen anfänger im gebiet der elektronik. hab da mal ne kurze frage. kann mir jemannd sagen, wie ich am besten und einfachsten eien dimmer für die autoinnenraumbeleuchtung baue?? sie sollte bei türöffnen langsam hochdimmen, beim schliessen runterdimmen. ich hoffe hier hat irgend jemannd ne idee und kann es mir so erklären, das selbst dummies drauskommen. Vielen Dank!!!
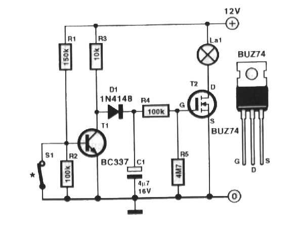
Hi, wenn du auf das "Hochdimmen" verzichten kannst, könntest du eine Schaltung ohne µC machen z.b. mit einem FET. Im Anhang mal eine Beispielschaltung die ich mal in irgendeiner Zeitschrift gesehen hatte. Gruß Dennis
und wenn du in reihe zu D1 noch einen widerstasnd reinbaust, dimmt er auch hoch
Jungs, vielen dank!! Ihr seit der Hammer! Werde ein feedback geben, obs funktioniert hat. Grüsse aus der Schweiz!
...denk aber auch an die Verlustleistung vom FET, solange er dimmt...
Bitte melde dich an um einen Beitrag zu schreiben. Anmeldung ist kostenlos und dauert nur eine Minute.
Bestehender Account
Schon ein Account bei Google/GoogleMail? Keine Anmeldung erforderlich!
Mit Google-Account einloggen
Mit Google-Account einloggen
Noch kein Account? Hier anmelden.
