Hallo, ich bastel gerade ein Platinenbelichter (Scanner+Gesichstbräuner). Jetzt will ich dem Ding ein eigenen Timer schenken und aus Lernzwecken soll dieses mit einem Atmega8 passieren. (Ausserdem Sekundentimer gibts kaum bis garnicht). Das Board steht schon zu 99% Also LCD, Taster, LED, ISP sind schon alle fertig (Programm steht sogar auch schon zum Teil). Was mir noch fehlt ist das schalten der 4-6 Röhren mit dem ATmega8. 5Volt Relais scheint es keine zu geben oder ich bin zu blöd bei Reichelt zu suchen :-)) Arbeitskollega meint das die 6V Relais auch bei 5V schalten, ist das so ? Und denn soll eine Diode in Speerichtung an das Relai (5V Seite g) aber was für eine Diode? Oder gibt es dort eine bessere Lösung ? Und wie macht man bei Eagle Leiterbahnen dicker ? damit ich auch 230V Anschluss dort realisieren kann. Wäre für Hilfe echt dankbar, denn kann ich endlich mein erster µC mal komplett abschliessen :-) mfg. mR_vAiN
die 6v relais von reichelt gehen problemlos, diode 4148 in sperrrichtung. eagle leiterbahnen breiter mit width oben in der leiste wenn du das wire tool aktiviert hast.
Leiterbahnen müssen nicht wegen der Spannung sondern wegen dem Strom verstärkt werden. Michael
vergiss nicht, das du du die relais nur über transistor steuern kannst da die zu viel strom ziehen!
Über Transsistor steuern ?!!? Bahnhof umsteigen Kofferklauen ?
Also nicht direkt an den µC klemmen ?
quasi:
=======
PBx -----O-------. L1 (230Volt)
| | |
| _|_ \ |
Diode |___|------\
| | \
| | |
GND -----o-------' |
So hab ich mir das eigentlich vorgestellt. Nicht gut ??
Nimm mal den Widerstand der Spule und rechne dir mal den Strom aus. AVR Goodbye ! Den Strom schafft er nicht! Mfg Sascha
Kleiner Hinweis noch. Es wurde schon erwähnt, dass man Leiterbahnen nicht wegen der Spannung breiter machen muss. Richtig, was aber unbedingt breiter sein sollte, ist der ABSTAND!! Generell kann es aber nie schaden, Leiterbahnen breiter als 0,3 mm zu machen, wenn dafür Platz ist... Achja, bevor du fragst :) Der BC 547 dürfte für so ziemlich jedes Kleinleistungsrelais geeignet sein. Rechne einfach mal mit dem Spulenwiderstand den nötigen Strom aus, wie schon von Sascha empfohlen.
Spulenwiderstand des Relais anschauen, bei Kleinrelais geht das von etwa 60R bis 200R für 5V. Bei 60R wären das etwa 80mA, zuviel für einen Pin. Kannst aber mehrere Parallelschalten (falls noch übrig), müssen dann aber in der Software auch wirklich gleichzeitig geschaltet werden, sollten also in einem Port liegen. Die übliche Variante, wie schon gesagt, einen Transistor dazwischenschalten.
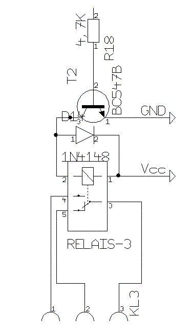
bei denen, die ich verwende (innenwiderstand 55ohm) würdest du den avr mit ca 90mA frittieren. ist knapp das doppelte der max ratings funktionierende schaltung mit transistor im anhang
Hi, eine andere Moeglichkeit waere die 230V AC aufzutrennen und schaltbar mit einem Solid State Relay zumachen. Diese Relay's haben ein Logic Eingang zum schalten. Die Solid State Relay's gibt es von Sharp. Diese gibt es mit/ohne Nulldurchgangerkennung und verschiedenen Leistungen. Die Solid State Relay's kann man über Reichelt beziehen. Mfg Dirk
Da es noch keiner geschrieben hat. Der Abstand der 230V AC Leitebahnen zu allen anderen, sollte 6mm haben. Mfg Sascha
Bei Reichelt gibt es sehr wohl 5V Relais BestellNr Fin 36.11 5V mit 70 Ohm Widerstand. Diese Dinger tuen unter anderem auch in meinem Belichter ihren Dienst und sind einigermaßen klein (Schaltleistung 2500VA Gruß Franz
Also, ich will ja nicht die Spaßbremse sein (bin ja selber nicht besser, wie alle wissen) Ich würd# die Finger von den 230 lassen, wenn noch nicht mal klar ist, wie man ein Relais ansteuert... (Wirklich nicht böse gemeint) Ich habe auch eine Alternative. Ich habe mir meinen Belichter auch selbst gebaut und betreibe die 3Röhren mit 12Volt und habe mir entsprechende Transvertermoduln Bei C (würg) bestellt. Die sind direkt fürdie 11Watt-Röhren konstruiert. zieht 1.2Ampere bei 12V(alle3). Aber Gut, muss ja jeder selber wissen. Nicht vergessen: immer eine Hand in die Hosentasche oder auf den Rücken bei 230V! trotzdem viele Grüße AxelR.
Ich nehm immer den ULN2803 als externen Treiberbaustein. Schafft 8 Relais mit bis zu 50 V und 500 mA, kann direkt an den uC angeschlossen werden und kostet bei Reichelt nur 0,40 EUR. Beispielschaltung mit PIC gibts hier (nicht von mir): http://www.digital-bahn.de/sdekoder/relais8.htm
Hi mR_vAiN,
ich habe auch vor kurzem einen Timer für meinen
Gesichtsbräunerimscannergehäuse Belichter ;) fertiggestellt.
Muss ich "nur" noch ins Scannergehäuse einbauen.
Ich habe folgendes verwendet:
- mega8 (interner R/C Takt, 8MHz)
- 4-stellige 7-Segment Anzeige (multiplex)
- Drehgeber mit Taster
- 5 V Relais von Reichelt (Finder irgendwas)
Folgende Funktionen hab ich realisiert:
- über Drehgeber Zeit einstellen
- bei Tastendruck -> start (UV-Röhren ein)
- bei Tastendruck während Countdown -> stop
(UV-Röhren aus)
- bei längerem Tastendruck (2 Sekunden,
nur möglich wenn kein Countdown läuft)
wird die aktuelle Zeit ins EEPROM geschrieben
und beim nächsten Einschalten direkt eingestellt
Mit einem LCD hätte man das mit einem tiny26 auch machen können (wollte
ich am Anfang machen) aber die rote 7-Seg Anzeige mit ca. 13mm Höhe kann
man besser ablesen.
Viele Grüße,
Nanobot
Hm..also ich will euch jetzt ja nicht den Spass verderben, aber ihr wollt doch nicht mit einem Relais eine fette Induktivitaet schalten oder? Das geht nicht lange gut und das Relais klebt dann zusammen. Olaf
BTW: mein Belichter läuft mit einem 2313. 4xLED's multiplex. 2 Taster. 1.taster drücken, Gerät einschalten ->2.40min Countdown 2.taster drücken, Gerät einschalten ->4.10min Countdown Start mit jweils dem 2.Taster, abbruch mit dem ersten. der erste Taster dient auch zum Einsprung ins Menue das waren so zwei zeiten, die öfters mal brauchte. Mit den tasten lassen sich im laufenden Betrieb beliebeige Zeiten programmieren, die beim Neustart des Gerätes automatisch angefahren werden, wenn man keine Taste beim Einschalten gedrückt hält. Wenn er fertig ist, piept es dreimal. So gehts bei mir, ein LCD für diesen Zweck zu verwenden,erschien mir überzogen, zumal die Dinger damals auch noch sauteuer waren. allerdings habe ich keinen Flachb(r)ettscanner verwendet, sondern brav aus Sperrholz selber was gebaut. Auch die Scanner waren damals noch sehr teuer. Damals hat man noch Handscanner benutzt! Aber zum schalten habe ich auch ein simples Relais verwendet, allerdings einen kleinen 12V-Typ. Gruß Axel
Ich schalte meinen Gesichtsbräuner (4x15W) mit nem Triac und nem MOC3043, ist super kompakt, braucht nur 5mA zum Ansteuern und vor allem: KEINE MECHANIK :) Triac geht übrigens ohne Kühlkörper bis ca. 200W. Der BTA12-600BW braucht auch kein Snubber, Störungen sind eh wegen des Schaltens im Nulldurchgang nicht so relevant. Thorsten
Hy again (ich hasse Schichtdienst :-)) Also erstmal herzlichen Dank an alle Antworter !! thx Erstmal zu den Sicherheitsfragen: Ich bin Elektriker (den Sie wissen nicht was Sie tun!), bloss mit der elektronik happerts bin halt 10 Jahre nicht mehr im Beruf :-)) www.altersheim.de oder so. Hehe. Das mit den 6mm Abstand zu allen anderen Leiterbahnen ist nen netter Hinweiss das hätt ich bestimmt breiter gemacht, so schon ich das Ätzbad wenigstens :-) Ich muss ja gestehen das ich mit etlichen Begriffen die hier gefallen sind noch nix anfangen kann :-( (Was zum Henker ist ein "Snubber" nu scho wieder?) :-). Die Schaltung von Tobi werde ich wohl realisieren :-) Noch eine Frage zu der Schaltung nerv. Als VCC könnt ich doch auch 12V abzwacken die ich vor meinem 7805 hab oder ? Hab nämlich noch 2 relais FINDER 12V - 8A/250V hier rumliegen. Denn brauch ich keine neuen hehe. Der Belichter bekommt nen Display, da hier bissle Einstellungen möglich sein sollen (Belichtungs Testmessungen,Statistik etc.) Spielerreien halt :-)) Spass an der Arbeit hehe. Handscanner rockt, hatte damals meinen ersten am Amiga. (snief) Die Schaltung von Thorsten werde ich auch mal genauer ankuckern ohne Mechanik hört sich gut an! :-) Many thx nochmal !! mfg. mR_vAiN
Hallo, ein Snubber ist eigentlich nur ein RC-Glied parallel zum Triac. Seine Hauptaufgabe ist, die Spannungsänderung dV/dt so gering wie möglich zu halten, da sonst der Triac erneut spontan zünden kann bzw. leitend wird. Außerdem dämpft der Snubber Spannungsspitzen, die den Triac zerstören könnten. Der BTA12-600BW ist ein SNUBBERLESS(TM) Triac von ST, bei dem sind einige Parameter anders, so das er mit höherem dV/dt beim Schalten induktiver Lasten keine Probleme hat. Bei anderen Triace ist ein Snubber durchaus empfehlenswert. Typische Werte sind z. B. R=40Ohm und C=10nF. Ich hoffe, daß erklärts etwas. Gruß Thorsten
Bitte melde dich an um einen Beitrag zu schreiben. Anmeldung ist kostenlos und dauert nur eine Minute.
Bestehender Account
Schon ein Account bei Google/GoogleMail? Keine Anmeldung erforderlich!
Mit Google-Account einloggen
Mit Google-Account einloggen
Noch kein Account? Hier anmelden.

