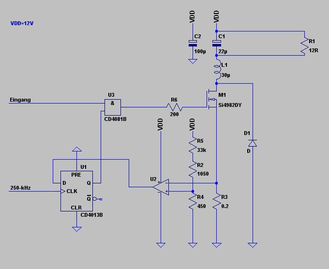
Hallo! ich hab mir da mal folgende Laststufe mit Strombegrenzung überlegt. Was haltet ihr davon? Gruß Lai
Sehe ich das Richtig, daß die Schaltung bei 783mA den Laststromkreis unterbrechen soll ?
Ja ist im Prinzip Richtig. Also R2 und R4 sollte ein Poti sein, mit dem man die Referenzspannung zum Spannungsabfall über den Stromshunt (R3) einstellen kann. Der Komparator (U2) vergleicht beide Spannungen und "moduliert" über das Flip Flop (U1) die ~250 kHz (was eigentlich zu einer Stromabhängigen Pulsweitenmodulation führen sollte) (ist eigentlich das gleiche Prinzip, das der L297 verwendet) das Problem an dem ganzen ist eigentlich der Aufbau mit dem n-Kanal Fet (von denen noch etliche in der Bastelkiste liegen) da ich so mit R3 nicht den Strom über die Last (R1) messe, sondern die Stromaufnahme des "Serienschwingkreises" L1 und C1, der eigentlich ein Filter sein sollte (um das Ding Kurzschlussfest zu machen) Ich denke das mein Problem daran liegt, das ich es nicht schaffe Schaltungstechnisch R3 mit R1 in Serie zu bekommen hat da irgendjemand eine Idee? Gruß Lai
Bitte melde dich an um einen Beitrag zu schreiben. Anmeldung ist kostenlos und dauert nur eine Minute.
Bestehender Account
Schon ein Account bei Google/GoogleMail? Keine Anmeldung erforderlich!
Mit Google-Account einloggen
Mit Google-Account einloggen
Noch kein Account? Hier anmelden.
