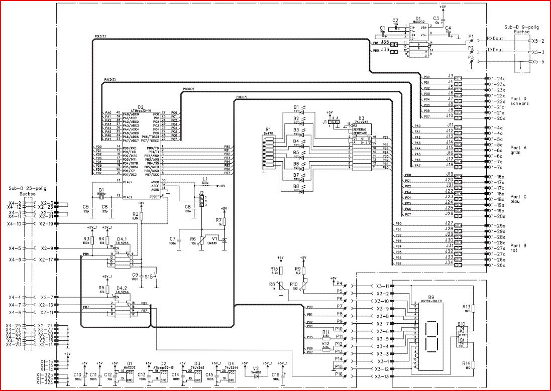
Hallo Leute, Ich habe von meinem Vater ein Atmega32 Board bekommen, das mal bei einer Systeminformatiker Prüfung verwendet wurde, den Schaltplan habe ich auch hochgeladen, allerdings ist bei mir statt einer 7-Segmentanzeige ein LC-Display angeschlossen. Meine Frage ist nun, ob ich dieses Board auch über die Serielle Schnittstelle programmireren kann, denn in der Aufbauanleitung steht, dass die 25 polige Parallele Schnittstelle dafür vorgesehen ist, in dem Fall müsste ich mir allerdings noch eine neue PC-Karte kaufen-.- Ich hoffe ihr könnt mir aufgrund des Schaltplans helfen :) Liebe Grüße Nils
Über die serielle Schnittstelle geht es nur wenn ein Bootloader schon auf dem Mega32 drauf ist. Anstelle der PC-Karte kauf dir lieber einen USB-Programmer wie diesen hier: http://wiki.ullihome.de/index.php/USBAVR-ISP/de Gibt natürlich noch eine Menge anderer Programmer.
So wie sie da ist : Nein Die Beiden 74LS244 sind die Treiber für die Parallel-Port Programmierung. Axel
Würde auch sagen: ISP Pins herausführen und einen USB Programmer kaufen. Oder einen älteren PC mit paralleler Schnittstelle auftreiben. Axel
Danke für die schnellen Antworten:) Also müsste ich mir dieses Teil http://shop.ullihome.de/catalog/product_info.php/cPath/25_30/products_id/67 kaufen und das dann an die ISP Schnittstelle anschließen? Da das anscheinen für 10-polige Belegung gedacht ist "MOSI = Pin 1 der 10-poligen Schnittstelle VCC = Pin 2 der 10-poligen Schnittstelle RESET = Pin 5 der 10-poligen Schnittstelle SCK = Pin 7 der 10-poligen Schnittstelle GND = Pin 8 oder 10 der 10-poligen Schnittstelle MISO = Pin 9 der 10-poligen Schnittstelle" müsste ich mir die Belegung meiner Schnittstelle dann raussuchen, und dann die gleichen Kontakte da anlöten oder? Grüße NIls
Entschuldigung, falls ich langsam nerve, aber ich bin am verzweifeln... So wie ich das sehen passt die Belegung der ISp-Buchse auf meinem Board nicht zu der wie sie sein sollte, kann aber sein dass ich mich irre, da ich in dem Gebiet noch Anfänger bin. Kann mir bitte nochmal jemand weiterhelfen?
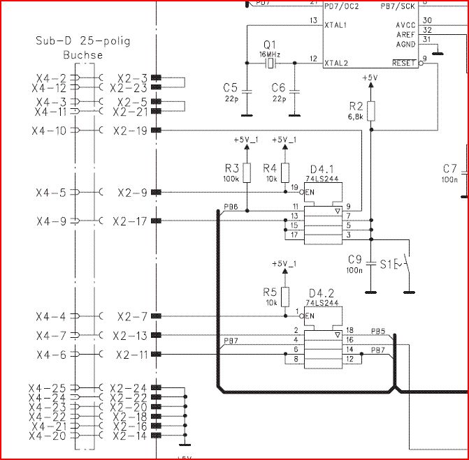
So wie ich das sehe hast du auf deinem Board keine ISP-Buchse, das ist alles von einer 25pol parallel Schnittstelle. Du musst die Pin vom Programmer mit den jeweiligen Pin des Kontroller verbinden. Die 25pol Buchse und den 74LS244 kannst du vergessen, den IC am besten heraus nehmen das er keinen Unfug anstellt.
Das IC war gesockelt, und alles bisauf VCC ist auf dem Sockel vorhanden, kann ich hingehen und meine 25 pol parallele schnittstelle von der Platine runternehmen und dann mit den entsprechenden pins an dem Sockel befestigen und den µC beim Programmierenvganz normal mti Spannung versorgen?? Dann muss ich doch wieder die Widerstände reinpacken oder? (vorerst) letzte Frage: Kann ich das auch dranlassen wenn ich den µC benutze? Denn sowei cih weiß steht ISP doch für In-System-Programming oder wodrunter ich verstehe, dass man alles so lassen kann und den µC in dem System in dem er drin ist programmieren kann. Liebe Grüße und danke für die bisherigen Antworten :) Nils
Vorausgesetzt du hast den Programmer von ullihome, oder einen ähnlichen. Dieser Programmer hat einen 10pol Wannenstecker. In diesen Stecker kommt ein Flachbandkabel mit beiderseits Buchse. In deinem Board brauchst du dann ebenfalls einen 10pol Wannenstecker (ein 2x5 Pfostenstecker tut es auch). Die jeweiligen Pin des Wannenstecker verbindest du dann mit MISO, MOSI, SCK, Reset, VCC und GND. Das kannst du im Sockel des 74LS244 machen, VCC ist auf Pin 20 des 74LS244. Du brauchst keine Widerstände und auch keine 25pol Schnittstelle.
Bei mir habe ich dann allerdings zwischen VCC vom 244 und dem VCC vom µC einen Widerstand von 240 Ohm, wahrscheinlich von der Diode die dazwischen liegt... ist das ein Problem? Der Gleiche Widerstand ist zwischen dem Eingangspin für die 5V auf der 64pol Steckerleiste und dem VCC vom 244.
Die VCC-Verbindung ist nur notwendig wenn du die Schaltung aus der USB-Schnittstelle mit Strom versorgen willst.
Bitte melde dich an um einen Beitrag zu schreiben. Anmeldung ist kostenlos und dauert nur eine Minute.
Bestehender Account
Schon ein Account bei Google/GoogleMail? Keine Anmeldung erforderlich!
Mit Google-Account einloggen
Mit Google-Account einloggen
Noch kein Account? Hier anmelden.


