Hallo, Ich habe vor ein Doppel-Netzteil zu bauen. Ich habe mir 2 Schaltungen rausgesucht und eine mal aufgebaut, jedoch hab ich feststellen müssen, dass diese meine Anforderungen doch nicht eingehalten hat. Nun möchte ich die andere Schaltung testen, die ansich klappen sollte. Doch mein Problem ist, dass diese für ein Trafo mit 18V~ ausgelegt ist, ich aber einen mit 2*30V~ habe. Der Trafo mit 2*18V~ kostet wieder 18€ und da ich Schüler bin und allerhand schon hier zuhause habe, wollte ich die 18€ dafür nicht nochmal ausgeben, da ich ja schon einen Trafo habe. Also meine Frage: Wie kann ich am besten die 30V~ auf die 18V~ bringen, das funktioniert aber ein bisschen gefuscht ist. Oder kann ich die angehängte Schaltung leicht umformen, dass sie für 30V~ Trafos ausgelegt ist, was mir am liebsten wäre. Doch ich glaube, dass das mit dem IC1 (LM317) ein problem wird. Hatte schon ein leicht perversen Gedanken, einfach in die Minusseite ein paar Dioden zu hängen, um die Spannungsdifferenz zu verbraten. 18V~ * 1,41 = 25,38V= 30V~ * 1,41 = 42,30V= D.h. 17 Dioden á 1V Verlustspannung Richtung Minus zeigend. Oder knapp die Hälfte der Windungen der Sekundärseite abzuwickeln. Aber das würd ich beides nur ungerne tun ;) MFG Michael S. PS: Ich glaube die Schaltung vom NT ist hier aus dem Forum. PPS: Ich hoffe das Falk Brunner nichts gegen mein hochgeladenes Bild hat, da es ein Schaltplan ist und ich es trotzdem als .jpg statt .png hochgeladen habe ;)
> Wie kann ich am besten die 30V~ auf die 18V~ bringen Mit einem Netzteil :-) Bau einfach ein anderes, welches mit einem 30V Trafo klarkommt. Das wird dann nicht 25V/1.5A liefern, aber das kann die Fehlkonstruktion von Ulrich Radig auch nicht. Man rechnet dort 18V * 0.9 (10% Netzunterspannung) * 1.414 (Spitzenwert) - 2 (Brückengleichrichter) - 3 (Spannungsabfall an 4700uF bei 1.5A jede Halbwelle) - 2.5 (drop out LM317) = 15V kommen aus dem Netzteil raus, statt der angegebenen 25V, liegt also schon heftg daneben. So gut ist seine Strombegrenzung auch nicht, daher würde ich die Schaltung vergessen, der LM317 ist eh nicht für 1.5A bei 1V Ausgangsspannung also 25V Verlust am Regler tauglich, da hat Radig nicht ins Datenblatt geguckt. Wenn du deinen 30V Trafo nimmst kommen auch 30V raus, aber du bekommst im Leerlauf 30V *1.1 (10% Netzüberspannung) *1.414 = 46V mehr als die erlaubten 49V des LM317, du brauchst einen LM317HV. Leider gibt's die Hochvoltvarianten nicht für TL084, LM337, 7805 und 7905, also kannst du die Schaltung so nicht verwenden. Für Festspannug von 5V aus 30V Trafo lohnt sich ein Schaltregler mit eigener Spule wie LM2575-5, den gibt es auch in einer HV Variante, für -5V ist allerdings der Schaltunsaufwand zu hoch.
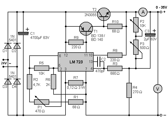
Ich hatte vorher die Schaltung im Anhang, doch der LM723 geht auch nur bis 30V max. Ich habe schon Stunden bei Google gesucht aber nirgends ein NT für 30V~ Trafos gefunden. Alle nur 24V~, viel zu wenig Strom oder Schaltnetzteile, was ich ansich auch nicht haben wollte, da das ein Labornetzteil werden soll und ich probleme sehe, mit ner 1MHz getakteten Vdd für nen µC mit >32 MHz. Kennt jemand oder hat jemand eine Schaltung für ein Linear-Netzteil? Kriterien: - ausgelegt für einen 30V~ Trafo - min. 1,5 Ampere out - Ausgangsspannung relativ egal, soviel wie man mit dem Trafo halt bekommt - Festspannungen brauch ich nicht - Einstellbare Spannung und Maximalstrom - Shunt-Widerstand zum Strom messen
Hallo Geh mal auf www.elv.de Bausätze und sieh Dir folgende Anleitungen an: Hochleistungs-Netzteilplatine, Komplettbausatz Artikel-Nr.: 68-378-38 Ausgangsspannung: 0 - 30 V Ausgangsstrom: 0 - 10 A Universelle Netzteilplatine, Komplettbausatz Artikel-Nr.: 68-225-32 Ausgangsspannung: 0 - 15V (30V) Ausgangsstrom: 0 - 4A (2A) Vielleicht findest Du dort Schaltungsinspirationen. :-) Gruß Roland
Bitte melde dich an um einen Beitrag zu schreiben. Anmeldung ist kostenlos und dauert nur eine Minute.
Bestehender Account
Schon ein Account bei Google/GoogleMail? Keine Anmeldung erforderlich!
Mit Google-Account einloggen
Mit Google-Account einloggen
Noch kein Account? Hier anmelden.

