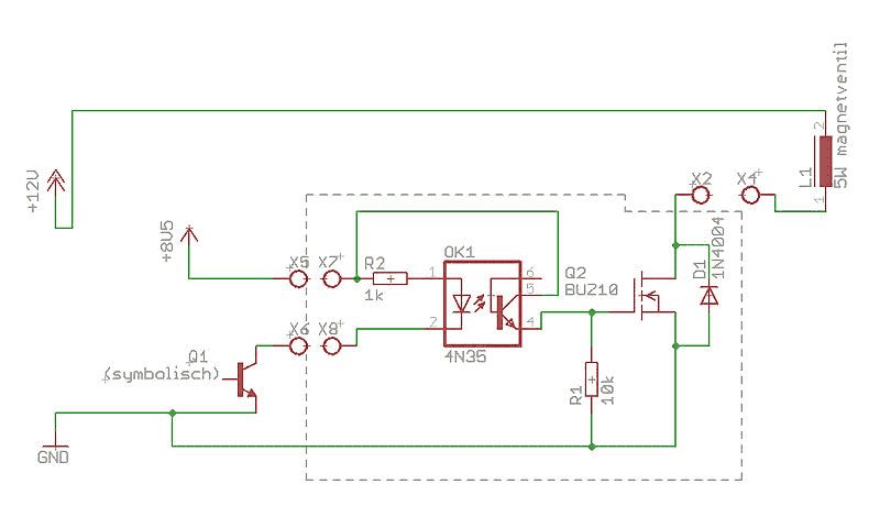
Liebe Gemeinde, ein gluecklicher Umstand hat mir eine Siemens Logo mit kaputten Relais in die Haende gespielt, ich hab sie vor der Muelltonne gerettet. Jetzt soll das gute stueck im Garten der Eltern seinen Dienst tun und einen Springbrunnen 'antreiben'. Dazu moechte ich gerne die defekten Relais austauschen, also dass heisst eines, und das wuerde ich gerne durch einen Halbleiter ersetzen (wegen der Schalthaeufigkeit, 12V gibt es ohnehin nur mit Relaisausgaengen). Der Springbrunnen springt unregelmaessig, ich hoffe das sieht am Ende nicht aus als waere er kaputt... Der Plan zeigt umrandet meinen ausgedachte Arsatz. Original ist zwischen X5 und X6 die Relaisspule deren Kontakt X2 und X4 schliesst. Versorgung ist 12V DC (Bleiakku+Solarzelle). Q1 stellt symbolisch die Ansteuerung der Relaisspule dar, sie wird auf Masse gezogen. Die 8,5V werden intern erzeugt. Im Prinzip muss ich die Schaltpegel umkehren, zumindest glaube ich das. Geht das so wie im Plan umrandet? Oder sollte man den FET, also das Gate, einfach mit X6 verbinden und einen Pullup zu X5 machen, und die Logik negieren? TIA, bye uwe
Sollte wohl funzen, was Du da 'gemalt' hast. Einer Negierung bedarf es allerdings nicht. Falls Q1 leitet, wird die LED im Optokoppler zum Leuchten gebracht, die wiederum den darin befindlichen Transistor leitend macht und somit die +8V5 auf's Gate von Q2 gibt, worauf er leitend wird (da ein N-Channel MOSFET eine pos. Gate-Spannung braucht um durchzusteuern) und damit dann letztendlich das Magnetventil aufsteuert. Das hat für mich die selbe Funktion wie ein Relais, dessen Spule über Q1 bestromt wird wenn er leitend wird und darauf ein Arbeitskontakt über X2/X4 schliesst. Ach ja - ein kleines Manko hat Deine Schaltung aber: Die Diode D1 gehört parallel zum Magnetventil - oder wolltest Du damit die Body-Diode des MOSFETs andeuten?! Falls ja, gehört trotzdem eine Diode parallel zum Megnetventil, mit der Kathode an +12V und der Anode an X4!
Hallo Raimund, danke dir. Mit der Logiknegation dachte ich ob es einfacher wäre wenn ich einfach das Gate des FET direkt an X6 klemme, ohne Optokoppler (und mit Pullup zu X5). Die weichen Flanken würde ich dann halt in kauf nehmen. Betriebsfrequenz wäre so um 1Hz. Meinst du das geht, also ohne optokoppler? Ja, die Diode ist Käse. Jetzt wo du es sagst ;o) THX, bye Uwe
Setzt doch statt des Optokopplers noch einen kleinen PNP-Transistor mit zwei Widerständen als 'Inverter' dazwischen. Der Optokoppler ist ja ein wenig 'Overkill', da Du keine galvanische Trennung vorliegen hast. Den PNP-Transistor mit den beiden Widerständen wie folgt einbauen: - Emitter an +12V - Über einen R (z.B. 1k) von +12V an die Basis - Von der Basis einen R (z.B. 3k3) nach X6 - Kollektor ans Gate von Q2 Die Werte der beiden Widerstände sind mal eben schnell 'aus der Luft gegriffen', und sollten ggf. noch besser an den verwendeten PNP-Transistor angepasst werden.
beim kurzen Überlfiegen: Spendier dem Magnetventil die Freilaufdiode und nicht dem BUZ. Dann rauchts weniger ;)
Bitte melde dich an um einen Beitrag zu schreiben. Anmeldung ist kostenlos und dauert nur eine Minute.
Bestehender Account
Schon ein Account bei Google/GoogleMail? Keine Anmeldung erforderlich!
Mit Google-Account einloggen
Mit Google-Account einloggen
Noch kein Account? Hier anmelden.
