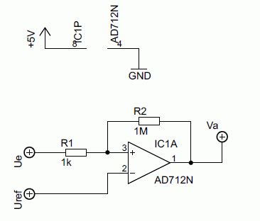
Hallo, Ich bin peinlich berührt, dass ich diese Berechnung nicht hin bekomme, hoffe aber trotzdem, dass mir vielleicht einer helfen kann. Ich habe zwar einen Wert von R2 Berechnet (liegt bei 9,8k), aber es stimmt mit der Realität nicht überein. Ich habe als Uref eine 1,23 V Referenz anliegen. Ue soll also bei unterschreiten von 1,23 V den Ausgang auf LOW schalten, und bei einer Spannung von etwa 1,3 V wieder auf HIGH. Die Versorgungsspannung liegt bei 12 V. Die Werte kommen in, wenn ich R2 mit 1MOhm einsetze, aber wie komme ich per Rechnung hin?
Dein OPamp ist nicht für unipolare 5V geeignet. Die minimale Versorgungsspannung ist +-4,5V, das macht Summa Summarum 9V. Daraus folgt eine Verletzung des Common-Mode-Input-Voltage Bereichs mit allen denkbaren und undenkbaren Folgen. Und natürlich kommt auch die Ausgangsspannung niemals auch nur in die Nähe von GND und Vcc, was jede Berechnung des Schmitttriggers hinfällig macht.
Der kommt am Ausgang bei 10 kOhm Last und 5V Versorgung auch nur auf ca. 2-3V (Output Voltage Swing bei 30V Vcc: min 27V --> Vcc-3V, macht bei 5V Vcc gerade mal 2V). Du brauchst einen OPamp mit R2R am Ausgang...
Ohmann, Da hab ich eben wohl echt gepennt: Versorgung ist 12V und der Ausgang steuert über 100 Ohm die Basis von einem BC337 an.
>Versorgung ist 12V und der Ausgang steuert über 100 Ohm die Basis von >einem BC337 an. 100R ist viel zu wenig! Das zwingt jeden OPamp in die Knie. Nimm doch einen BS170 MOSFET. Dann mußt du die Referenzspannung höher machen als 1,23V, wenn der untere Umschaltpunkt bei 1,23V liegen soll. Die Referenzspannung muß zwischen 1,23V und 1,3V liegen, damit das so klappt. Außerdem mußt du einen OPamp nehmen, der stabile Ausgangsspannungen erzeugt, weitgehend unanbhängig vom Strom. Ein TS912 wäre optimal. Ich würde die Eingangspannung erst mal um den Faktor 4 verstärken, damit sich die Umschalterei nicht im Bereich von nur 70mV abspielt. Kai Klaas
Bitte melde dich an um einen Beitrag zu schreiben. Anmeldung ist kostenlos und dauert nur eine Minute.
Bestehender Account
Schon ein Account bei Google/GoogleMail? Keine Anmeldung erforderlich!
Mit Google-Account einloggen
Mit Google-Account einloggen
Noch kein Account? Hier anmelden.
