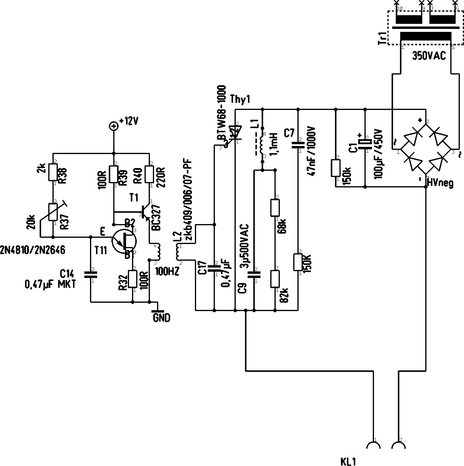
Hallo. Ich verstehe die Schaltung nicht ganz.Welche Rolle spielt die Drossel mit dem Reihenkondensator C9. Erhöht sich die Ausgangsspannung, wenn die Kapazität geändert wird. Das Nächste ist das Löschen des Thyristors. Ist dafür der C7 und R17 zuständig? Kann mir jemand die Funktionsweise der Schaltung erklären ?? Alexs
> Das Nächste ist das Löschen des Thyristors. Der wird gelöscht, wenn der Strom durch ihn (annähernd) 0 wird... > Ist dafür der C7 und R17 zuständig? Nein, das ist ein klassischer Snubber. Zum Löschen könnte man eher C9 und L1 verwenden. Was hängt an KL1? Was macht die ganze Schaltung? BTW: der BC327 ist irgendwie verdächtig verkehrt...
Hallo Lothar, das ist aus einem Elektrofischfanggerät. Das mit dem BC327 ist ein Zeichnungsfehler. Was hat die C9 und L1 Kombination genau für eine Funktion und was würde bei einer Verdoppelung der 3µF auf 6µF zur Folge haben? spielt dann die Induktivität auch eine Rolle bzw. muß angepasst werden? Gruß, Alexs
>Fischfanggerät
Wie funktioniert das Gerät denn? Ist das die ganze Schaltung oder nur
ein Teil?
An der Schaltung ist eine Menge mehr falsch abgezeichnet, nicht nur der BC327. Kein Mensch muss Fische mit Elektroschocks fangen, ebensowenig wie mit Dynamit. Auch ein Angler kann man den Schritt vom Sammler (der nicht sät was er erntet) zum Bauern machen, und die Fische, die er essen will, vorher anbauen, also in die Welt setzen und grossziehen. Das ist nicht zu viel verlangt. Aber Fischer gehören zu den Riesendeppen, die seit jahrzehntausenden nichts dazugelernt haben, und meinen, die Seen und Meere wären unerschöpflich, man muss nur immer besser beim Angeln werden, mit immer mehr Technik auch den letzten Fisch aus seiner Ritze quälen. Leute, macht aus Fischrogen Millionen, Milliarden kleiner Fische, setzt sie aus, und ihr werdet wieder fangen, ganz ohne Elektro und Dynamit. Und wenn von 1 Mio Fische 999000 für Wale, Seeadler, Haie und sonstwas als Futter draufgehen, dann haben wir vielleicht eines Tages sogar wieder diese von euch knapp ausgerotteten Spezies. Aber nein, Jäger sind Mörder, was konstruktives haben sie nicht gelernt.
Hallo. Nun ist Mr. MaWin ein Gegner von Elektrofischerei. Zu seiner Beruhigung soll gesagt sein, das die Elektrofischerei nicht dazu da ist, den letzten Fisch aus dem Wasser zu holen, sondern in 99% aller Fälle dazu da ist, um konkrete Bestandsaufnahmen verschiedener Fischarten auf recht einfache Weise zu machen. Aus den gewonnenen Zählungen wird u.a. auch nachhaltiger Umweltschutz gemacht.Z.B. in einem See oder Fluß sind die oder die Fische nicht mehr gezählt worden, weil . . . . z.B. eine Wasserverschmutzung aus dem oder dem Grund. . . Selbst fange ich damit keine Fische für den Grill !! Die Diskussion ist für mich somit überflüssig. Selbst bin ich Angler. Die Frage stellt sich nur dem Funktionsprinzip dieser Schaltung. Da habe ich Fragen bezüglich der Drossel und des Funktionsprinzips. An Klemme KL1 ist das Wasser. (Anode - Kathode). Durch einen Regler (SG3524) wird der Trafo primärseitug mit max. 10A bei 12V angesteuert (14KHz). Durch eine Feedbackschaltung (galvanisch) wird die Ausgangsspannung und der Strom geregelt. Mein Problem ist letztlich die, das die gemmessene AC Spannung am Gleichrichter so bei 350V liegt. Am Ausgang KL1 liegt eine mit 100Hz pulsierende Gleichspannung mit ca. 600V an. Das hat doch sicher was mit der Ladung an C9 un der Drossel zu tun? Auf Grund der Bestimmung über Elektrofischfanggeräte darf nicht mehr (in Deutschland und anderen Staaten) mit Wechselspannung sondern nur mit Gleichspannung gefischt werden. Wer kann mir die Schalung in deren Funktionsweise erklären ?
> Wie funktioniert das Gerät denn?
Der UJT liefert Nadelimpulse, die den Thyristor zünden, der 500V
(350*1.414) aus den 3uF als 0.75 Joule Schock ins Wasser leitet.
Inwieweit die Spule als Schwingkreis oder Anstiegsdämpfung wirkt, ist
unklar, weil der Schaltplan falsch ist.
Elektrofischen macht einen Teich leer, und ist nur mit besonderer
Genehmigung der Fischereibehörden zu wissenschaftlichen Zwecken erlaubt
für Leute, die darin so ausgebildet wurden, daß die Fische nur betäubt
und nicht getötet werden. Daher ist ein Selbstbauwunsch immer
krimineller Natur, die Profis haben TÜV-getestete Geräte.
Hallo Alexs, du hast recht. Du siehst es aus technischen Seite. Ich hoffe, das dir ein Analoger eine Antwort auf deine Frage geben kann. Die Schaltung ist sicherlichlich von Deka-Gerätebau bzw. die Idee kommt davon. Im Prinzip funktioniert die Schaltung (NPN mit PNP vor dem Übertrager tauschen!). Peter X
Hallo MaWin. Selbst habe ich den Elektrofischerschein und bin über die gesetzlichen, aktuellen EG-Vorschriften sehr wohl informiert. Nun ist es halt die Geschichte mit der Gleichspannung die mich zu einem Umbau des Gerätes bewegt. Sage mir doch bitte, was an der Schaltung falsch sein könnte. Im primären Kreis ist ein NPN statt eines PNP gezeichnet (Fehler von mir). Die Frage nur, warum die Spannung nach dem Gleichrichter kleiner ist, wie am Ausgang KL1 ? Der Thyrisor zündet alle 100Hz. In dieser Zeit wird doch dann der 3µF Kondensator in Reihe über die Drossel geladen ? Die Ladung hat doch dann einen Zusammenhang mit dem Leitwert - in diesem Fall WASSER. Kann die LC Kombination als extra (quasi) Gegenschwingkreis betrachtet werden ?? Das ist das Thema! Grüße aus Fischland :-) Alex
> Sage mir doch bitte, was an der Schaltung falsch sein könnte. Abgesehen vom BC327 sind sicherlich nicht alle Bauteile die an der waagerechten Linie hängen miteinander und somit mit KL1 verbunden. Die Spannung an C1 müsste eher bei 500V liegen (350V*1.414) insofern sind entweder die 350 oder die 450 falsch oder etwas dazwischen fehlt. So, wie die Schaltung im Momwent ist, zündet Thy1 und leitet die Gleichpannung der 500V durchs Wasser (vorausgesetzt es ist leitfähig genug) bis zum Sank-Nimmerleinstag. Die Idee, daß L1 den C1 als Schwingkreis nutzt um 500V auf 1000V zu erhöhen und Thy1 wegen Stromumkehr wieder löscht, steht auf extrem wackeligen Füssen, ist sie doch von der Leitfähigkeit des Wassers abhängig. Die Schaltung ist unsicher. Ein "Umbau des Gerätes" bringt dem Ding auch keinen TÜV, du darfst es nicht verwenden. Es macht eh keine Sinn, weil die Schaltung auf genau das ausgelegt ist, was sie tat, und für nichts anderes. Mit Wechselspannung zu fischen macht eh keinen Sinn (ausser man wirft das 5kV Kabel ins Wasser), weil die Fische zur Anode schwimmen sollen. Impulse sollen die Leistung pro Impuls begrenzen (Weidezaungerät) sind aber gefährlicher als Gleichspannung (weil Muskelkontraktionen bei Gleichspannung wieder abebben würden, bei dauernden Impulsen aber nicht). Kauf dir ein zugelassenes TÜV geprüftes Gerät, wenn du darfst.
Was mich an der Schaltung noch etwas nachdenklich stimmt ist der C17. Ist der wirklich so eingebaut?
Hallo, ja. Die Schaltung ist genau so aufgebaut. Müßte mal versuchen, was ohne C17 los ist. Sollte auch ohne die 0,47µF funktionieren. Besorge mir bis zum Wochenende ein anderes Oszi.
Toll www, für diese Selbstdarstellung holst du einen 5 Jahre alten Thread aus dem Keller? Was sollen wir daraus lernen? Das du am besten das Teil an dich selbst anschliesst und dir damit das Rauchen abgewöhnst?
Bitte melde dich an um einen Beitrag zu schreiben. Anmeldung ist kostenlos und dauert nur eine Minute.
Bestehender Account
Schon ein Account bei Google/GoogleMail? Keine Anmeldung erforderlich!
Mit Google-Account einloggen
Mit Google-Account einloggen
Noch kein Account? Hier anmelden.



