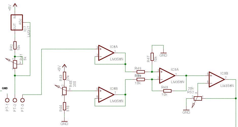
Hallo! Ich würde gern mittels PC einen PT1000 - Temperatursensor auswerten. Eine Genauigkeit von 2°C ist ausreichend. Dazu habe ich mich mit OpAmps befasst und die angehangene Schaltung entworfen. Ich weiss jetzt natürlich nicht, ob das so funktioniert. Es wäre toll wenn ihr euch das mal anschauen könntet. Es wäre auch gut, wenn ihr mal die Widerstände nachrrechnen könntet. In den PC soll das Meßsignal dann mittels TLC549 und LPT-Schnittstelle. Danke für euchre Hilfe! MfG Sascha
Ich bin mir nicht sicher, aber benötigt der LM317 nicht einen Mindeststrom ? Zumindest bei so kleinen Strömen ist da der Ruhestrom warscheinlich auch größer als der gewollte Strom...
OK, wenn ich euch richtig verstehe, dann meint ihr das der LM317 wohl eher ungeeignet ist um einen Konstantstrom von 100µA zu erzeugen. Was wäre denn eine praktikable Alternative? Ist der rest so erstmal I.O. ? MfG Sascha
Der Rest sieht Ok aus. Schau dir mal den TL431 an. Im Datenblatt die letzte Schaltung könnte interessant sein. Es gibt aber bestimmt bessere ICs, der TL431 war nur so eine spontane Idee, da ich mit den Dingern gerne arbeite (liegt vielleicht auch daran, dass ich einige davon rumliegen habe.)
Hallo Sascha, die Schaltung geht schon in die richtige Richtung. Die drei ersten IC bilden eine einfache Abwandlung eines Instrumentenverstärkers. Ich habe mal eine typische Schaltung angehangen. Als IC würde ich den TL074 nehmen. Aber der TLC549 ist sogar noch besser. Als Konstantstromquelle nimm besser den TL431. Der Strom sollte 300uA nicht überschreiten. Wichtiger ist aber den TL431 temperaturstabil zu machen. Im Datenblatt gibt es dazu Anweisungen. Es lohnt sich. Ich habe bei 264uA eine Schwankung um 0,2uA ... 0,3uA bei ca. +-10°C erreicht. Die Bauteile, LM431, 2 Widerstände und eine Diode, sollten eng zusammen liegen. Ich habe dabei SMD Bausteine verwendet und auf dem TL431 aufgeklebt. Das Ganze habe ich weiter mit einem Schrumpfschlauch überzogen. Gruss Klaus.
Hallo! "die Schaltung geht schon in die richtige Richtung." Was soll das denn bedeuten? Funktioniert das nun, wenn ich die Teile bestelle und zusammenbastel, oder nicht? :) "nimm besser den TL431" "Die Bauteile, LM431, 2 Widerstände" Was denn nu? LM oder TL?
Das ganze geht auch wesentlich einfacher mit einem OP, einer Handvoll Bauteile und einer Genauigkeit von 0.1K
Hallo Sascha, ja, Deine Schaltung wird funktionieren. Es gibt da mehrere Lösungen. Der Ansatz mit dem Instrumentenverstärker, bzw. des Schaltungsprinzips ist eleganter. Bei der Konstantstromquelle meinte ich den TL431. Den LM431 scheint es aber auch zugeben. Also wäre beides zutreffend. Übrigens habe ich den Messverstärker mit SMD Bauteilen aufgebaut. Bei Reichelt gibt es SMD Widerstände mit 1% Toleranz, die sogar noch deutlich billiger sind als bei Conrad. Gruss Klaus.
@Sascha: Das was Du da gezeichnet hast, ist kein Instrumentenverstärker, sondern ein ganz normaler Differenzverstärker dessen Eingänge durch Spannungsfolger gepuffert sind!
@KlaRa Kannst du mir mal sagen, wie ich den für 100µA Konstantstrom beschalten muss? Ich verstehe das Datenblatt nicht. Und wie ist das mit der Temperatur-Stabilisierung? @anderer Michael Hm... und was ist es denn dann? Was ist ein Instrumentenverstärker? Ich habe davon keine Ahnung... erklär's mir bitte. MfG Sascha
Hallo Sascha, mit dem TL431 kann man auch eine Stromquelle realisieren. Ich verwende ihn als Referenzspannungsquelle und hatte mich von Benedikt ablenken lassen. Als Stromquelle nutze ich den LM334. Der Strom ist einstellbar und lässt sich gegenüber Temperaturschwankungen stabilisieren. Siehe Anhang. I = 0,134V/R1 und R2 = 10 R1. Für 100uA ist R1 = 134Ohm. Dies sind Näherungsformeln da die Diodenschwellspannung immer differiert. Als Diode kannst Du jede Universaldiode wie die 1N4148 nehmen. Beim exakten Abgleichen habe ich R2 konstant gehalten und R1 mittels Trimmer verändert. Diode und LM334 sollten eng bei einander liegen. Ich habe bei 24°C 264,3uA und bei 35°C 264,0uA ermittelt. Dies reichte für meine Zwecke. Ein Instrumentenverstärker ist ein hoch präziser Verstärker, meist für kleine Spannungen. Er hat im positiven und negativen Eingang sehr hohe Eingangswiderstände. Die symmetrische Schaltung vermindert noch ferner die Offsetprobleme. Ansonsten sollten gerade die Eingangs-IC's geringe Offset-Werte aufweisen. Für meine Zwecke tat es auch ein TL047. Die resultierende Offsetspannung nach der ersten Stufe betrug zwar 0,3 ... 0,6V bei V=21 aber der Rest von ca. 3,0V reichte mir aus. Für Michael: Das die erste Stufe eines Instrumentenverstärkers nur Spannungsfolger hat ist lediglich eine Sonderform. Gruss Klaus.
@Sascha: Schau Dir doch mal die Schaltung (InstVSt.jpg) von 'KlaRa' genau an. Du siehst dass die negativen Eingänge der beiden 'vorderen' OPV über einen Widerstand miteinander verbunden sind und Gegenkopllungswiderstände eingebaut sind. Diese Beschaltung sorgt dafür, dass das Gleichtaktsignal an den beiden Eingängen des Instrumentenverstärkers entfernt wird. Der nachfolgende, dritte OPV, als Differenzverstärker geschaltet, muss dann nur die diese Gleichtaktfreie Signal verstärken, was viel genauer geht.
@anderer Michael :-) Was bedeutet bitte Gleichtakt? ...wie gesagt ich kenne mich nicht wirklich aus. Würde meine Schaltung ausreichen, um die Temperatur auf ca. 2°C genau zu bestimmen? Der Temperaturbereich wäre in etwa 50-500°C. Oder ist die Schaltung von KlaRa (InstrV) dringen notwendig... die verstehe ich leider nicht.
Hallo Sascha, wie ich schon mal anfangs sagte, Deine Schaltung wird funktionieren. Und wenn Du nur eine Genauigkeit von 2°C benötigst, dann alle mal. Wenn Du bis 500°C messen willst musst Du schon eine passende Bauform des Sensors verwenden. Einfache Lötstellen werden da wohl Probleme haben. Gruss Klaus.
Wegen Gleichtakt und so: Angenommen, an einem Eingang eines Differenzverstärkers liegen 4.5 Volt und am anderem 3.5 Volt an, dann hast Du ein Gleichtakt-Signal von 4 Volt und ein Differenz-Signal von 1 Volt am Verstärker anliegen: U_Gleichtakt = (U_a + U_b) / 2 = (4.5 Volt + 3.5 Volt) / 2 = 4 Volt. U_Differenz = U_a - U_b = 4.5 Volt - 3.5 Volt = 1 Volt. Ein Differenzverstärker soll ja nur die Differenz verstärken, z.B. die 1 Volt aus meinem Beispiel 10fach verstärken, also 10 Volt am Ausgang draus machen. Ein idealer Differenzverstärker macht das auch, leider gibt's den in der Praxis nicht. D.h. wenn Du einen Differenzverstärker aus baust, hat der z.B. eine Differenzverstärkung von 10 und eine Gleichtaktverstärkung von 0,1. D.h. in meinem Beispiel würde der Differenzverstärker am Ausgang nicht 1 Volt * 10 = 10 Volt liefern, sondern 1 Volt * 10 + 4 Volt * 0.1 = 10.4 Volt. Um aber eben diesen Fehler zu eliminieren bzw. möglichst gering zu halten, sind die beiden Eingangsverstärker in einem Instrumentenverstärker so verschaltet, dass das Gleichtaktsignal eliminiert wird und der nachfolgende Differenzverstärker nur die Differenzspannung sieht und diese dann verstärkt. Da bei dieser Differenzspannung die Gleichtaktspannung schon entfernt wurde, kann auch kein Gleichtaktfehler auftreten (bzw. nur ein sehr viel geringerer). D.h. ein Instrumentenverstärker ist wesetlich präziser als ein einfacher Differenzverstärker. Mein Beispiel ist Zahlenmässig allerdings etwas übertrieben. Die meisten modernen Operationsverstärker sind deutlich besser als mein Beispiel. Genau Daten dazu findet man im Datenblatt des jeweiligen Operationsverstärkers.
Bitte melde dich an um einen Beitrag zu schreiben. Anmeldung ist kostenlos und dauert nur eine Minute.
Bestehender Account
Schon ein Account bei Google/GoogleMail? Keine Anmeldung erforderlich!
Mit Google-Account einloggen
Mit Google-Account einloggen
Noch kein Account? Hier anmelden.


