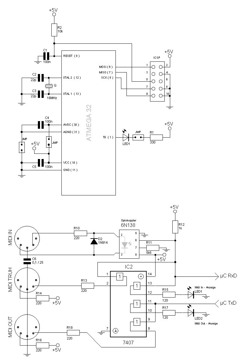
Hallo, habe mir 2 Schaltpläne erstellt ( zugegeben: das meiste abgeguckt, da ich noch nicht so viel Erfahrung auf dem Gebiet Elektronik habe ) und würde, bevor ich mir Teile bestelle, gerne mal überprüfen lassen, ob das alles so OK ist ... Schaltplan 1: ATMega32-Board ---------------------------- Da interessieren mich vor allem der Teil mit dem Quarz und ob die 22p-Kondensatoren richtig sind ... Außerdem wollte ich gerne wissen ob das mit dem ICSP an Reset so OK ist oder ob ich unbedingt ein Reset-IC brauche ... Schaltplan 2: Midi ---------------------------- Da bin ich mir komplett noch etwas unsicher. Das mit dem Optokoppler ist so OK nur ob das mit dem 7407 funktioniert, wie ich will, weiß ich nicht genau ... Fehlt etwas oder ist etwas überflüssig - alle Widerstände korrekt gewählt ? Danke
AVCC und AGND sollte man grundsätzlich anschließen, nicht über über Jumper offen lassen.
Quarz und ISP sind ok. C1 ist mit 100nF völlig richtig dimensioniert bzw. eigentlich brauchen die modernen Atmel-Controller doch gar keine Resetschaltung mehr. LED1 muß um 180° gedreht werden. Und wenn schon ein Jumper, dann direkt nach dem Port. Der 74xx07 ist ein Open-Collector-Typ, die entsprechenden PullUps (3-30K) sehe ich nicht. Was macht D2? Die LEDs am 7407 sollten auch gedreht und gegen +5V geschaltet werden, sonst werden sie trotz PullUp wohl eher nicht leuchten.
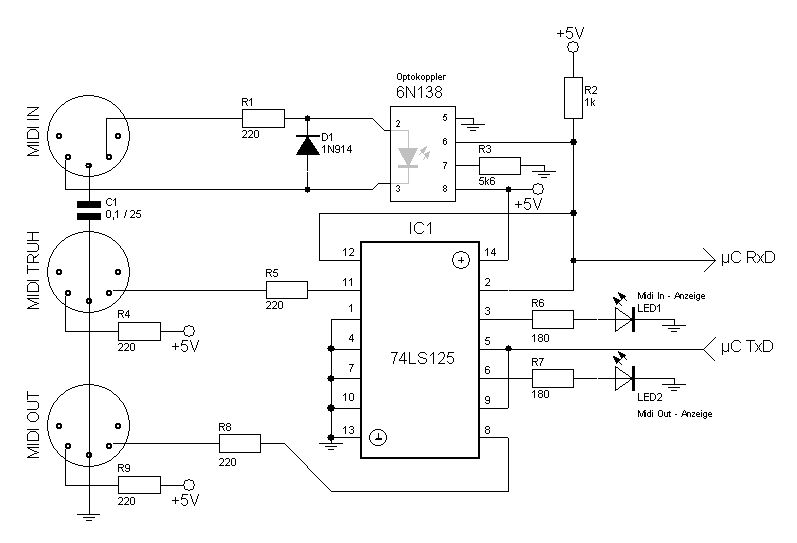
Ups ... das mit Open Collector hab ich mangels Erfahrung nicht gewusst ... bin irgendwie gar nicht auf die Idee gekommen ... Also die AVR-Schaltung hat sich dann wohl erledigt, die Midi-Schaltung habe ich noch einmal etwas umgestrickt, weil ich keine Lust auf unnötig viele Teile habe. Am liebsten wäre mir 7414 als Nichtinvertierend gewesen ... habe ich aber nicht gefunden ... Also jetzt eine hoffentlich richtige Lösung mit einem 74LS125 im Anhang ... Funktioniert das jetzt so ? P.S. Was die Diode D1 bewirkt - keine Ahnung - habe ich mir abgeguckt ... Vielleicht ein Schutz für den Optokoppler bei falscher Polung oder so was ?
Der 74125 ist ein Buffer mit Tri-State. Bin mir nicht sicher, ob der so einfach Strom liefern kann, es ist ja nur ein elektronischer Schalter.
Was mich in der MIDI-Schaltung etwas verwundert, ist die Verbindung der Masse von IN nach THRU/OUT mit C1. Hab ich bisher bei MIDI so noch nicht gesehen. Wozu soll das gut sein? Laut MIDI-Hardware-Spezifikation (http://www.midi.org/about-midi/electrical.shtml) muß Anschluß 2 am MIDI-IN offen bleiben, damit eine elektrische Trennung der Geräte gewähleistet ist (Vermeidung von Brummschleifen, deswegen ja auch der Optokoppler). Steht im Text weiter unten. Gruß Ingo
Hallo, über C1 habe ich auch schon gegrübelt - hatte das in einem anderen Schaltplan so gesehen und nur gedacht ein Bauteil zu viel wäre eventuell besser als ein zu wenig ;o) Ich versuche es einfach noch einmal, weil mir einfach noch etwas das nötige Wissen fehlt ... Ist der 74LS125 für diese Schaltung geeignet oder nicht ? Wäre der 74LS244 besser ? Danke
Hallo, Also bezüglich des TTL-treibers würde ich bei dem 7407 bleiben (Wenngleich ich bei einem kleinen midi-Gerät ganz auf den Treiber verzichtet und den TxD-Ausgang des Controllers (PIC16F628) dirkt an den Wiederstand R8 gelegt habe), denn anders arbeitet ja der Ausgang der seinerseits einen Opto-Koppler im Eingang eines anderen Gerätes ansteuert möglicherweise nicht korrekt, bzw das IC wird durch zu hohen Strom überlastet. Die Pullup-Widerstände kann man doch ohne Probleme einfügen und die LEDs würde ich mit Vorwiederstand zwischen Ausgang und 5V legen - muss man halt beim programmieren berücksichtigen. Das man die midi-Buchsen erdet ist schon richtig, denn in einem midi-Kabel sind nur Pin 4 und Pin 5 als twisted-pair-Signalkabel belegt. Die Abschirmung ist nur auf einer Seite mit Pin 2 verbunden, so dass es nicht zu Masse-Schleifen kommt, wenn man zwei midi-Geräte verbindet. Die Diode D1 dient, so weit ich weiß, nur als Schutz gegen negative Spanungen am Opto-Koppler. Gruß Konrad
@Konrad Es ist eben nicht richtig, das man auch Pin 2 vom MIDI-IN erdet, die sind auf der von mir oben angegeben Seit als NC im Schaltbild beschriftet. Da steht auch ausdrücklich, das Pin 2 beim Kabel mit der Abschirmung an beiden Enden zu vebinden ist. Und die Hersteller scheinen sich auch daran zu halten :-) Bei den von mir mal schnell stichprobenartig gemessenen Kabeln war Pin 2 jeweils miteinander verbunden. Gruß Ingo
Deshalb wird ja in den MIDI-Instrumenten und -Geräten die IN-Buchse nur kapazitiv "geerdet". ...
@...HanneS... Ja, scheint zu stimmen :-) Hab grad mal mein US-122 aufgeschraubt und reingeguckt. Der C149 (120 nF, gemessen) geht von Pin 2 des MIDI-IN an Masse. Die anderen Geräte wollte ich jetzt nicht aus dem Rack reißen... Aber was genau bewirkt eine kapazitive "Erdung"? Gut, gleichspannungsmäßig ist es dann quasi nicht geerdet, aber Brummspannungen sind doch Wechselspannungen? Das mit den Kabeln ist aber so, wie ich es gesagt habe, die sind auf beiden Seiten mit Pin 2 verbunden. Gruß Ingo
Im Anhang mal ein Bild. Und weil das Gerät grad offen ist, hab ich gleich noch geguckt, was da so am werkeln ist: - USB: Cypress EZ-USB AN2131QC - AD/DA-Wandler: AKM4552 (24Bit/96kHz) - XILINX SPARTAN XC2515 - StepUp-Wandler: ADP1111 (verm. für 48V Phantomspannung) - PLL: TLC2932 (keine Ahnung, wofür der da ist) - weitere Regler, Wandler: LM2661, NJM2370, MAX1735 - Optokoppler (MIDI-IN): Sharp PC410 Aber vielleicht interessiert das ja gar niemanden :-) Egal, was solls. Gruß Ingo
Brummspannungen sind Wechselspannungen. Aber verdammt niederfrequent gegenüber den Störungen, die MIDI (Stromschleife) aussenden könnte. Mit MIDI bastele ich aber auch nicht viel rum, habe vor über 10 Jahren mal einige Interfaces für Soundkarten gebaut, mit PNP-Transistor, Optokoppler und einigen R's. Nutze diese gelegentlich, um eines der beiden MIDI-fähigen Keyboards mit dem PC zu verbinden. Doch meist nutze ich die Keyboards autark, also life. Ich bin zwar kein Musiker, habe es aber eher mit DUR und MOLL als mit PLAY und STOP. ;-P ...
Zur ursprünglichen Schaltung: R10 ist IIRC nicht dem Datenblatt entsprechend konfiguriert. Der müsste doch viel größer sein? R11 ist eigentlich überflüssig. Pin 7 von einem 6N138 lasse ich immer floaten, da er ja nur an der ersten Ausgangsstufe der Darlingtonstufe hängt, also gar nicht "nach draußen" muss. Den Pullup würde ich evtl. auch noch was größer machen (da ist im Datenblatt irgendwo eine Tabelle mit empfohlenen Werten).
noch mal eine ganz blöde Frage: Wenn im Datenblatt steht "High Level Output Current" - ist das der Ausgangsstrom aller im IC enthaltenen Treiber oder wie auch immer zusammen oder jedes einzelnen Treibers ? Wenn ich eine Ausgangsspannung von 2 V und einen Ausgangsstrom von -15 mA habe kann ich da eine LED direkt ohne Widerstand dranhängen oder schadet das dem Schaltkreis ?
Bitte melde dich an um einen Beitrag zu schreiben. Anmeldung ist kostenlos und dauert nur eine Minute.
Bestehender Account
Schon ein Account bei Google/GoogleMail? Keine Anmeldung erforderlich!
Mit Google-Account einloggen
Mit Google-Account einloggen
Noch kein Account? Hier anmelden.


