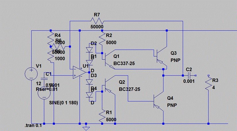
Hallo, Ich wollte einen Gegentakt Verstärker bauen und hab deshalb vorher die Schaltung mit LT Spice simuliert. Leider geht das Ausgangssignal mit Last nicht in den Negativen Bereich. Ohne Last funktioniert es makellos. Das die beiden Leistungstransistoren PNP sind ist Absicht, weil ich blöderweise PNP statt NPN bestellt hab. Ich denk aber nicht, dass das das Problem ist, denn wenn ich die Schaltung für NPN Transistoren simuliere hab ich das gleiche Resultat. Das ganze hängt an zwölf Volt. Ich hab ein Bild von der Schaltung und eins von der Spannung angehängt. Das grüne ist das Eingangssignal nach dem Entkopplungs-C und das blaue das Ausgangssignal. Es wäre nett wenn mir jemand sagen kann, wo mein Denkfehler liegt, bzw. was in der Schaltung falsch ist. Danke schon mal
Und danach bitte zwischen die beiden Emitter der Endstufe, kleine Widerstände (0,5 Ohm). mfG ingo
Erstens ersetzt man einzelne npn nicht einfach durch pnp, weil die ganz andere Polaritäten benötigen (nämlich genau andersherum, was Schaltungsmodifikationen nötig macht). Und zweitens kann die Schaltung selbst mit npn nicht funktionieren, weil die Endstufentransistoren gar keinen Basistrom bekommen können. Das sich überhaupt ohne Last ein Signal am Ausgang einstellt, liegt einzig und allein daran, weil das Signal des OPV sich über Schleichwege zum Ausgang durchmogelt. Die Endstufentransistoren sind an der Bildung des Ausgangssignals gar nicht (aktiv) beteiligt). Weiterhin stellt Q2 in Verbindung mit dem Diodenpaket am OPV-Ausgang keine sinnvolle Schaltung dar, selbst als npn nicht.
> Ich denk aber nicht, dass das das Problem ist Nöö, natürlich nicht. > Es wäre nett wenn mir jemand sagen kann, wo mein Denkfehler liegt Du hast irgendwas grundlegend bei Transistiren nicht verstanden. Du gast 4 Transistoren eingezeichnet und davon 3 falsch. Das ist ein mieser Schnitt. Und selbst wenn nach Korrektur der 3 Trannsistoren die Simulation irgendwie funktionieren sollte: Zwischen Theorie und Wirklichkeit liegt dann noch mal ein einschneidendes Erlebnis. Wie wäre es, vorher mal ein paar Bücher über Gegentakt-Endstufen Grundschaltungen und deren beachtenswerte Eigenschaften zu lesen ?
Guck mal hierhin: http://www.elektronik-kompendium.de/public/schaerer/kdarl1.htm Dort sieht man, wie man sich komplementäre Darlingtontransistoren "zusammenbauen" kann. MfG Paul
Hallo Ingo, Danke für deine Antwort, hab die Schaltung jetzt aufgebaut und es funktioniert.
Bitte melde dich an um einen Beitrag zu schreiben. Anmeldung ist kostenlos und dauert nur eine Minute.
Bestehender Account
Schon ein Account bei Google/GoogleMail? Keine Anmeldung erforderlich!
Mit Google-Account einloggen
Mit Google-Account einloggen
Noch kein Account? Hier anmelden.

