Hallo, ich wollte fragen ob es eine einfache Lösung gibt um mit einen Atmel über ein Rj45 Netzwerk zu komunizeren. Die Geschwindidgkeit ist nahezu eagl, da der Atmel nur einfache Schaltfunktionen auszuführen hat, die von einem PC im Netzwerk kommen. Ich bin bereits auf den Webserver von Ulrich Radig gestoßen, wobei mir der Hardwareaufwand dabei zu groß ist. Gibt es einfachere aber dafür Leistungsschwächere Lösungen ? Vielen Dank schon mal Thomas
sorry das war ja schon der Link von Tobi. Xport gibts sonst noch bei segor. der Link zum C't seite : http://www.heise.de/ct/ftp/projekte/com2lan/
Gibts ein cooles CT-Projekt namens Fernsteuerung dazu, alle infos gibts auch noch aml auf der Seite von Segor, WO MAN AUCH GLEICH ALLE tEILE UND pLATINEN BESTELLEN KANN:
Hallo, das c't Projekt finde ich sher interessant wobei es auch noch gleich sehr günstig ist. Was mir fehlt sind die c't Ausgaben. Sind diese irgenwo noch zu finden ?
Hallo, ich habe eben das hier gefunden: http://www.mcselec.com/an_126.htm Hat das jemand schon mal so aufgbaut ? Scheint mir imMo auf jeden Fall die billigste und anschienend auch einfachtse Lösung zu sein ?
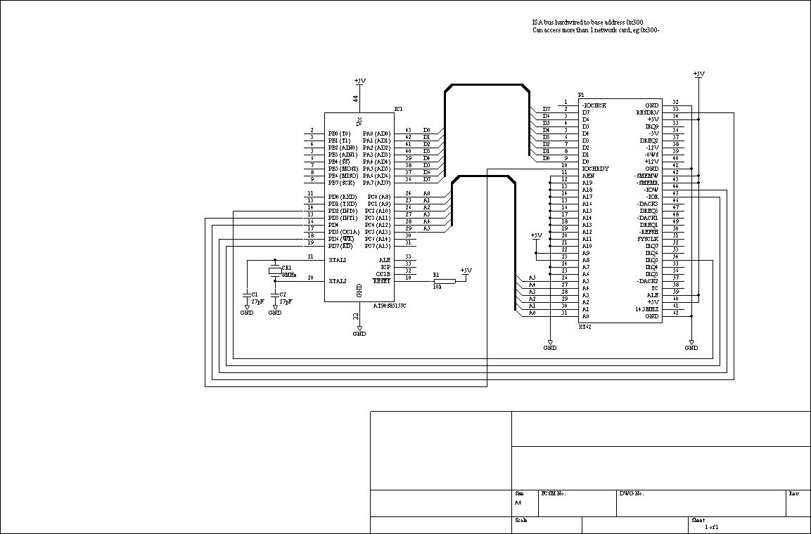
Nein, aber das in meinem Anhang ist auch ähnlich und wollte es einmal für `TiSock´ bauen (um den TI92+ ans Netz zu bringen) Unterm Strich ist es aber glaub ich trotzdem eine schlechte Lösung und für den Aufwand lohnt sich glaub' ich der XPort auch. niki -- http://www.nobaq.net
Naja der XPort kostet hald 50 das Teil mit der ISA Karte ca. 5. Ist der Aufwand wirklich so groß ? Der XPort ist sicher die weit aus bessere und natürlich auch viel kompaktere Lösung aber da ich ja praktisch keine Daten sondern nur einzelne Bits senden will scheint mir die Lösung mit der ISA Karte auszureichen ?
Bitte melde dich an um einen Beitrag zu schreiben. Anmeldung ist kostenlos und dauert nur eine Minute.
Bestehender Account
Schon ein Account bei Google/GoogleMail? Keine Anmeldung erforderlich!
Mit Google-Account einloggen
Mit Google-Account einloggen
Noch kein Account? Hier anmelden.
